International Journal of Computer Networks & Communications (IJCNC)

AIRCC PUBLISHING CORPORATION

IJCNC 7

IMPROVING DISTRIBUTED ENERGY-EFFICIENT CLUSTERING ALGORITHM TO SAVE LIFETIME FOR HETEROGENEOUS WSN

Phan Thi The, Bui Hoang Mai, Nguyen Thanh Tuan and Tran Cong Hung

Post & Telecommunications Institute of Technology, Vietnam

Abstract


Energy saving and prolonging network lifecycle are the most important targets for routing protocols in the WSN. Clustering is an effective way for widespreadnetwork life by reducing energy consumption. Nowadays, most studies aim at a homogeneous environment in which all sensor nodes have the same amount of initial energy. However, in a heterogeneous network environment, a number of sensor nodes are equipped with additional power sources, thus resulting in a power hierarchy. This heterogeneity in the sensor nodes leads to network life, stability. In this paper, we have proposed to improve  BEENISH and DEEC protocols. Simulation results demonstrate that the proposed protocol has better performance in terms of network life, stability and packet delivery compared to Enhanced Distributed Energy Efficient Clustering (EDEEC), Enhanced Developed Distributed Energy Efficient Clustering (EDDEEC), Balanced Energy Efficient Network Integrated Super Heterogeneous (BEENISH)

Keywords


WSN, clustering, heterogeneous wireless sensor networks, hierarchical routing, DEEC, BEENISH.

1.     Introduction


Nowadays, the wireless sensor network is working on communications, sensors, energy storage, and low power computing. Clustering techniques made for the WSN to operate more efficiency. It increases the power consumption of the sensor network and therefore prolonging lifetime.

LEACH by Heinzelman et al. [1]  is a protocol based on the first clustering technique in which Cluster Heads  (CHs) are chosen at randomize. The main role of CH [2], [3] is to provide data communication between sensor nodes and efficient base stations. Therefore, the cluster head should have higher power than the other nodes, so that it performs data gathering. Other recommended improvements for LEACH are DEEC [4], DDEEC [5], TDEEC [6], EDEEC [7], EDDEEC [8], BEENISH [9] are clustering-based algorithms in which clusters are selected based on the probability of the remaining energy ratios and the average power of the network. When they  go from the first directions to the most recent clustering algorithms in heterogeneous WSN, It includes its main features in the selection of CH, cluster formation, as well as some limited issues where algorithms only consider CH options based on energy levels that have not yet been considered to the average distance between the nodes to the base station and their CHs which their purpose is  to balance the energy between the near nodes and far nodes from the average distance of a node to their CH as well as the BS. This motivates us to introduce a new clustering-based routing algorithm in the heterogeneous WSN network.

In this paper, our protocol proposed an improvement based on the two protocols: BEENISH and DEEC. The main idea is that still based on the ratio between the remaining energy and the average energy of the entire network in the current round for each heterogeneous node type to construct the probability for choosing a node becomes to CH as above protocols.

However, the proposed protocol will add the distance estimation component to the CH selection probability as well as add the remaining energy estimation component to determining the constraint for a node during the clustering process. This proposed protocol consists of four levels of heterogeneity with four different node types (normal, advance, super, and ultra-super nodes) with different power levels, the process of selecting clusters from nodes have higher power and shorter distance to the base station. The proposed protocol prolongs the network life-time, the throughput, especially the stability period, by homogeneous awared clustering algorithm. Simulation results show that proposed protocol achieves longer network lifetime, throughput and stability period than BEENISH in four-level heterogeneous environments.

The paper is organized as follows: Part 1: Introduction, Part 2 covers related research issues; Part 3 is the proposal protocol, followed by part 4: Simulation of the proposed algorithm;The last part is the conclusions..

2.     Relation Work


There are a lot of Clustering Algorithm in WSN. In this part, we will only consider to main DEEC, DDEEC,TDEEC, EDDEEC and BEENISH algorithms that it related directly to our proposal Qing and et al. [4] proposed a DEEC protocol based on the idea of Leach. The feature of this protocol is to select the CHs using a probability-based approach to estimate the remaining energy ratios of each node and the average power of the entire network.

In DEEC, the CHs are selected by a probability based on the ratio of the remaining energy of each node and the average energy of the entire network. The probability for the normal and advance nodes is calculated by the formula [2.1] [4]

Eq (2.1) The formula for calculating the probability of choosing CH in the DEEC protocol

Where:

  • Ei (r) is the remaining energy of the ‘Si’ node in the round ‘r’
  • Ē(r) is the average energy in the round ‘r’ of the whole network is calculated by the formula (2.2) [4]:

Eq (2.2) The formula for calculates the average energy in the current round

Where:

  • N: Total number of sensor nodes in the network
  • r: current round
  • E_total: The total initial energy for the whole network is calculated by the formula (2.3) [4]:

Eq (2.3) The total energy calculation formula for the WSN is heterogeneous

  • R: The total number of rounds of the network is given by the formula (2.4) [4]:

Eq (2.4) The formula for calculating the total number of rounds of a network

Where:

  • E_total: calculated by the formula (2.3)
  • E_round: The total energy consumed in the current round is calculated by the formula (2.5) [4]:

Eq (2.5) The formula for calculating the total energy consumption in the current cycle

Where:

  • L: The bit length of the packet
  • k: Number of CH
  • DtoBS: Average distance between CH and BS
  • DtoCH: Average distance between the member node and its CH.
  • DtoBS and dtoCH are calculated by the formula (2.6) [4]:

Eq (2.6) The formula for calculating the distance between CH and BS

Accordingly, the nodes with high residual energy will become CH more often than low power nodes. The simulation results show that DEEC has a longer lifespan than the LEACH protocol in a heterogeneous environment.

The limitation of this protocol is that the average energy is estimated to be inversely proportional to the energy consumed in each loop. This is a constraint in estimating DEEC’s model.

Protocol (DDEEC) [5] is very similar to DEEC. The difference between the two lies in the expression defining the probability for the normal and advance nodes to become a CH. After several rounds of data transfer, the advance nodes have the same energy remaining as the normal nodes. In this stage, DEEC continues to punish the advance nodes because the probabilities selected for the advance nodes are higher than the normal nodes, which is not the optimal method, so the advance nodes die faster than the normal nodes. To avoid this imbalance, DDEEC introduces the remaining energy threshold. When the energy levels of the advance and normal nodes fall below this threshold, the same probability is used for all nodes to become CH, making the CH selection process more efficient.

TDEEC[6] uses the same CH selection process and estimates average energy as in DEEC. At the start of each round, the decision nodes become CH by choosing a random number between 0 and 1. If the selected number is lower than the threshold T (s), the node becomes CH for that round. The simulation results show that the EDEEC and TDEEC protocols are better than the DEEC.

Parul Saini and Ajay K. Sharma has proposed protocol EDEEC [7] uses the concept of three levels of heterogeneity in WSN. It consists of three types of nodes – normal, advance and super based on initial energy. EDEEC combines different probability values for normal, advance and super nodes.

In 2013, N. Javaid et al. suggest improvements EDDEEC protocol [8][9][10] based on DDEEC and EDEEC protocol. The difference between EDDEEC and DDEEC is that it uses three levels of heterogeneity in the WSN through the three node types that were introduced in EDEEC. On the other hand the parameter c in the general formula for calculating probabilities for all nodes when nodes and advance super energy level falls to the threshold Tabsolute là c≈0.025 not like c≈0.02 in DDEEC.

Also in 2013 N. Javaid et al. went on to make a new protocol BEENISH [11] is based on the protocol EDEEC. The only difference is that it consists of four types of nodes – normal, advance, super and ultra-super based on initial energy. BEENISH conbine to different probability values for normal, advance, super and ultra-super nodes to increase heterogeneity in the WSN.

The probabilities of the ultra-super, super, advance and normal nodes to become CH are given below: [14]

The results show that this protocol significantly improves stability, energy efficiency and extends network life.

In general, most heterogeneous WSN-based clustering algorithms have been developed and improved for the primary purpose of extending life span, enhancing network stability, and optimizing flow control. That is also the goal that the our paper wants to address in order to propose improvements to its protocol

3.    Proposal Protocol


Based on the clustering algorithms inheterogeneity WSN, we have built a routing algorithm based on the protocols [8][9][10][11][12][13] is based on the ratio between the remaining energy and the average energy of the entire network in the current round for each heterogeneous node type to construct the probability for choosing a node becomes CH. However, the improved protocol will add the estimation distance component to the CH selection probability as well as add the remaining energy estimation component to determining the constraint for a node during the clustering process. The main goal of this protocol is to reduce overall network power consumption and prolonging network life.  

3.1 Clustering Process

First of all, considering the heterogeneity level in the network, the proposed protocol will remain at level 4, consisting of four types of normal, advance, super, ultra-super nodes with four different initial energy levels, knowledge of the authors [11] have shown, but instead the proposed protocol will improve the level of forming clusters as well as additional components to estimate the distance in the process of calculating the probability of choosing CH.

Similar to the above protocol, each node will select a random number in the range (0,1). If this number is lower than the threshold value of the node si, then it becomes a node CH.

Based on the protocol of the authors [14] proposed to put into protocol enhancements to improve the threshold Ts of the protocols based on heterogeneity WSN has previously built with the

(3.1) The threshold formula for the CH option of the proposed protocol

expectation that the nodes has the power the remaining amount will be much higher chance of becoming CH than by adding components to estimate the remaining energy of a node si, based on the ratio (). The formula to calculate threshold of CHs in Leach protoccol will be reconstructed in formulas (3.1) 

Where Ei is the remaining energy of the node si in the current round and the energy Eo is the initial normal node. Pi is defined separately for each node depending on the extent inconsistent, here is 4.

The probability for selecting CH is modified in the proposed protocol by introducing the distance estimation component compared to [1].

Suppose  that, we have dcurrent is the actual distance from the node to the BS. Then we have:

(3.2) The formula calculates the distance of the current node to the BS

Where

  • dcurrent : current distance from Node to BS
  • (Xi, Yi) : nodei Coordinate
  • (XBS, YBS) : base station Coordinate 

On the other hand, we take daverage is average distance from any node to the BS, dtoCH is the average distance from the CH to the membership nodein the cluster and dtoBSis the average distance of the CH to the BS by formula [2.6]

After that, we known that, Average distance from any node to BS by below Figure 1:

Figure 1. Average distance from any node to BS

We have formula to calculate average distance from any node to BS:

(3.3) The formula calculates the distance of the current node to the BS

Based on daverage, We assigned the distance  of near nodes and remote node from the base station as shown in Figure 3.2.

Figure 2. The distance of near nodes and far nodes from the base station

We define:

If dcurrent T_absolute,Then

(3.4) The formula for calculating the probability of improving when dcurrent<=daverage with conditions Ei(r)> T absolute in the proposed protocol

If E(r)<=T absolute,  Then

(3.5) The formula for calculating the probability of improving when dcurrent>daverage with conditions Ei(r)<= T absolute in the proposed protocol[8]

(3.6)The formula for calculating the probability when dcurrent<=daverage with conditions Ei(r)<= T absolute in the proposed protocol[8]

(3.7)The formula for calculating the probability when dcurrent<=daverage with conditions Ei(r)<= T absolute in the proposed protocol[8]

With T absolute =z. E0 [8]

3.2 Step Of The Proposed Algorithm 

Step 1: Calculate the current energy of node i (E i), the energy of the current round (E r) by formula (2.5)and the average distance of any node to the BS (d middle average) according to formula (3.3).

Step 2:Estimate the average energy of the whole network in the current round of formula (2.2)

Step 3:Consider if dcurrent <= d average then selectionprobability CH P (i) will be calculated using the formula (3.4) (if ) or (3.5) (if).

Conversely, if the dcurrent > daverage then the probability P (i) will be calculated using the formula (3.6) (if ) or (3.7) (if).

Step 4: Consider the selected node CH which has been CH or not. If not, then select this node as the CH for the next round and move on to step 5, otherwise if the selected node has made the CH within the previous round, then the node becomes the member for the cluster and end theCH selection process.

Step 5: Choose a random number from 0 to 1. Then compare this number with the threshold value (based on improved formula (3.1)). If the random number is  then the node i becomes the membership node for the cluster and end the CH selection process.

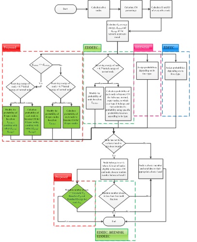
Based on the diagram by the authors [8][15] launched. We  proceeded to build an improved map as follows:

Figure 3. Block diagrams for the EDEEC, EDDEEC, BEENISH protocols, Proposed protocols for the CH selection process.

To demonstrate this proposal, we performed protocol simulation using Matlab Language with parametersthat shown in Part 4.

4. Simulation And Evaluation


4.1 Network Model

The network model used includes N(100) nodes in the MXM network field (100m x 100m). For four sensor types, including Normal, Advance, Super, Ultra-super, are deployed randomly to demonstrate heterogeneity in the sensor network with the BS located at the center of the coordinate sensor field (50, 50) As shown in Figure 4.

Figure 4. 4-level heterogeneous network model

In the network model, some assumptions were made to the sensor nodes as well as to the network structure. Accordingly, the assumptions and properties of the network and sensor nodes are as follows:

  • Sensor nodes are uniformly randomly deployed in the network.
  • There is one base station which is located at the center of the sensor field.
  • The nodes always have data to send to the base station.
  • The nodes do not recognize the position, ie not equipped with GPS antenna.
  • All nodes have similar capabilities in terms of processing and communications. This promotes the need to prolong the life of every sensor.
  • Sensor nodes have energy heterogeneity, which means different energy levels. All nodes have different initial energies; Some nodes are equipped with more power than normal nodes.

4.2 Parameters Of The Proposed Algorithm  

Table 1: Table of simulation parameters

4.3 Criteria For Performance Evaluation

Performance indicators used for evaluating protocols are:stability time, network life, and number of packets sent to the BS.

  • Stability Time: stability over time, we want to talk to round that thedead first node or round    from theinitialize network until the first node dies.
  • NetworkLifetime: The network longevity, mean number of roundwhich all dead nodes or initialize the round from the network until all the nodes are deaded.
  • The number of packets are sent to BS: According to this metric, we refer to the total package is sent directly to the BS from the CHS channel or not CH nodes.

4.4 Simulation Scenario

Table 2: Simulation Scenario

4.5 Simulation And Evaluation Results 

4.5.1 Stability And Network Life

In this case, we consider a network containing 50 normal nodes having E0 energy, 30 advanced nodes having 2 times more energy than normal nodes, 14 super nodes having 5 times more energy than the normal nodes and 6 ultra-super nodes having 7 times more energy than the normal nodes.

Table 3: Network life table comparison of simulated participants

Figure 5.Comparative life-time graph of simulated engagement protocols

Figure 6. Comparison graph of node dead time of simulated join protocols

Figure 5 and 6 show the number of alive and dead nodes during the network lifetime. The first node for EDEEC, EDDEEC, BEENISH, and Proposed Protocol dies at 1003, 1409, 1087, and 1817 rounds, proposed protocol is higher 81% EDEEC, 28% EDDEEC, 67% BEENISH of the number of rounds that the first node dies. And all nodes die at 7761, 7697, 10839, and 11923 round, proposed protocol is higher 53% EDEEC, 54% EDDEEC, 10% BEENISH of the number of rounds that the last node dies.

As can be seen from Figs. 5 and 6, Proposed protocol performs better than the other selected existing protocols in terms of network lifetime, stability period. Thus, the proposed protocol consumes less energy which leads not to only prolong network lifetime but also prolong stability period in comparison to the other protocols

4.5.2 Throughput (Number Of Packets Sent To BS)

Table 4: Comparison of average throughput and energy balance of simulation protocols

Figure 7. Comparison graph of average throughput and energy balance of simulation protocols

Figure 7 shows that the data sent to the BS is more for proposed protocol as compared to the others protocols. The throughput for EDEEC, EDDEEC, BEENISH, and Proposed Protocol are 277879, 317084, 300801, and 330375. proposed protocol is higher 18.9% EDEEC, 4.1% EDDEEC, 9.8% BEENISH of the number of packets.

Figure 8. Comparison graph of average remaining energy of simulation protocols

Figure 8 shows the average remaining energy of simulation protocols. The result shows that proposed protocol is the most efficient among the other protocols in terms of stability period, network lifetime, and number of packets sent to the BS.

5.  Conclusions


The proposed protocol uses the correct heterogeneity of nodes to improve the life of the network. In this paper, we propose a algorithm to increasing the heterogeneity of nodes as in some previous related works, but adds the distance estimation component between the remote nodes and more close BS on to theCH selection probability, as well as additional estimated components remaining energy in the CHthreshold selection. Accordingly, we can see that this proposed algorithm has improved communication between heterogeneous nodes and prolonged the life of nodes to maximize communication. Simulations suggest that the proposed protocol better than EDEEC, EDDEEC and BEENISH, offers a better mechanism for routing as well as balancing energy in wireless sensor networks.

References


[1]    W. B. Heinzelman, A. Chandrakasan, and H. Balakrishnan (2002), “An application-specific protocol architecture for wireless microsensor networks,” IEEE Transactions on Wireless Communications, vol. 1, pp. 660 – 670, Oct. 2002.

[2]    Mortaza Fahimi Khaton Abad, Mohammad Ali Jabraeil Jamali, “Modify LEACH Algorithm for Wireless Sensor Network”, International Journal of Computer Science Issues, Vol. 8, Issue 5, No 1, September 2011

[3]    K.Ramesh and Dr. K.Somasundara, “A comparative study of cluster head selection algorithms in wireless sensor networks”, International Journal of Computer Science & Engineering Survey (IJCSES) Vol.2, No.4, November 2011

[4]    Li Qing, Qinqxin Zhu, and Ming en Wang (2006), “Design of a distributed energy-efficient clustering algorithm for heterogeneous wireless sensor networks”, Computer Communications Journal Elsevier, vol. 29, issue 12, pp 2230-2237, 2006.

[5]    Elbhiri, B., Saadane, R. , El Fkihi, S. , Aboutajdine, D.(2010) “Developed Distributed Energy-Efficient Clustering (DDEEC) for heterogeneous wireless sensor networks”, in: 5th International Symposium on I/V Communications and Mobile Network (ISVC), 2010.

[6]    Parul Saini, Ajay.K.Sharma (2010), “Energy Efficient Schemefor Clustering Protocol Prolonging the Lifetime of Heterogeneous Wireless Sensor Networks” International Journal of Computer Applications (09758887), Volume 6 No.2, September 2010.

[7]    Parul Saini, Ajay.K.Sharma (2010), “E-DEEC- Enhanced Distributed Energy Efficient Clustering Scheme for heterogeneous WSN”, in: 2010 1st International Conference on Parallel, Distributed and Grid Computing (PDGC – 2010).

[8]    N. Javaid, T. N. Qureshi, A.H. Khan, A. Iqbal, E. Akhtar and M. Ishfaq (2013), “EDDEEC: Enhanced Developed Distributed Energy-Efficient Clustering for Heterogeneous Wireless Sensor Networks”, ELSEVIER, Procedia Computer Science 00, 2013, pp 1-6.

[9]    G. Kannan , T. Sree Renga Raja, Energy efficient distributed cluster head scheduling scheme for two tiered wireless sensor network, Egyptian Informatics Journal (2015)

[10]  Ritu Kadyan, 2 Kamal Saluja, Distributed Energy Efficient Clustering (DEEF) in Heterogeneous  Wireless Sensor Networks, International Journal of Engineering and Innovative Technology (IJEIT) Volume 4, Issue 1, July 2014

[11]  N. Javaid, T. N. Qureshi, A.H. Khan, A. Iqbal, E. Akhtar and M. Ishfaq (2013), “BEENISH:  Balanced Energy Efficient Network Integrated Super Heterogeneous Protocol for Wireless Sensor  Networks”, ELSEVIER, Procedia Computer Science 19, 2013, pp 920-925.

[12]  A.Preethi1, E.Pravin, D.Sangeetha (2016), “Modified Balanced Energy Efficient Network Integrated Super Heterogeneous Protocol”, 2016 fifth international conference on recent trends in information Technology.

[13]  Abhijit Singh, Dr. Shashi B. Rana (2015) “Heterogeneous Routing Protocols in Wireless Sensor Network: A Survey” International Research Journal of Engineering and Technology (IRJET) Volume: 02 Issue: 03 | June-2015

[14]  M. J. Handy, M. Haase, and D. Timmermann (2002), “Low Energy Adaptive Clustering Hierarchy with Deterministic Cluster-Head Selection”.

[15]  N. Javaid, T. N. Qureshi, A.H. Khan, A. Iqbal, E. Akhtar and M. Ishfaq (2015) “An energy-efficient distributed clustering algorithm for heterogeneous WSNs” Journal on Wireless Communications and Networking 2015:151 

Authors 


Phan Thi The was born in Vietnam in 1982.She received Master Data Transmission and NetWork in HOCHIMINH PTIT, Vietnam, 2012. She is currently a PhD.Candidate in Information System from Post & Telecommunications Institute of Technology, Vietnam in 2019.She is working as a lecture in Thu Duc College.

Bui Hoang Mai was born in Vietnam in 1989. He received the B.E in Management information system from University of Economics Ho Chi Minh City, Vietnam, 2015. He is currently a MSc. Candidate in Information System from Post & Telecommunications Institute of Technology, Vietnam in 2017. 

 

Tran Cong Hung was born in Vietnam in 1961. He received the B.E in electronic and Telecommunication engineering with first class honors from HOCHIMINH University of technology in Vietnam, 1987. He received the B.E in informatics and computer engineering from HOCHIMINH University of technology in Vietnam, 1995. He received the master of engineering degree in telecommunications engineering course from postgraduate department Hanoi University of technology in Vietnam, 1998. He received Ph.D at Hanoi University of technology in Vietnam, 2004. His main research areas are B – ISDN performance parameters and measuring methods, QoS in high speed networks, MPLS. He is, currently, Associate Professor PhD. of Faculty of Information Technology II, Posts and Telecoms Institute of Technology in HOCHIMINH, Vietnam. 

Nguyen Thanh Tuan was born in Vietnam in 1989. He received the Master of Management information system from Post & Telecommunications Institute of Technology, Vietnam, 2016. He is, currently, a PhD.Candidate in Information System from Post & Telecommunications Institute of Technology, Vietnam in 2020. He is working as a Teacher at Nha Trang Tourism College, Khanh Hoa, Vietnam.