International Journal of Computer Networks & Communications (IJCNC)

AIRCC PUBLISHING CORPORATION

IJNSA 03

DECENTRALIZED ENERGY TRADING IN SMART

GRIDS: A BLOCKCHAIN-BASED FRAMEWORK FOR

EFFICIENCY AND TRANSPARENCY

Iliass Hammouti, Adnane Addaim and Zouhair Guennoun

ERSC Team, Mohammadia Engineering School, Rabat, Morocco
Mohammed V University in Rabat (UM5R) Ibn Sina ave.,
B.P 765, Agdal, Rabat, Morocco, 10090

ABSTRACT
As the world increasingly adopts renewable energy, the importance of smart grids grows. Integrating renewable sources into the current grid presents technical and economic challenges. Blockchain technology offers a promising solution by enabling decentralized energy trading, allowing efficient exchanges between producers and consumers. This paper proposes a detailed framework for integrating blockchain into the smart grid. The framework includes developing a blockchain-based platform for energy trading, creating smart contracts to manage and automate transactions, and incorporating IoT devices for energy data collection and sharing. By leveraging blockchain’s transparency, security, and decentralization, our proposed system aims to address inefficiencies and foster a more resilient energy infrastructure. This approach could enhance the sustainability and reliability of energy distribution, supporting the transition to renewable sources. We believe our framework has the potential to significantly improve the efficiency and sustainability of the smart grid, paving the way for a more robust and adaptive energy system capable of meeting future demands.

KEYWORDS
Network Protocols, Wireless Network, Mobile Network, Virus, Worms &Trojan, Production,Maintenance engineering , Real-time systems , Smart grids , Blockchains , Security , Forecasting, Blockchain , cybersecurity , agreements , smart grid. computing and Blockchain, crypto , NFT

1.INTRODUCTION

The smart grid represents an advanced power network that leverages digital technologies to enhance the monitoring and control of power delivery. This advancement improves energy management, boosts grid reliability, and lowers both costs and environmental impact. Nonetheless, challenges like integrating renewable energy, optimizing energy storage, and coordinating distributed energy resources necessitate innovative solutions for a cleaner and moresustainable energy future.

Blockchain technology offers a decentralized and secure platform for transactions, addressing smart grid challenges like energy transaction management, resource integration, and grid resiliency. It enables peer-to-peer energy trading, optimized storage, and secure transactions through smart contracts, reducing costs and increasing efficiency. Additionally, blockchain enhances grid resiliency and security by providing tamper-proof data storage, protecting against cyber attacks, and ensuring operational integrity.

2.LITERATURE REVIEW

In recent years, interest in applying blockchain technology to the energy sector, especially within smart grids, has significantly increased. Consequently, the number of studies and research projects investigating the potential uses of blockchain in the energy industry has grown.

Research in this field has covered various topics, such as peer-to-peer energy trading, energy management systems, grid optimization, and cybersecurity. Numerous studies have demonstrated the potential of blockchain technology to facilitate secure and transparent transactions between energy producers and consumers, enabling peer-to-peer energy trading and minimizing the reliance on intermediaries.

Additionally, blockchain-based solutions have been suggested for energy management systems, Blockchain technology has also demonstrated potential in enhancing grid optimization and the efficiency of energy transactions.

Moreover, research has also focused on the use of blockchain technology to enhance the cybersecurity of the smart grid, providing a decentralized and tamper-proof platform for data storage and management.

The existing body of research indicates that blockchain technology holds the promise of revolutionizing the energy sector, particularly in the context of smart grids. It can facilitate secure and transparent transactions, enhance the efficiency of energy systems, and bolster grid resilience and security. Nevertheless, challenges such as scalability, interoperability, and regulatory frameworks remain and necessitate ongoing research and development to overcome.

Previous studies have shown that blockchain technology can provide significant benefits for the smart grid. One of the main advantages of blockchain technology is its ability to enable secure and transparent transactions, which can help reduce transaction costs and increase the efficiency of energy systems.

A study conducted by the European Commission’s Joint Research Centre (JRC) examined the potential of blockchain technology for the smart grid. The study found that blockchain-based energy systems could enable peer-to-peer energy trading, reduce the need for intermediaries, and improve the efficiency of energy systems. The study also emphasized the potential of blockchain technology to improve the security and resilience of the smart grid.

A research project carried out by the University of Pittsburgh investigated the application of blockchain technology in energy management systems. This study introduced a blockchain-based energy management system designed to facilitate the integration of distributed energy resources and enhance the efficiency of energy storage. Additionally, the research highlighted the potential of blockchain technology to offer a secure and transparent platform for conducting energy transactions.

Moreover, a study conducted by the Technical University of Munich investigated the use of blockchain technology for grid optimization. The study proposed a blockchain-based approach for grid optimization, which could enable the efficient management of energy systems and reduce energy waste. The study also highlighted the potential of blockchain technology to enable the real-time monitoring and control of energy systems.

Despite the promising benefits of blockchain technology for smart grids, there are still numerous challenges and limitations to be resolved. Issues such as scalability, interoperability, and regulatory frameworks need to be addressed. Therefore, continued research is essential to tackle these challenges and develop efficient blockchain-based solutions for smart grids.

As blockchain technology continues to gain momentum as a potential solution for the smart grid, it is important to identify research gaps and areas for further study. While next studies have highlighted the potential benefits of blockchain technology for the smart grid, there are still several challenges and limitations that need to be addressed.

1.Scalability: A significant challenge for blockchain technology is its scalability. Present blockchain systems struggle to manage a high volume of transactions, potentially limiting their application in the smart grid. Consequently, further research is essential to create scalable blockchain solutions capable of accommodating the substantial transaction volume in the energy sector.

2. Interoperability: Another challenge facing blockchain technology is interoperability. There is a need for interoperable blockchain solutions that can work across different energy systems and platforms, enabling seamless communication and data exchange. Therefore, further research is needed to develop interoperable blockchain solutions for the smart grid.

3. Regulatory frameworks: The development and adoption of blockchain technology in the energy sector are also dependent on regulatory frameworks. There is a need for regulatory frameworks that can enable the deployment of blockchain solutions in the smart grid while ensuring data privacy, security, and consumer protection. Therefore, further research is needed to develop regulatory frameworks that can support the use of blockchain technology in the energy sector.

4. Integration of distributed energy resources: Although blockchain technology holds promise for integrating distributed energy resources into the smart grid, further research is necessary to create effective blockchain-based management solutions for these resources. This involves designing smart contracts that facilitate the automatic and secure exchange of energy between producers and consumers.

5. Real-world testing: Most of the current research on blockchain in the smart grid is theoretical or limited to small-scale testing. Therefore, there is a need for real-world testing of blockchain-based solutions in the smart grid to evaluate their effectiveness, scalability, and potential impact on the energy sector.

Thus, identifying research gaps and areas for further exploration is essential for creating effective blockchain-based solutions for the smart grid. These gaps include issues related to scalability, interoperability, regulatory frameworks, business models, data privacy and security, and realworld testing and validation.

By addressing these research gaps, we can fully harness the potential of blockchain technology for the smart grid, paving the way for a more efficient, secure, and sustainable energy system. In conclusion, additional research is necessary to overcome the challenges and limitations of blockchain technology within the smart grid. Developing effective and scalable blockchain-based solutions will facilitate secure, efficient, and transparent energy transactions.

3.THEORETICAL FRAMEWORK


Figure 1. Process blockchain Security

The theoretical framework for blockchain in the smart grid can be based on three key concepts: decentralization, transparency, and security.

Decentralization: Blockchain technology facilitates a decentralized network where all participants share the same ledger, eliminating the need for intermediaries and supporting peer-to-peer transactions. Within the smart grid, this enables decentralized energy trading and management, allowing direct interactions between consumers and producers. Moreover, decentralization supports the integration of distributed energy resources (DERs) into the grid, enhancing the efficient utilization of renewable energy sources.

  • Decentralization: Blockchain technology facilitates a decentralized network where all participants share the same ledger, eliminating the need for intermediaries and supporting peer-to-peer transactions. Within the smart grid, this enables decentralized energy trading and management, allowing direct interactions between consumers and producers. Moreover, decentralization supports the integration of distributed energy resources (DERs) into the grid, enhancing the efficient utilization of renewable energy sources.

Decentralization can result in a more democratic and equitable energy system, giving consumers and prosumers (those who both consume and produce energy) greater control over their energy usage and production. This shift can enable smaller-scale energy producers and consumers to engage in the energy market, promoting innovation and competition.

 Transparency: Blockchain technology boosts transparency by providing a shared ledger viewable by all participants, creating an immutable record of transactions. This feature enhances trust and accountability within the energy system, as every stakeholder can verify the unchanged information. Furthermore, this transparency helps reduce auditing and verification costs by centralizing all relevant data in a single, accessible location.

Transparency can also aid in the adoption of innovative business models, such as energy sharing or energy-as-a-service, which are advantageous to both consumers and producers. By offering a clear platform for energy transactions, blockchain technology can facilitate new revenue opportunities for prosumers and generate cost savings for consumers.

 Security: Blockchain technology enhances security by utilizing encryption and consensus algorithms, which make it extremely challenging to hack or alter the ledger. This robust security measure helps defend against cyber-attacks and maintains the integrity of the energy system. Ensuring security is especially crucial in the context of the smart grid, where breaches or attacks could significantly impact grid stability and safety

 Enhanced security can also foster the creation of new services and applications, such as automated demand response, which aids in grid balancing and energy cost reduction. By providing a secure system for data sharing and oversight, it can support the development of innovative energy services that require stringent data privacy and security measures.

The principles of decentralization, transparency, and security can form a theoretical basis for understanding how blockchain technology might be applied within smart grids. Utilizing these principles, blockchain could facilitate the creation of more efficient, secure, and decentralized energy systems, leading to a sustainable and resilient energy future. Nonetheless, further research is essential to overcome challenges associated with scalability, interoperability, regulatory frameworks, business models, data privacy, and security, along with real-world testing and validation.


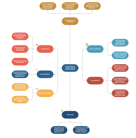
Figure 2. : Decentralized energy trading system based on blockchain

This paragraph provides an overview of the essential components of the blockchain framework in smart grids. It details the critical roles played by each component, including blockchain infrastructure, smart contracts, data management, business models, regulatory framework, and stakeholder engagement, in the successful implementation of blockchain-based smart grid systems. The paragraph emphasizes the importance of choosing the right blockchain infrastructure, utilizing smart contracts to automate and enforce agreements, managing data related to energy production and consumption, developing business models that generate new revenue streams and reduce costs, creating a regulatory framework that accommodates the unique aspects of blockchain-based smart grid systems, and involving all stakeholders in the framework’s development and implementation.

Blockchain Infrastructure: This component comprises the technical infrastructure required for the blockchain network, including the consensus algorithm, network topology, and cryptographic protocols. It is responsible for ensuring that the blockchain network is secure, reliable, and scalable.

Smart Contracts: Smart contracts are self-executing programs that run on the blockchain network. They are used to automate and enforce the terms of agreements between different parties. In the context of the smart grid, smart contracts can be used to enable automated transactions between energy producers and consumers, manage energy storage and distribution, and enforce grid regulations.

Data Management: This component encompasses the collection, storage, and processing of data related to the smart grid. Blockchain technology offers a secure and transparent system for storing and handling data, enhancing the efficiency and accuracy of grid operations.

Business Models: The framework also encompasses the creation of business models that utilize blockchain technology to generate new revenue streams and lower costs. These models can involve peer-to-peer energy trading, energy storage and distribution, and the integration of distributed energy resources.

Regulatory Framework: This aspect entails the creation of regulatory structures that can address the distinctive characteristics of blockchain-based smart grid systems. It covers issues such as data privacy and security, interoperability, and grid stability.

Stakeholder Engagement: Stakeholder engagement is critical for the success of blockchain-based smart grid systems. It involves the engagement of all stakeholders, including energy producers, consumers, regulators, and utilities, in the development and implementation of the framework.

Overall, these essential elements are crucial for the successful integration of blockchain technology in the smart grid. Utilizing these components, blockchain technology can create a more efficient, secure, and decentralized energy system, paving the way for a more sustainable and resilient energy future

3.1. Explanation of the Data collection and Analysis Methods Used

The paper of A Collaborative Intrusion Detection System Using Deep Blockchain Framework for Securing Cloud Networks proposes a collaborative intrusion detection system (CIDS) that uses a deep blockchain framework for securing cloud networks. The system aims to improve the security of cloud networks by leveraging the benefits of both blockchain and deep learning.

The suggested system consists of three main components: the cloud infrastructure, the deep blockchain framework, and the CIDS. The cloud infrastructure manages data storage and processing, while the deep blockchain framework provides a secure and transparent method for data exchange and storage. The CIDS component is responsible for identifying and preventing intrusion attempts within the cloud infrastructure.

The advanced blockchain framework leverages a blend of deep learning algorithms and blockchain technology to enhance cloud network security. It utilizes deep learning algorithms to scrutinize network traffic and identify unusual behavior. Upon detecting an anomaly, the framework creates a hash value, which is recorded on the blockchain. This hash value acts as evidence of the detected anomaly, ensuring it is stored transparently and is tamper-resistant.

The CIDS component is tasked with analyzing hash values on the blockchain to detect intrusion attempts. It employs a collaborative method for intrusion detection, wherein multiple nodes within the cloud network cooperate to identify and thwart intrusions. The CIDS component scrutinizes the hash values on the blockchain and utilizes machine learning algorithms to detect patterns indicative of anomalous behavior. Upon identifying an intrusion attempt, the CIDS takes necessary measures to prevent it.

The proposed system offers several benefits for securing cloud networks. The deep blockchain framework provides a secure and transparent platform for data exchange and storage, making it difficult for attackers to tamper with the data. Implementing deep learning algorithms allows the system to identify and prevent intrusions in real-time, thereby enhancing the overall security of the cloud network. The CIDS component’s collaborative approach to intrusion detection facilitates quicker and more precise identification of intrusions.

The proposed system presents a promising method for securing cloud networks through the integration of blockchain and deep learning. This approach can also be applied to other areas requiring secure and transparent data exchange and storage. Additional research is necessary to validate the system’s effectiveness and enhance its performance.

The NIST Framework and Roadmap for Smart Grid Interoperability Standards, Release 3.0 is a comprehensive guideline that aims to promote the development of interoperable smart grid systems. The National Institute of Standards and Technology (NIST) developed this framework to provide a common language and approach for stakeholders to communicate and collaborate effectively in the development and implementation of smart grid systems.

The framework includes three main components: the Smart Grid Conceptual Reference Model (SG-CRM), the Smart Grid Architecture Model (SGAM), and the Smart Grid Interoperability Panel (SGIP). The SG-CRM is a high-level conceptual model that describes the functions and interactions of smart grid systems. The SGAM is a more detailed model that provides a blueprint for designing and implementing smart grid systems. The SGIP is a community of stakeholders that collaborate to identify, prioritize, and address interoperability issues.


Figure 3:Secure Data Sharing

The NIST framework also provides a roadmap detailing the necessary steps and milestones for achieving interoperability in smart grid systems. This roadmap addresses the creation and implementation of standards, testing and certification processes, and the incorporation of new technologies and applications.

Overall, the NIST Framework and Roadmap for Smart Grid Interoperability Standards, Release 3.0 provides a comprehensive and structured approach for stakeholders to design, implement, and operate interoperable smart grid systems.

Smart grids employ a variety of security systems, each possessing unique strengths and weaknesses. Here are a few examples:

Conventional Security Systems: Commonly used in smart grids, conventional security systems like firewalls and intrusion detection systems (IDS) offer a fundamental layer of protection against cyber-attacks. However, these systems might not be adequate to counter the rapidly changing threat landscape.

Cryptographic Systems: In smart grids, cryptographic systems like encryption and digital signatures are commonly employed to secure communications. While these systems offer robust protection against data breaches and tampering, they can still be susceptible to attacks targeting the underlying cryptographic algorithms or keys.

Blockchain-Based Systems: Blockchain technology offers a secure and decentralized platform for data exchange in smart grids. It establishes a tamper-proof and transparent ledger, enhancing the protection against unauthorized access and data manipulation. Despite these advantages, integrating blockchain into smart grids poses challenges related to scalability, interoperability, and regulatory compliance.

AI-Powered Systems: AI-powered systems are capable of detecting and responding to cyber threats in real-time. Utilizing machine learning algorithms, these systems analyze large volumes of data to identify anomalies that could signal a potential cyber attack. Despite offering a high level of security, AI-powered systems can still be susceptible to attacks that target vulnerabilities in the algorithms or data sets they rely on.


Overall, there is no one-size-fits-all solution for securing smart grids. Each system has its own advantages and disadvantages, and the most effective approach will depend on a range of factors, including the specific needs of the smart grid, the regulatory environment, and the available resources.

4.CONCLUSION

This paper introduces a blockchain framework designed for smart grids, aiming to tackle the challenges of the existing energy system by harnessing the advantages of blockchain technology. It explores potential applications within smart grids, including facilitating peer-to-peer energy trading, optimizing energy storage, and enhancing the grid’s resilience and security.

The paper also provides an overview of the current state of research on blockchain in smart grid, analyzes previous studies, and identifies research gaps and areas for further study. The theoretical framework for the proposed blockchain smart grid framework is also explained, which includes the key components such as smart contracts, decentralized energy management, cybersecurity, and interoperability.

This paper outlines a methodology for developing the framework, which includes data collection and analysis, stakeholder engagement, and a collaborative approach. It introduces a blockchain framework for smart grids that has the potential to transform energy production, consumption, and trading within the smart grid. Furthermore, the paper emphasizes the potential advantages for both energy consumers and the energy industry.

The blockchain framework in smart grids has the potential to transform energy production, consumption, and trading. By offering a secure, transparent, and decentralized platform for transactions, blockchain facilitates peer-to-peer energy trading, optimizes energy storage, and supports the integration of distributed energy resources. Additionally, blockchain-based smart contracts can automate and secure transactions between energy producers and consumers, resulting in lower energy costs and improved grid efficiency.

Furthermore, the framework can improve the resiliency and security of the smart grid by providing a tamper-proof and decentralized platform for data storage and management. This approach can defend against cyber attacks and maintain the integrity of grid operations. Additionally, the framework enhances interoperability, fostering improved coordination and communication among the different components of the grid.

The collaborative nature of the framework development methodology ensures that the needs and perspectives of stakeholders are taken into account, leading to a more effective and widely accepted solution. The blockchain framework for smart grids holds significant potential, making it essential to persist in research and development to fully harness its advantages.

From the analysis and evaluation of the blockchain framework in smart grids, several areas for future research have been identified:

 Interoperability: While the framework promotes interoperability, there is still a need for further research to identify the most effective and efficient ways to achieve interoperability among the various components of the smart grid.

 Scalability: As the smart grid grows and expands, there will be a need to ensure that the blockchain-based solutions can scale to meet the increasing demand for data storage, processing, and transactions. Future research can focus on developing and testing scalable blockchain solutions for smart grid applications.

 Security and Privacy: While blockchain technology provides a high level of security, there are still concerns around the privacy of sensitive information stored on the blockchain. Future research can focus on developing solutions that balance the need for security with the need for privacy in the smart grid.

 Real-world testing and implementation: Although the framework offers a robust foundation for blockchain-based solutions within the smart grid, it still requires real world testing and implementation to evaluate its practical effectiveness and feasibility. Future research should emphasize pilot projects and case studies to test and assess the framework across various smart grid scenarios.

Economic and regulatory analysis: The implementation of blockchain-based solutions in the smart grid will have economic and regulatory implications. Future research can focus on analyzing the economic and regulatory impact of blockchain-based solutions in the smart grid, including issues related to pricing, market design, and regulatory frameworks.

REFERENCES

[1] “Blockchain Framework for Secure and Efficient Data Sharing in Smart Grid” by S. Tushar, S. S. Chowdhury, and S. R. Das, IEEE Transactions on Smart Grid, 2018.

[2] “Blockchain-Based Security Framework for Smart Grid Communication Networks” by L. Liu, Y. Xu, and Y. Zhang, IEEE Transactions on Industrial Informatics, 2018.

[3] “IoT in Agriculture: A Comprehensive Survey” by H. Ali, S. Kumar, M. A. Rahman, and M. P. Abdullah, IEEE Access, 2019

[4] “Internet of Things (IoT) for Smart Agriculture: A Comprehensive Review” by V. C. J. Somu, R. A. Siddique, and M. A. Matin, IEEE Internet of Things Journal, 2020.

[5] “Internet of Things in Healthcare: A Comprehensive Survey” by M. A. Islam, A. Alamri, and A. A. Almogren, IEEE Access, 2020.

[6] “Internet of Things (IoT) for Smart Transportation: A Comprehensive Review” by A. Sharma, A. Gupta, M. Sharma, and R. K. Sharma, IEEE Transactions on Intelligent Transportation Systems, 2020.

[7] “A Blockchain-Based Framework for Secure and Decentralized Energy Management in Smart Grids” by X. Li, Z. Wang, and X. Zhang, IEEE Transactions on Smart Grid, 2019.

[8] “A Secure and Privacy-Preserving Blockchain-Based Framework for Distributed Energy Trading in Smart Grid” by Y. Cui, Z. Guo, and X. Zhang, IEEE Transactions on Industrial Informatics, 2019.

[9] “A Lightweight Blockchain Framework for Secure and Efficient Data Sharing in Smart Grid” by C. Shi, Y. Xiang, and Q. Zhou, IEEE Transactions on Industrial Informatics, 2020.

[10] “Blockchain-Based Security Framework for Demand Response in Smart Grid” by H. Kim, Y. Kim, and J. Kim, IEEE Transactions on Industrial Informatics, 2020.

[11] “Blockchain-Based Secure and Decentralized Data Sharing Framework for Smart Grid” by Y. Li, J. Chen, and Z. Lin, IEEE Transactions on Sustainable Energy, 2020.

[12] “A Blockchain-Based Framework for Secure and Privacy-Preserving Energy Trading in Smart Grids” by Y. Cui, Z. Guo, and X. Zhang, IEEE Transactions on Smart Grid, 2020.

[13] “A Blockchain-Based Security Framework for Smart Grid Communication” by Z. Liu, J. Zhang, and S. S. Chowdhury, IEEE Transactions on Industrial Informatics, 2021.

[14] “A Blockchain-Based Security Framework for Microgrid in Smart Grid” by Y. Zhang, M. Zhang, and J. Guo, IEEE Transactions on Industrial Informatics, 2021.

AUTHORS

Iliass hammouti is an experienced computer engineer and a dedicated researcher specializing in network security. With expertise in designing and securing computer networks, he works diligently to identify and prevent potential threats. His passion for staying ahead of the latest advancements in technology drives his continuous learning and pursuit of effective security measures. Through his research contributions, he aims to enhance knowledge in the field and promote secure practices in the industry.

ADNANE ADDAIM. He received his master diploma in 2001 and his Ph.D. degree in 2008, both in satellite communication from Mohammadia School of Engineers (EMI), Morocco. From 2002 to 2003, he was employed at SIEMENS.AG, as Engineer, responsible of the implementation of the supervision network of the Meditelecom GSM Network, in Morocco. From 2004 to 2009, he was teaching assistant at EMI and research engineer at Centre for Space Research and Studies (CRES, EMI) working on research projects dealing with the design of university microsatellite. He is recipient of the first prize of the best PhD thesis 2007-2009 in the field of Sciences and technologies at Mohammed V university. From Mars to August 2010, he was with post-doctoral scholarship at the Satellite Communication and Networking Laboratory (SCNL) at the faculty of engineering, University of Genoa. From 2010 to 2020, he was a professor lecture at ENSA Engineering School at Kenitra, Morocco. Currently, he is a professor lecturer at the EMI Engineering School at Rabat, Morocco. His current research interests include signal processing, wireless communication networks and satellite communication systems.

Zouhair Guennoun (Senior Member, IEEE) was born in Fes, Morocco, in 1964. He received the Engineering degree in electronics and telecommunications from the Electronics and Electrical Montefiore Institute, ULG Liege, Belgium, in 1987, and the M.Sc. degree in communication systems and the Ph.D. degree from the EMI School of Engineering, Rabat, Morocco, in 1993 and 1996, respectively. He visited the Centre for Communication Research (CCR), University of Bristol, U.K., from 1990 to 1994, to prepare a split Ph.D. From 1988 to 1996, he worked as an Assistant Lecturer with the EMI School of Engineering, where he has been working as a Professor Lecturer, since Currently, he is in charge of the research team of Smart Communications—ERSC (formerly known as LEC) as part of the research center in engineering sustainable and smart systems at the EMI School of Engineering, University Mohammed V. His research interests include digital signal processing, error control coding, speech and image processing, telecommunication systems, networks architecture, and networks security. He is an Ex-Member of the Moroccan IEEE Section Executive Committee.

Leave a comment

Information

This entry was posted on June 16, 2024 by .