International Journal of Computer Networks & Communications (IJCNC)

AIRCC PUBLISHING CORPORATION

IJNSA 01

TRAFFIC LIGHT CONTROL SYSTEMS: REQUIREMENTS ENGINEERING

Ahmad Audat1, Marah Yahia1, Said Ghoul1 and Maram Bani Younes2
1Department of Software Engineering, Philadelphia University, Jordan
2Cybersecurity and Information Security, Philadelphia University, Jordan

ABSTRACT

Requirements Engineering (RE) is the most important activity and pivot phase in the software development life cycle. It consists mainly of requirements analysis, design, and specification. The application of RE in a business domain aims to generalize its different specific approaches by meta-models under which eachspecific approach is an instance or specialization. RE is being applied more and more in different business domains, and its application benefits are found to be valuable. Despite these active RE applications and their added values in different domains, the Traffic Light Control (TLC) domain has not yet been approached, regardless of its everyday interest. The work presented in this paper is part of a TLC enhancement project that explores RE’s potential contributions to leveraging TLC quality. Thus, in this work, different recent specific approaches to TLC are analyzed, and a large part of this business domain’s functional/ non-functional requirements are elicited and specified. Moreover, the traffic context-aware traffic light control systems (CTLC) are also considered. They are deeply analyzed and compared to the typical TLC systems. As a primary result, the tangling of different concerns was stated, and a separate concerns paradigm was applied. This leads to requirements specification through separated agents. This should lead to TLC and CTLC systems development and maintenance cost reduction. An important agent
dealing with security aspects and their evolving technologies is introduced. The impact evaluations of the RE on some TLC and CTLC current approaches are also presented

KEYWORDS

Requirements Engineering (RE), Traffic Light Control (TLC), Context-aware Traffic Light Control (CTLC), Separation of concerns, Software maintenance, Security, Integrity, Traceability, Likability

1 . INTRODUCTION

Requirements Engineering (RE) is defined as the process by which the system’s expected functionality and behavior, as anticipated by stakeholders, are outlined [1, 2, 3, 4]. The RE is the most important activity and pivot phase in the software development life cycle. It includes requirements elicitation, analysis and design, specification, validation, and management [5]. The applications of RE in any business domain aim to generalize its specific approaches by metamodels. This generalization introduces (1) a general umbrella (i.e., meta-level) under which each domain approach will be a specific instance or a specialization. (2) Reusable components (i.e., functional/ non-functional requirements, models, specifications, norms, etc.) allow low cost and high quality for developing new domain approaches. (3) Automation support of domain application development.

Traffic Light Control (TLC) and Context-aware Traffic Light Control (CTLC) systems are critical areas within transportation engineering. They involve managing and controlling traffic signal timings and phases at road intersections. It also plays a role across a network of sequence intersections to optimize traffic flow, reduce congestion, and enhance road safety.

Traffic lights are an early solution to managing road intersections, allowing conflicting
traffic flows to share these intersections safely and efficiently [6, 7, 8].

Several researchers have dedicated their efforts to creating intelligent algorithms and technologies for controlling traffic lights at road junctions [7, 8]. Some studies have implemented specialized sensors and hardware for this purpose [7, 9], while others have artificial principles intelligence to their solutions [10, 11]. Certain research in the field has even embraced cloud computing technologies [12, 13]. The ultimate objective of these intelligent traffic light control systems is to improve the fluidity of traffic flow across the road network, primarily by reducing the waiting delay time at signalized intersections. Some systems consider the type of traffic present, such as emergency or heavy vehicles, and assign higher priorities to traffic flows containing these vehicles [14, 15, 16].

Requirements Engineering (RE) is being increasingly applied in different business domains, and its application benefits are evaluated as valuable [2, 3, 4, 17-32]. Despite this active RE application and its added value in different domains, the TLC domain has not yet been approached, regardless of its industrial interest. Thus, this paper presents the first approach to RE applied in the TLC business domain to enhance the quality of its applications and lower their cost. Intelligent transportation (IT) is part of a TLC enhancement project that explores RE’s potential contributions to leveraging TLC quality. Thus, in this work, differentrecent specific approaches to TLC are analyzed, and a large part of this business domain’sfunctional/ non-functional requirements are elicited and specified. As a primary result, the tangling of different concerns was stated, and a separated concerns paradigm was applied, leading to requirements specification through separated agents. This will lead to TLC system development and maintenance cost reduction. An important agent dealing with security aspects and their evolving technologies was introduced. The impact evaluation of this RE on some current TLC approaches is going on and focusing on CTLC systems.

The remainder of this paper is organized as follows: Section 2 investigates some previous studies in this field of research. Section 3 details the requirement engineering of the traffic light control systems. Then, Section 4 presents the evaluations and recommendations of the requirement engineering for traffic light control systems. Finally, Section 5 concludes the entire paper.

2.RELATED WORK

Requirements Engineering (RE) is being increasingly applied in different business domains, and its application benefits are evaluated as valuable. Several research studies [1, 18, 19] have presented applications of requirement engineering in the industry at a country’s level (e.g., South Africa, Russia, etc.). Strengths, weaknesses, and challenges facing these applications were outlined. In Artificial Intelligence (AI) based systems, the current literature has focused on using AI to manage RE activities with limited research on RE for AI [20, 21, 22]. This domain includes mainly AI and machine learning components.
Challenges and limitations of existing RE for AI were identified, and research perspectives and industrial guidelines were recommended [20, 21, 22]. This domain includes mainly AI and machine learning components. Challenges and limitations of existing RE for AI were identified, and research perspectives and industrial guidelines were recommended.

Business simulation [23], education [24], blockchain systems [25], software production environments [27], and bio-informatics [28] are some other domains where the RE has been applied and provided added value. Some other research dealt with SE generic practices [2, 29-32], including agile, process quality, collaboration with the crowd, teams’ behaviors, etc. The results obtained firmly guided and oriented future research. Despite this active RE application and its added value in different domains, the TLC or CTLC domains have not yet been approached, regardless of their industrial interest.

The traffic light control system (TLC) is critical in transportation engineering. It involves managing and controlling traffic signal timings and phases at an intersection or across a network of intersections to optimize traffic flow, reduce congestion, and enhance road safety. Traffic lights are an early solution to managing intersections, allowing conflicting traffic flows to share these intersections safely and efficiently [6, 7, 8]. Various researchers have dedicated their efforts to creating intelligent algorithms and technologies for controlling traffic lights at road junctions [7, 8]. Some studies have implemented specializedsensors and hardware for this purpose [7, 9], while others have applied principles of artificial intelligence to devise their solutions [10, 11]. Certain research in the field has even embraced cloud computing technologies [12, 13]. The ultimate objective of these intelligent traffic light control systems is to improve the fluidity of traffic flow across the road network, primarily by minimizing the waiting delay time at signalized intersections. Some systems consider the type of traffic present, such as emergency or heavy vehicles, and assign higher priorities to traffic flows containing these vehicles [6, 7, 8]. The latter type of these TLC systems has been investigated in the literature as a context-aware traffic light control (CTLC) system.

Self-adaptive systems were introduced given the continuously changing requirements and the increasing complexities and changes in the environmental systems of computers. These systems were used successfully with planned and expected problems. Many researchers have worked on designing intelligent algorithms and techniques. Some of them are context-aware traffic light self-scheduling [33]. These algorithms are designed for emergency vehicles such as ambulances, fire trucks, and police cars that require high priority to cross the signalized intersection quickly. Some researchers suggest a context-aware Secure Traffic Control Model to manage the competing traffic flows at a given road intersection using secure messages with real-time traffic information [34]. Creating an effective control plan for an intelligent traffic management system is important for the growth of smart cities [35]. It reduces traffic congestion at signalized intersections while still satisfying drivers’ expectations according to their level of displacement urgency. Three scheduling protocols have been developed by combining two optimization methods, synchronization and Genetic Algorithm (GA).

The TLC and CTLC systems have been developed and utilized over the road network without a requirement engineering study. This work aims to introduce a full requirement engineering vision for these systems. That clarifies the weak points in these systems and the required trends to develop them.

3.REQUIREMENT ENGINEERING OF TRAFFIC LIGHT CONTROL SYSTEMS

The domain of Traffic Light Control (TLC) system’s requirements elicitation was achieved through the study of relevant current research [6-16, 36-41]. Moreover, requirements elicitation of CATLS was achieved through the research works [42-44, 45-53]. The research works were selected according to relevance, novelty, and publishing sources. The separation of concerns paradigm was applied to classify requirements in separated agents. The following presents business domain agents’ identification and definition, relation model, specification (i.e., use case and class diagrams), and domain requirements for security aspects (i.e., traceability, likability, and integrity).

3.1. Agents Identification and Classification

Below agents’ identification and classification findings are summarized.

3.1.1. Definition

In the context of requirements engineering, an agent [54, 55, 56] typically refers to any individual, group, or system that interacts with the system being designed or has an interest in its outcome. These agents can be actual users, systems that need to interface with the system under design, or stakeholders who have an interest in the system. These agents can provide valuable input to the requirements engineering process. In the context of software engineering, agents can also refer to autonomous software entities that can independently carry out tasks or make decisions. For instance, in a traffic management system, an “agent” might be an individual traffic light, the software controlling a group of lights, or the system-wide software managing traffic across an entire city.

In both domains TLCS and CTLC, 26 main agents were identified and specified (definition, functional requirements, non-functional requirements, location, and relationships) during the requirements elicitation phase. These agents are then classified onto 6 main classes. The analysis revealed the true nature of Traffic Light Control system is firstly communication-based. In fact, 34.61% of the identified agents are for communication purposes, 23% are for control purposes,19.23% are for Vehicle purposes, 11.54% are for computation purposes, 7.7% are for users’ purposes, and finally 3.8% are for sensors (Table 1).


Table 1. TLCS Agents classification and weights

 

3.1.2. Requirements Classification

 

The classification of requirements plays a crucial role in requirements engineering, enabling the differentiation between legally relevant requirements and auxiliary content. However, the manual labeling of each content element in a requirements specification as a” functional requirement” or ”non-functional requirement” or ”information” is a time-consuming and error-prone task. We proposed an approach that automates the classification of content elements in a natural language requirements specification as either” functional requirement” or ”non-functional requirement” or ”information” [57]. The proposed approach leverages a combination of Convolutional Neural Networks (CNN) and Support Vector Machines (SVM) for the classification task.

Below light specifications of each some important classes.

1. Communications
Vehicular Communication Technology [14]:
– Definition: A communication system that enables information exchange between vehicles and traffic infrastructure, such as traffic lights and the TMC.
– Functional requirements: Communicate with emergency vehicles to identify their location and route, transmit emergency vehicle information to the TMC, communicate with traffic lights to receive updated signal phase and timing information, communicate with vehicles to receive information on their speed and location.
– Non-functional requirements: It ensures high-speed, low-latency communication, and is robust enough to handle the variety of environments vehicles may encounter. It should also offer security features to protect the integrity and confidentiality of the information being exchanged.
– Location: Installed within vehicles and at key infrastructure points like traffic lights
and Traffic Management Center (TMC).

Communication network [39]:

– Definition: A network infrastructure that enables communication between various components of the Intelligent Traffic Management System (ITMS), such as
Roadside Units, Vehicles, Cloud platform, and Traffic Management Center.
– Functional requirements: Facilitate data exchange and communication between ITMS components, ensure reliable and secure communication between devices and systems.
– Non-functional requirements: The network should provide high availability and low latency, ensure scalability to accommodate increasing traffic and devices, and demonstrate resilience to failures or disruptions. It should also incorporate strong security mechanisms to prevent unauthorized access or attacks.
– Location: This network is spread across the whole Intelligent Traffic Management System (ITMS), encompassing Roadside Units, Vehicles, Cloud platform, and the Traffic Management Center.

Mobile device [39]:

– Definition: Personal communication devices, such as smartphones and tablets, that users can employ to access traffic information and services provided by the Intelligent Traffic Management System (ITMS).
– Functional requirements: Access real-time traffic information and updates from the Traffic Management Center, provide location, speed, and route information to the ITMS, if equipped with communication technology, and receive personalized traffic guidance and notifications.
– Non-functional requirements: The device should ensure user-friendly interaction, compatibility with different operating systems, and reliable performance under various network conditions. The device’s security and privacy settings should protect user data and prevent unauthorized access.
– Location: In the hands of users.

Internet of Vehicles (IoV) framework [39]:

Definition: A framework that connects vehicles, infrastructure, and the cloud to enable real-time data sharing and improve traffic management

– Functional requirements: Facilitate communication between vehicles, infrastructure, and the cloud, collect and process real-time traffic data to optimize traffic flow and reduce congestion, and implement security and privacy measures to protect data and communications.
– Non-functional requirements: The framework should provide interoperability to support a wide range of devices and systems. It needs to ensure data integrity and secure transmission to protect against potential cybersecurity threats. Its performance should be optimized for handling high volumes of real-time data, and it should be scalable to accommodate the ever-increasing number of connected devices.
– Location: The IoV framework is virtually present everywhere, connecting vehicles on roads, infrastructure components like traffic lights and roadside units, pedestrians’ mobile devices, and backend systems located in data centers or cloud platforms.

Vehicular Ad-hoc Networks (VANETs) [7]:

Definition: Decentralized, self-organizing networks that enable communication between vehicles and infrastructure (e.g., roadside units) without relying on fixed infrastructure.
– Functional requirements: Facilitate communication between vehicles, roadside units, and the Central Management Unit (ITLC), support real-time traffic data sharing, and enable cooperative traffic control, such as platooning.
– Non-functional requirements: VANETs should ensure low latency for real-time communication and offer strong security measures to protect data integrity and privacy.
– Location: VANETs are established on roads and highways, spanning vehicles, roadside units, and the central management unit.

IoV Gateway [39]:

Definition: A networking device that connects the Internet of Vehicles (IoV) with other networks, such as the internet or a cloud platform, to enable communication and data exchange.
– Functional requirements: Facilitate communication between the IoV and other networks, manage network resources and connections for optimal performance, ensure data privacy and integrity during communication.
Non-functional requirements: (1) Scalability: The IoV Gateway must be able to handle an increasing amount of traffic and number of connections as more vehicles become connected. (2) Security: It should maintain high standards of security to prevent unauthorized access and data breaches. (3) Availability: The IoV Gateway must be highly available and reliable, with minimal downtime. (4) Performance: The gateway must provide low-latency and high-throughput communication to ensure real-time data exchange.
– Location: IoV Gateways are strategically placed at each intersection.

Local Gateways [13]:

Definition: Are central traffic management entities at each intersection. They utilize a wireless sensor network to gather real-time local traffic data and receive neighboring traffic information from distributed fog nodes. By incorporating various traffic parameters, these gateways optimize traffic flow at both the local intersection and in conjunction with adjacent intersections.
– Functional requirements: (1) Gather and process real-time local traffic data and neighboring traffic information to determine lane priorities. (2) Continuously exchange traffic data with adjacent intersections and nearby fog nodes. (3) Utilize sensor data and neighboring information to calculate optimal lane priorities and traffic flow. (4) Adjust lane priorities based on computed local and neighboring impacts. (5) Implement a traffic management solution by considering both local and neighboring traffic conditions.
– Non-functional requirements: The Local Gateway should offer real-time data processing and low-latency communication for instantaneous decision-making. It needs to be resilient, capable of handling diverse traffic conditions, adaptable to various lane structures, and offer robust security measures to safeguard data integrity.
– Location: Local Gateways are strategically placed at each intersection

Roadside Units (RSUs) / Roadside Infrastructure [7, 10, 36, 38, 38-40]:

Definition: Devices installed along roadsides that provide communication and processing capabilities to enable the exchange of information between vehicles and infrastructure.
– Functional requirements: Facilitate communication between vehicles, infrastructure, and other system components; collect and process real-time traffic data, and support secure and authenticated communication.
– Non-functional requirements: Should be capable of handling high volumes of data and secure communication.
– Location: RSUs are installed along roads, intersections, or significant locations on highways.

Certificate Authority [40]:


Definition: A trusted third-party organization that issues digital certificates to validate the identity of entities in a communication system, such as vehicles and roadside units.
– Functional requirements: Issue digital certificates to vehicles, roadside units, and other system components, verify the authenticity of entities in the system by validating their certificates, and manage and revoke certificates as needed to maintain system security.
– Non-functional requirements: The Certificate Authority should offer high availability, robust security to protect certificate databases, and quick response times for validation requests.
– Location: In secure data centers and can also be based on a cloud platform

2. Controls

Traffic Control System / Traffic Management Center (TMC) / Traffic Light Control System [7, 10, 14, 36, 39, 41]:
– Definition: A central hub or system that collects, processes, and manages trafficrelated information to optimize traffic flow and minimize congestion.
– Functional requirements: Receive and process real-time traffic data, calculate optimal traffic light signal timings, and communicate updated signal phase and timing information to traffic lights.
– Non-functional requirements: The system should ensure reliable and continuous operation and offer high data processing capability for real-time traffic management.
– Location: at the traffic lights.

Traffic Lights [7, 14, 36-39]:

– Definition: Signal devices located at road intersections that control the flow of traffic by assigning right-of-way to different traffic movements.
– Functional requirements: Receive and process signal phase and timing information, adjust signal timings based on instructions received to optimize traffic flow, and communicate with other system components to send and receive updates and information.
– Non-functional requirements: Need to be highly reliable and able to operate in various environmental conditions. Should have low maintenance needs and long service life.
– Location: Strategically placed at road intersections throughout the traffic management system’s area of control.

ECODE Protocol [7]:

Definition: An intelligent traffic light controlling protocol that uses VANETs to optimize traffic signal timings.
– Functional requirements: The traffic density, traffic speed, and estimated travel time are computed.
– Non-functional requirements: Accuracy in calculating traffic density, traffic speed and estimated travel time, and to be always available, Requires a low latency network for fast communication between traffic lights and vehicles. The protocol should be robust to network failures and traffic variations.
– Location: Integrated within the traffic control system and implemented in the infrastructure, including traffic lights and roadside units.

Cyberattackers [41]:

– Definition: Malicious actors who attempt to compromise the traffic control system by launching cyberattacks, such as injecting falsified data or disrupting communication channels.
– Functional requirements: Exploit vulnerabilities in the traffic control system to disrupt its operations or gain unauthorized access to data
– Non-functional requirements: These attackers can operate from virtually anywhere, using a variety of attack methods. Their attacks can be direct or indirect, and may involve varying levels of intensity and sophistication, depending on their objectives and resources.
– Location: Not specific to any particular location; can launch attacks remotely from anywhere in the world.

Falsified Data [41]:

Definition: Inaccurate or manipulated data that is intentionally introduced into the traffic control system by cyberattackers to cause disruptions or compromise the system.
– Functional requirements: Mislead the traffic control system by providing incorrect information, leading to inefficient traffic management, and potentially causing accidents or other issues.
– Non-functional requirements: The introduction of falsified data into the system can be sporadic or continuous, subtle, or blatant, and can vary in complexity based on the attacker’s capability and intent.
– Location: This can originate from anywhere where a cyberattacker can access the system.

Detection and Defense Mechanisms [41]:

Definition: Techniques and tools employed by the traffic control system to identify and protect against cyberattacks and falsified data.
– Functional requirements: Monitor the system for signs of cyberattacks, detect falsified data, and implement countermeasures to protect the system and ensure its continued operation.
– Non-functional requirement: These mechanisms should be capable of detecting a range of attack patterns, with varying levels of complexity and subtlety. They should also be able to respond effectively to these attacks to minimize their impact on the system.
– Location: These mechanisms are embedded in the traffic control systems and are active wherever the system operates.

Context-aware algorithm [42, 43, 47, 48]:

definition: A system is characterized by its ability to gather real-time and dynamic information about its surrounding environment at any given time and is an example of a self-adaptive system.
– Functional requirements: gather real-time and dynamic information, Enhance system efficiency, and overall performance by dynamically adjusting to changing
conditions.
– Non-functional requirements: accuracy with gathering real-time information, adapting to the surrounding environment to gather information, and adaptive. It must be secure in order to adapt to the surrounding environment and control the opening of traffic lights and vehicle movement.
– location: inside the traffic light.

3. Vehicles

Vehicle [7, 10, 14, 36-40] :
– Definition: Automobiles, trucks, buses, and other forms of transportation that travel on roads and are part of the connected traffic ecosystem.
– Functional requirements: Travel through intersections controlled by traffic lights, communicate location, speed, and route information with other system components, and participate in secure communication if equipped with communication technology.
– Non-functional requirements: Vehicles equipped with communication technology should maintain data privacy and integrity during communication.
– Location: Anywhere within the traffic system, on intersections, roads, and highways.

Public Transport Vehicles [13]:

Definition: Vehicles, such as buses and trams, that provide shared transportation services to passengers along established routes.
– Functional requirements: Communicate location, speed, and route information to the Fog-based Traffic Light Control System, Adjust speed and route based on traffic light signal phase and timing information received from the Fog-based Traffic Light Control System.
– Non-functional requirements: Must operate reliably and safely under various conditions and provide a comfortable and efficient service to passengers. When
quipped with communication technology, should maintain data privacy and integrity during communication.
– Location: On established public transportation routes within the traffic system

Emergency vehicle [14]:

Definition: An agent representing emergency vehicles in the transportation system, responsible for communication and priority requests.
– Functional requirements: Detect emergency situation (Detects when an emergency vehicle is approaching an intersection), request priority (Sends a request for priority to the Traffic Management Center when an emergency situation is detected), and send location and speed data (Sends real-time location and speed data to the Traffic Management Center to assist with scheduling decisions).
– Non-functional requirements: Must be capable of operating effectively and reliably in emergency situations. Should be equipped with advanced communication
capabilities to communicate priority requests.
– Location: Anywhere within the traffic system, Traffic Lights Intersections

Neighboring Vehicles [7]:

Definition: Vehicles in close proximity to each other that communicate and exchange information.
– Functional requirements: Share location, speed, and route information with other vehicles and roadside units, receive traffic light signal phase and timing information, participate in platooning, if applicable.
– Non-functional requirements: Should be able to communicate effectively and maintain data privacy and integrity during communication.
-Location: Near to each other on the roads or Traffic Lights Intersections within the traffic system

Platoons [7]:

Definition: Groups of vehicles traveling together in close proximity at similar speeds, coordinated through communication and control systems.
– Functional requirements: Improve traffic flow by reducing the variability in vehicle speeds and distances, increase road capacity by reducing the space between vehicles, and communicate with roadside units and the Central Management Unit (ITLC) to receive traffic light signal phase and timing information.
– Non-functional requirements: Must be able to maintain close and constant distances and speeds. Communication between vehicles in a platoon must be reliable and secure.
– Location: On the roads or Traffic Lights Intersections within the traffic system.

4. Computations

Cloud Server / Cloud platform [7, 10, 39, 40]:

Definition: A remote computing infrastructure that provides data storage, processing, and analysis capabilities for traffic management systems.
– Functional requirements: Store and process traffic data collected from vehicles and other system components, provide computing resources, and ensure data security and privacy.
– Non-functional requirements: Needs to provide high availability, reliability, and scalability to support traffic management operations. Data security and privacy are also key non-functional requirements.
– Location: Remote data centers, typically distributed geographically.

Fog Nodes [13, 37, 38]:

Definition: Intermediate computing devices between the edge (i.e., traffic lights, vehicles, and sensors) and the cloud that provide data storage, processing, and analysis closer to the source of data.
– Functional requirements: Collect and preprocess data from traffic lights, vehicles, and sensors, perform real-time data analysis and decision-making, and ensure data privacy and security.
– Non-functional requirements: Should provide high availability and reliable performance, Data security, and privacy.
– Location: Strategically located close to the data sources such as traffic lights, vehicles, and sensors within the traffic system.

Data processing and analysis algorithms [39]:

-Definition: Computational methods that analyze and process traffic data to optimize traffic flow, reduce congestion, and improve overall traffic management.
– Functional requirements: Process real-time traffic data collected from vehicles, Roadside Units, and other sources, analyze traffic patterns and predict future traffic conditions, provide decision support to the Intelligent Traffic Management System (ITMS) and Smart Traffic Signal (STS) controller.

– Non-functional requirements: Must operate with high accuracy and efficiency and should be robust against varied traffic conditions and potential data anomalies.
– Location: Implemented within the cloud platform or on the fog nodes where realtime analysis is needed.

5. Sensors

– Definition: Devices that collect real-time traffic data, such as vehicle counts, speeds, and occupancy, to monitor traffic conditions at road intersections.
– Functional requirements: Monitor traffic conditions and communicate real-time traffic data to other system components for processing and decision-making.
– Non-functional requirements: Accuracy: Sensors should provide accurate data about traffic conditions. Incorrect data can lead to incorrect decision-making, which can exacerbate traffic problems. Reliability: Sensors should consistently provide data without fail. A failure in data collection can lead to a lack of necessary information for traffic management.
– Location: Sensors are typically located at various strategic points within the traffic management system. They can be found at road intersections, along the roadways, and in some cases, on the vehicles themselves.

3.2. Agents Specification


The requirements specification, in this first application of RE on TLCS, will be limited architecturally to UML Class Diagrams (CD) and behaviourally to UML Use Cases Diagrams (UCD). This specification could give insights for more understanding the domain and consequently provide best practices.

 

 


Figure 3.1. A TLCS UML CD

Each class is generally specified using UML CD as it follows (Figure 3.2a, 3.2b, 3.2c, 3.2d, 3.2e,3.2f)

Communications UML CD. For simplification purposes, only generalization/specialization relations are depicted. The other relations are generally specified using UML Note notation (Figure 3.2a)


Figure 3.2a. A Communications UML CD

Controls UML CD. For simplification purposes, only generalization/specialization relations are depicted. The other relations are generally specified using UML Note notation (Figure 3.2b)


Figure 3.2b.A Controls UML CD

Vehicles UML CD. For simplification purposes, only generalization/specialization relations are depicted. The other relations are generally specified using UML Note notation (Figure 3.2c)


Figure 3.2c .A Vehicles UML CD

Computations UML CD. For simplification purposes, only generalization/specialization elations are depicted. The other relations are generally specified using UML Note notation (Figure 3.2d)


Figure 3.2d .A Computations UML CD

Users UML CD. For simplification purposes, only generalization/specialization relations are depicted. The other relations are generally specified using UML Note notation (Figure 3.2e)


Figure 3.2e .A Users UML CD

Sensors UML CD. For simplification purposes, only generalization/specialization relations are depicted. The other relations are generally specified using UML Note notation (Figure 3.2f)


Figure 3.2f .A Sensors UML CD

UML Use Cases diagrams

In UML, use-case diagrams model the behaviour of a system and help to capture the requirements its system. Use-case diagrams describe the high-level functions and scope of a system. These diagrams also identify the interactions between the system and its actors: they describe what the system does and how the actors use it, but not how the system operates internally [55]. Below a general Use case diagram of TLCS (Figure 3.3)


Figure 3.3.Use case diagram of TLCS

3.3. TLC Requirements Enhancement – Security Agent

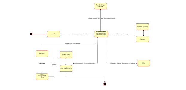
Upon careful examination and in-depth analysis of the aforementioned research papers, it is pinpointed out the areas of security shortcomings within the proposed systems. These gaps firstly pertained to scattering security aspects onto several agents, which lead to maintenance and evolution problems. Secondly pertained in to the issues of important security keys like integrity, tracking, and linking, which have significant implications for overall system security. In response to this identified shortfall, a new autonomous agent was introduced and conceptualized, specifically designed to fortify these weak links in security. This agent has been crafted with a keen focus on addressing separately the security concerns associated with tracking and linking, thus acting as a robust shield against potential security threats. A detailed exposition of the specifications of this novel agent was proposed, offering a clear depiction of its functional capacity and the role it plays in bolstering the system’s security paradigm.

In this context, the Security Agent could be viewed as a specialized separated software component interacting with various parts of a TLC. This agent could be specified as it follows


– Definition: The Security Agent, in this context, is a software entity interacting with TCLS components, namely communications, controls, vehicles, computations, users, and sensors. It is primarily responsible for ensuring integrity of messages sent from emergency vehicles to traffic lights and privacy and anonymity of vehicles (and their occupants) by preventing potential linking and tracking scenarios.
– Functional requirements: Group Signature Implementation. Key Management, Signature Verification, and Privacy Policy Enforcement.
– Non-functional requirements: (1) Scalability, Performance, Reliability, Security, Privacy, Interoperability, and integrity.
– Associations. The Security Agent relates to the other components in this TLC according to the following associations:

o Communications: The Security Agent facilitates secure communication between RSUs and vehicles, ensuring real-time traffic data is exchanged securely. It plays a vital role in securing VANET communications, encrypting and decrypting messages as they are transmitted and received. Similarly it works in conjunction with the CA to manage digital certificates used for encryption and authentication. It uses these certificates to verify and secure communications.
o Controls: The Security Agent ensures encrypted communication between traffic lights and other components, preventing unauthorized access to scheduling
algorithms or other traffic information. It thwart attackers by securing communications and preventing unauthorized access to sensitive data. It protects against privacy breaches like location tracking and linkability.

o Vehicles: The Security Agent operates within the Onboard Unit systems of vehicles, encrypting all outbound messages (BSM, TIM, SPaT) and decrypting incoming messages to maintain privacy and integrity of data while allowing for essential information exchange. It protects the privacy and security of communication between neighboring vehicles, particularly when they are sharing sensitive information. For vehicles operating within a platoon, the Security Agent ensures the encrypted exchange of speed, location, and other coordination data to prevent unauthorized tracking or manipulation.
o User: The Security Agent protects the privacy of users, ensuring that their personal information and interactions with the system are encrypted and secure.
o Sensors: The Security Agent ensures that data collected by sensors and communicated to the traffic management center is secured, preventing unauthorized access or manipulation of this data.

– State diagram. In order to effectively illustrate the role of the newly introduced security agent within the system, a UML state diagram was specified (Figure 3.4). This diagram elucidates not only the security agent’s inherent functions but also the intricate dynamics it shares with other system agents. It is through these diagrams that we can provide a lucid portrayal of the connections, interactions, and data flows between the security agent and the rest of the system. Consequently, this aids in a comprehensive understanding of its pivotal role in mitigating security gaps related to tracking and linking. These illustrative tools, particularly state diagrams, serve as a crucial medium in understanding complex system structures and relationships, ultimately enhancing the clarity and effectiveness of the proposed requirements enhancement.

 


Figure 3.4 .A Security agent UML State Diagram

4.EVALUATION

Impact on some CTLC and TLCS approaches. The added value of CTLC and TLCS RE will be assessed in the Computations classes, especially in the Data Processing and Analysis Algorithms. This impact is subject of another publication.

Comparison with similar works. The CTLC and TLCS RE, as stated above, and so far as we know, is absent in all current research in the domain. So, the research presented in this work is a first investigation, which is intentionally not deeply conducted, but broadly at first glance. This primary application of requirements engineering to TLC business domain through its research work overview has the following insights:

Requirements elicitation: the study of existing methods to particular CTLC and TLCS permitted the identification of numerous TLC implied agents with their functional/nonfunctional requirements, scope, and relations. The security features were diluted by inside multiple agents, resulting in complexity of understanding, evolution, and maintenance. Although integrity, traceability, and link ability elements are important security characteristics in the TLC business sector, they were not addressed in the present efforts.

As a result, a Security agent was proposed to tackle this deficiency.

  • Requirements specification: Creation of several TLC domain requirements specifications (UML use case, class, state, sequence, and activity diagram). These various and complementary standards diagrams will provide a thorough knowledge of the TLC domain, allowing the existing specialized techniques to be generalized. The suggested security agent was fully detailed, as was its interaction with the other agents.
  • Requirements evaluation: Redesign current CTLC and TLCS approaches according to the insight gathered from this requirement engineering. Selected approaches will concern Computations classes especially the Data Processing and Analysis Algorithms. The impact of RE application to Processing and Analysis Algorithms will then be evaluated.

5.CONCLUSIONS

Numerous scholars have devoted their efforts to advancing intelligent transportation systems. By devising innovative algorithms and technologies to manage traffic light operations at intersections, some of these studies have also utilized special sensors and hardware. These methodologies range from those grounded in artificial intelligence principles to others leveraging the capabilities of cloud computing

This study recognized the pivotal role of communication and computational technologies in these systems, along with the need for robust security mechanisms to protect against potential cyber threats. The role of these technologies, such as Vehicular Ad-hoc Networks (VANETs), cloud platforms, and fog computing, extends beyond just facilitating communication and computation. They are also instrumental in implementing security features, maintaining data integrity, and preserving the privacy of users. Many existing intelligent traffic light control mechanisms lack comprehensive defences against sophisticated cyber threats. Issues like unauthorized access, data theft, and privacy violations are among the challenges yet to be fully addressed.

This work contributes significantly to this area of research. By collating and examining the functional and non-functional requirements of these systems, it strives to offer a blueprint for future intelligent traffic light control mechanisms. These will not only be more efficient and responsive but will also incorporate advanced security features to safeguard user privacy and system integrity and easier to evolve and maintain.

REFERENCES

[1] Alhazmi, A., Huang, S.Survey on Differences of Requirements Engineering for Traditional and Agile Development Processes(2020) Conference Proceedings – IEEE SOUTHEASTCON, 2020-January, art. no. 9397492,
[2] Salleh, N., Ya’u, B.I., Nordin, A.Towards understanding the influence of personality and team behaviors on requirements engineering activities(2023) International Journal of Electrical and Computer Engineering, 13 (3), pp. 3244-3254.
[3] Crowder, J.A., Hoff, C.W.Requirements Engineering: Laying a Firm Foundation(2022) Requirements Engineering: Laying a Firm Foundation, pp. 1-232.
[4] Kaur, K., Singh, P., Kaur, P.A review of artificial intelligence techniques for requirement engineering(2021) Advances in Intelligent Systems and Computing, 1257, pp. 259-278.
[5] M. A. Akbar, A. Alsanad, S. Mahmood, A. A. Alsanad, and A. Gumaei, “A Systematic Study to Improve the Requirements Engineering Process in the Domain of Global Software Development,” IEEE Access, vol. 8, pp. 53374–53393, 2020, doi: 10.1109/ACCESS.2020.2979468.
[6] Li, Z., Yu, H., Zhang, G., Dong, S., \& Xu, C. Z. (2021).\emph{ Network-wide traffic signal control optimization using a multi-agent deep reinforcement learning.} Transportation Research Part C: Emerging Technologies, 125, 103059.
[7] M. Bani Younes and A. Boukerche, \emph{Intelligent Traffic Light Controlling Algorithms Using Vehicular Networks},” IEEE Trans. Veh. Technol., vol. 65, no. 8, pp. 5887–5899, 2016, doi: 10.1109/TVT.2015.2472367.
[8] Eom, M., \& Kim, B. I. (2020). \emph{The traffic signal control problem for intersections: a review.} European transport research review, 12, 1-20.
[9] Liu, H., Lu, X. Y., \& Shladover, S. E. (2019). \emph{Traffic signal control by leveraging cooperative adaptive cruise control (CACC) vehicle platooning capabilities}. Transportation research part C: emerging technologies, 104, 390-407.
[10] Cao, M., Li, V. O., Shuai, Q. (2022). \emph{gain with no pain: Exploring intelligent traffic signal control for emergency vehicles}. IEEE Transactions on Intelligent Transportation Systems, 23(10), 17899-17909.

[11] Pinto, A. C., Mattioli, G. V.(2014).\emph{ Intelligent Traffic Lights Control System using Fuzzy Logic} (No. 2014-36-0359). SAE Technical Paper.
[12] Gaouar, N., Lehsaini, M., \& Nebbou, T. CCITL: \emph{A cloud‐based smart traffic management protocol using intelligent traffic light system in VANETs}. Concurrency and Computation: Practice and Experience, e7686.
[13] Hossan, S., \& Nower, N. (2020). \emph{Fog-based dynamic traffic light control system for improving public transport}.Public Transport, 12, 431-454.
[14] Younes, M. B., Boukerche, A. (2018). \emph{An efficient dynamic traffic light scheduling algorithm considering emergency vehicles for intelligent transportation systems.} Wireless Networks, 24, 2451- 2463.
[15] Sachan, A., \& Kumar, N. (2022).\emph{Intelligent Traffic Control System for Emergency Vehicles.} In IoT and Analytics for Sensor Networks: Proceedings of ICWSNUCA 2021 (pp. 151- 160). Springer Singapore.
[16] Younes, M. B., Boukerche, A., \& De Rango, F. (2023).\emph{ SmartLight: A smart efficient traffic light scheduling algorithm for green road intersections.}Ad Hoc Networks, 140, 103061.
[17] Naicker, N., Maharaj, M.S.Investigating agile requirements engineering practices in the South African software development market(2020) Journal of Computing and Information Technology, 28 (1), pp. 33-58.
[18] Balashov, Y., Batovrin, V., Lobanovsky, Y.Requirements engineering practice in Russian aviation industry(2019) Proceedings – 2019 Actual Problems of Systems and Software Engineering, APSSE 2019, art. no. 8943795, pp. 42-49.
[19] Yousef, Y.A., Elzamly, A., Doheir, M., Yaacob, N.M.Assessing Soft Skills for Software Requirements Engineering Processes(2022) Journal of Computing and Information Technology, 29 (4), pp. 209-218.
[20] Yoshioka, N., Husen, J.H., Tun, H.T., Chen, Z., Washizaki, H., Fukazawa, Y.Landscape of Requirements Engineering for Machine Learning-based AI Systems(2021) Proceedings – AsiaPacific Software Engineering Conference, APSEC, pp. 5-8.

[21] Ahmad, K., Bano, M., Abdelrazek, M., Arora, C., Grundy, J.What’s up with Requirements Engineering for Artificial Intelligence Systems?(2021) Proceedings of the IEEE International Conference on Requirements Engineering, pp. 1-12.
[22] Ahmad, K.Human-centric Requirements Engineering for Artificial Intelligence Software Systems(2021) Proceedings of the IEEE International Conference on Requirements Engineering, pp. 468-473.
[23] Häusler, R., Tröger, M., Staegemann, D., Volk, M., Turowski, K.Towards a Systematic Requirements Engineering for IT System-based Business Simulation Games(2021) International Conference on Computer Supported Education, CSEDU – Proceedings, 1, pp. 386-391.
[24] Daun, M., Grubb, A.M., Tenbergen, B.A Survey of Instructional Approaches in the Requirements Engineering Education Literature(2021) Proceedings of the IEEE International Conference on Requirements Engineering, pp. 257-268
[25] Farooq, M.S., Ahmed, M., Emran, M.A Survey on Blockchain Acquainted Software Requirements Engineering: Model, Opportunities, Challenges, andFuture Directions(2022) IEEE Access, 10, pp. 48193-48228.
[26] Hernández, R., Moros, B., Nicolás, J.Requirements management in DevOps environments: a multivocal 26 study(2023) Requirements Engineering,
[27] Noorar, A.Improving bioinformatics software quality through incorporation of software engineering practices(2022) PeerJ Computer Science, 8, art. no. e839,
[28] Jarzębowicz, A., Weichbroth, P.A Systematic Literature Review on Implementing Non-functional Requirements in Agile Software Development:Issues and Facilitating Practices(2021) Lecture Notes in Business Information Processing, 408, pp. 91-110.
[29] Jarzebowicz, A., Sitko, N.Agile requirements prioritization in practice: Results of an industrial survey(2020) Procedia Computer Science, 176, pp. 3446-3455. [41] Keshta, I.M., Niazi, M., Alshayeb, M.Towards the implementation of requirements management specific practices (SP 1.1
and SP 1.2) for small- Andmedium-sized software development organisations(2020) IET Software, 14 (3), pp. 308-317.
[30] Vogel, P., Grotherr, C.Collaborating with the crowd for software requirements engineering: A literature review(2020) 26th Americas Conference on Information Systems, AMCIS 2020,
[31] OMG, UML Version 2.5, 201
[32] Wnuk, K., Mudduluru, P.Value-based requirements engineering: Challenges and opportunities(2019) Advances in Intelligent Systems and Computing, 830, pp. 20-33
[33] M. B. Younes, A. Boukerche and A. Mammeri, {“Context-aware traffic light self-scheduling algorithm for intelligent transportation systems,” }2016 IEEE Wireless Communications and Networking Conference
[34] M. Özkul, I. Capuni, and E. Domnori, “Context-aware intelligent traffic light control through secure messaging,” J Adv Transp, vol. 2018, 2018, doi: 10.1155/2018/4251701
[35] N. Bermad, S. Zemmoudj, and M. Omar, “Context-aware negotiation, reputation and priority traffic light management protocols for VANET-based smart cities.” [Online]. Available: https://hal.archivesouvertes.fr/hal-03033493
[36] Aleko, D. R., and Djahel, S. (2020). \emph{An efficient adaptive traffic light control system for urban road traffic congestion reduction in smart cities.} Information, 11(2), 119.
[37] Khalid, T., Khan, A. N., Ali, M., Adeel, A., ur Rehman Khan, A., \& Shuja, J. (2019). \emph{ A fogbased security framework for intelligent traffic light control system.} Multimedia Tools and Applications, 78, 24595-24615.\usepackage[utf8]{inputenc}
[38] Liu, J., Li, J., Zhang, L., Dai, F., Zhang, Y., Meng, X., & Shen, J. (2018). \emph{Secure intelligent traffic light control using fog computing}. Future Generation Computer Systems, 78, 817-824.
[39] Elsagheer Mohamed, S. A., \& AlShalfan, K. A. (2021). \emph{Intelligent traffic management system based on the internet of vehicles (IoV).} Journal of advanced transportation, 2021, 1-23.
[40] Habib, M. A., Ahmad, M., Jabbar, S., Khalid, S., Chaudhry, J., Saleem, K., … & Khalil, M. S. (2019). \emph{Security and privacy based access control model for internet of connected vehicles.} Future Generation Computer Systems, 97, 687-696.
[41] Feng, Y., Huang, S., Chen, Q. A., Liu, H. X., & Mao, Z. M. (2018). \emph{Vulnerability of traffic control system under cyberattacks with falsified data.} Transportation research recor
[42] M. B. Younes, A. Boukerche and A. Mammeri, {“Context-aware traffic light self-scheduling algorithm for intelligent transportation systems,” }2016 IEEE Wireless Communications and Networking Conference, Doha, Qatar, 2016, pp. 1-6, doi: 10.1109/WCNC.2016.7564924

[43] Özkul, M., Capuni, I., \& Domnori, E. (2018), {Context-aware intelligent traffic light control through secure messaging. Journal of Advanced Transportation}, 2018, 1-10}.
[44] Younes, M. B. (2021). {Real-time traffic distribution prediction protocol (TDPP) for vehicular networks. Journal of Ambient Intelligence and Humanized Computing}, 12(8), 8507-8518.
[45] Barba, C. T., Mateos, M. A., Soto, P. R., Mezher, A. M., Igartua, M. A. (2012, June). {Smart city for VANETs using warning messages, traffic statistics and intelligent traffic lights}. In 2012 IEEE intelligent vehicles symposium (pp. 902-907), IEEE.
[46] M. Bani Younes and A. Boukerche, {“Intelligent Traffic Light Controlling Algorithms Using Vehicular Networks,” in IEEE Transactions on Vehicular Technology}, vol. 65, no. 8, pp. 5887-5899, Aug. 2016, doi: 10.1109/TVT.2015.2472367.
[47] Younes, M. B., Boukerche, A., De Rango, F. (2023). {SmartLight: A smart efficient traffic light scheduling algorithm for green road intersections}. Ad Hoc Networks, 140, 103061.
[48] Bermad, N., Zemmoudj, S., Omar, M. (2019). { Context-aware negotiation, reputation and priority traffic light management protocols for VANET-based smart cities. Telecommunication Systems}, 72(1), 131-153.
[49] Aleko, D. R., Djahel, S. (2020). {An efficient adaptive traffic light control system for urban road traffic congestion reduction in smart cities}. Information, 11(2), 119.
[50] Liu, J., Li, J., Zhang, L., Dai, F., Zhang, Y., Meng, X., Shen, J.(2018). Secure intelligent traffic light control using fog computing”. Future Generation Computer Systems, 78, 817-824
[51] Khalid, T., Khan, A. N., Ali, M., Adeel, A., ur Rehman Khan, A., Shuja, J. (2019). ” A fog-based security framework for intelligent traffic light control system”. Multimedia Tools and Applications, 78, 24595- 24615.
[52] Elsagheer Mohamed, S. A., AlShalfan, K. A. (2021). “intelligent traffic management system based on the Internet of Vehicles (IoV)”. Journal of Advanced Transportation, 2021, 1-23
[53] Feng, Y., Huang, S., Chen, Q. A., Liu, H. X., Mao, Z. M. (2018). “Vulnerability of traffic control system under cyberattacks with falsified data”. Transportation research record, 2672(1), 1-11
[54] S. Maalem and . N. Zarourb, {“Challenge of validation in requirements engineering,” ScienceDirect}, pp. 15-21, 2016.
[55] Imtiaz Malik, M., Azam Sindhu, M., & Ayaz Abbasi, R. (2023). Extraction of use case diagram elements using natural language processing and network science. Plos one, 18(6), e0287502.
[56] Alhazmi, A., Huang, S.Survey on Differences of Requirements Engineering for Traditional and Agile Development Processes(2020) Conference Proceedings – IEEE SOUTHEASTCON, 2020-January, art. no. 9397492,
[57] Mo’Ath Shatnawi, Ahmad Audat and Marah Saraireh. Intelligent Requirements Engineering: Applying Machine Learning for Requirements Classification (2023). Proceedings of ICICS2022, IEEE

AUTHORS

Ahmad Audat is a MSc student in Software Engineering program, at Philadelphia University. Marah Yahia is a MSc student in Software Engineering program, at Philadelphia University. Said Ghoul is Professor in Software Engineering at Philadelphia University. His research interest includes Software
Processes and Requirements Engineering.

Maram Bani Younes received the master’s and bachelor’s degrees from the University of Jordan, Amman, Jordan, and the Ph.D. degree in computer science from the University of Ottawa, Ottawa, ON, Canada, in 2015. She is currently an Associate Professor with the Department of Cybersecurity and Information Security, at Philadelphia University, Jordan, and a Research Associate with the School of Information Technology and Engineering, University of Ottawa. Her research interests include wireless networks, wireless ad hoc, and sensor networks, green applications, security protocols, vehicular networks, and traffic efficiency for the vehicular network. She was the recipient of some prestigious research prizes, such as the best paper award in Globecom 2012, the best Researcher award in Paradise Research Laboratory 2015, excellence in scientific research at Philadelphia University 2020, and Rising Star Award from MSWIM 2022

Leave a comment

Information

This entry was posted on February 24, 2024 by .