International Journal of Computer Networks & Communications (IJCNC)

AIRCC PUBLISHING CORPORATION

IJCNC 08

BLOCKCHAIN-BASED SECURE AND SCALABLE ROUTING MECHANISMS FOR VANETS APPLICATIONS

Hariharasudhan V and Dr.P.Vetrivelan

School of Electronics Engineering (SENSE), VIT, Chennai, TamilNadu 600127, India

ABSTRACT

The VANET has seen a boom in the distribution of significant source data,enabling connected vehicle communications to enhance roadway safety.Despite the potential for interesting applications invehicle networks,thereare still unresolved issues that have the potential to hinder bandwidth utilization once deployed. Specifically, insider assaults on VANET platforms such as Blackhole attemptscan completely stop vehicle-to-vehicle communications and impair the networks’ performance level. In this study, we provide the blockchain-based decentralized trust scoring architecture for the participants in the network to identify existing and blacklisted insider adversaries in VANET. To address this concern, we suggest a two-level detection technique, in the first level neighboring nodes determine theirtrustworthiness and in the second level it aggregates trust scores for vehicle nodes using a consortium blockchain-based mechanism that uses authorized Road Side Units (RSUs) as consensus mechanism. The blacklisted node records are then periodically changed based on the trust scores supplied by the nearby nodes. In regards to the practical scope of the network, the experimental study demonstrates that the suggested solution is effective and sustainable. To improve packet delivery ratio and vehicle node security in the VANET, the blockchain-based Trust-LEACH routing technique has also been created. The performance analysis has been carried out for Computational cost analysis, Computational time for block creation, Network analysis, SecurityAnalysis, and MITM attack analysis. Additionally, we provide proof that the suggested approach enhances VANET reliability by thwarting and removing insider threat initiation nodes from its blacklist.

KEYWORDS

Blockchain Technology, VANET Security, Secure Routing, Insider AttacksBlockchain-based consensus algorithms.

1. INTRODUCTION

Through Vehicle-to-Everything (V2X) connections, Vehicular Ad-hoc Networks (VANETs) hold enormous promise for improving Intelligence Transportation Infrastructure (ITS). Because VANET technology has such significant promise for improving transportation infrastructure, researchers are paying close attention to it [1]. Vehicle communications are set up via wireless transmission devices. VANET uses vehicle communications to transmit sensitive information. Intruders or malicious actors may try to follow or steal information from vehicle communication. As a result, it becomes extremely important to consider the integrity of automotive the secrecy through anonymized authentication. Identifiers are essential in VANETs for maintaining secrecy and deterring unauthorized vehicle observation. There are many different ideas about how to switch pseudonyms. These approaches, the centralized authority for administering various aliases (broadcast, annulment, and changing), summarize the authors’ main strategies for ensuring anonymity in VANET [2]. The author of [3] proposes the decentralized management of false identities using blind signatures in VANET. The majority of the services and activities availableto VANET subscribers are oriented around enhancing driving safety, news and entertainment, and routing [4]. Safety information (vehicle and curve speed warning) and non-safety information (comfort application) are the two categories of information that are sent in the VANET [5].Informational pamphlets alert drivers to potential dangers to permit a quick response, but they are configured to have a greater priority in VANET than non-safety signals. Although VANET has benefits, it also has disadvantages, particularly concerning subscriber privacy and the security of transmitted data [5]. Vehicles entering and exiting highways need safety awareness indications, including commuter traffic and wet roads, to select which routes to take to reach their intended destination.The suggested CFRS-CP technique is used to evaluate the likelihood of congestion at each node based on the network quality, MAC overheadneighbor density, and vehicle velocity. The projected likelihood of congestion is then used to evaluate the route[6]. Long delays or even tragedies may result when rogue nodes improperly modify protective notifications before sending them to the requestor, whether deliberately or accidentally. Pseudonyms and anonymized verification [7] are two techniques for protecting privacy that has been developed by a number of researchers. As long as they aren’t used to identify the user, they can be used to protect security and privacy. Vehicles do not change their pseudonyms when transmitting information, however, this makes these systems less secure because unreported traffic data can be used to identify user pseudonyms [8].Although technologies that may establish secure lines of communication vs various threats are available, consensus mechanisms and data confidentiality for vehicles remain unresolved difficulties for VANETs [8,9]. To lessen or completely prevent intrusion attempts, security, anonymity, and trustworthiness [9] must be considered when developing a secured VANET.

1.1. Blockchain in VANETs

A decentralized peer-to-peer system called Blockchain [10] was initially developed to run the virtual money Bitcoin. In recent years, blockchain has started to offer additional services to a variety of applications, including those in financial services, medical services, supply chains, the Industrial IoT, 5G networks, and Smart Cities [11]. The blockchain without the parent/root node is named the genesis block. Every block must contain the following previous hash value, timestamp, and nonce value mentioned in [10].

Figure 1 shows an example of transactions in a VANET network. A new block is created by a vehicle node and sent to the vehicle network. Other vehicle nodes try to solve the PoW problem, known as mining. A block became legitimate when the PoW was solved, and it will be included in the chain. Blockchain has so many unique features compared to recent technologies like distributed nature, immutability, security, privacy, and also transparency. From the above features, we are motivated to give a solution for routing mechanisms for VANET’s applications by incorporating blockchain concepts over VANETs.

1.2. Contributions of the Proposed Method

The primary significance of our research article is highlighted below :
a. To overcome the traditional VANET’s issues by applying the blockchain concepts to develop a blockchain-based secure trust system to identify and blacklist numerous black hole nodes from the network.
b. To create the processing logic for a VANET system’s decentralized execution of transactional operations and trust rating accumulation.
c. To introduce the Blockchain-based Trust-LEACH protocol to perform the scalable routing mechanisms.
d. By using simulation, to show the findings on the effect of the developed blockchain-based trust nmodel on network metrics in terms of computational time, throughput rate, delay, and packet loss ratio.

This remaining article is organized as follows:

Some related work is reviewed in Section 2. The designed methodology paradigm for theidentification and eradication of internal attacks from the networks is described in Section 3. Theexperimental findings as well as some perspectives are described in Section 4. Results andDiscussions are explained in section 5.


Figure 1. Example of Blockchain-based transaction in VANETs

2.RELATED WORKS

Ahmed et al [12], proposed a model that is put into practice and contrasted with the most recentVANET-based QoS and fault-tolerant approaches by a customized simulator. The outcomedemonstrates the effectiveness of the suggested strategy which by utilizing the edge server SDNcontroller decreased the average message transmission time of both normal and urgentcommunications by 55%. Additionally, the suggested approach utilizes the edge server, cloudserver,and blockchain architecture to decrease processing time, possible threats, and as well ascommunication loss ration.

In addition, Zhang et al [13], introduced an adaptable threshold multi-signature methodology. Itnecessitates numerous users to jointly verify the message’s legitimacy, much like crowdfunding.The effectiveness of secure communication is increased by aggregate cryptographic signatures.TCoin, a trustworthiness instrument, is designed to pique reporters’ interest in taking part intransportation engineering. The outcomes of the security evaluation and simulation demonstratehow secure and successful our plan is in the smart transportation system.

Li et al [14], suggested an innovative local trust management mechanism called ATM. Activerecognition and blockchain algorithms are used by ATMs. In particular, the blockchain assuresthe reliability of trustworthiness data between different locations, while the active detectingefficiently eliminates the nearby bad nodes and prohibits their effective involvement. Theyundertake mathematical solutions to assess the effectiveness of ATMs. According to the findingsof our experiment, ATM outperforms the other two tested trust methods. From the perspective ofa 95% accuracy rate and 90% delivery proportion, it can successfully detect malicious behaviors.A blockchain-based methodology is presented to resolve security threats, particularly to assuresafe crisis message delivery. One blockchain will be used to maintain the vehicle’s identificationinformation and the other will be used to maintain and disseminate blockchain applications.According to experimental investigation, the suggested blockchain-based procedures outperformthe current ones in a few measures by Moustafa et al [15].

Son et al [16], proposed methods to maximize bandwidth utilization. They also do a thoroughevaluation of the suggested protocol using Burrows-Abadi-Needham (BAN) logic, a Real-OrRandom (ROR) arbitrary architecture, and a demonstration using the Automatic Validation ofInternet Security Methods and Applications (AVISPA). To make sure that the proposedcommunication is feasible, they simulated it using network simulator 3 (NS-3). They compare thecomputational overhead and privacy features of the proposed communication with those ofearlier approaches to show that the suggested approach is more efficient and secure than thoseused previously. The decentralized blockchain architecture guarantees the benefit of dataintegrity to the agreement between two parties. Additionally, they tested its networkcommunication using the SUMO and NS-3 emulators. According to the findings of theirsimulations, BPSDQS’s authorization latency is shorter compared to the currently usedbased proxy re-encryption (PRE) technique. The simulated results also revealed thattheir plan can save up to 98% on the typical authorization latency [17].

Usha Rani et al [18], a VANET concept that emphasizes high-quality video transmission whileutilizing data exchange among vehicles is given in the study. Eliminate multi-hop routediscovery, which is accomplished byemploying the best router in each ring, which is centered onthe total number of cars accessible in the system. Blockchain is used to validate warningmessages, improving the integrity of confidential documents. Also, an evaluation of the networkapplications such as AODV, OLSR, and DSDV is provided.

Wang et al [19], suggested a simple, blockchain-based secure routing mechanism in theirresearch. They make use of the ultra-light Blockchain to improve the routing reliability of the 5GNR-based swarm UAS networks. In comparison to traditional clustering algorithms, thesuggested method with compact Blockchain can identify harmful UASs, prevent dangerous UASassaults, and eliminate fraudulent links from hackers. A huge implementation of swarming UASnetworking is simultaneously extended by the suggested algorithm, which is swarm UASorientated. They have assessed each UAS’s traffic condition in swarm UAS networks, createconfirmation for swarm UAS connectivity with Proof-of-Traffic (PoT), and proactivelysynchronize the modified blocks for lighter Blockchain within the bounds of energy utilization.The evaluation demonstrates that PoT can lower bandwidth utilization in the procedures ofreaching a consensus and synchronizing modules.

Feng et al [20] offered an asynchronously accumulator-based Efficient Privacy-PreservingAuthentication Model (EPAM) that enhances the working prototype. The time-consumingprocess of verifying the Certificate Revocation List is avoided by asynchronous aggregation,which provides effective member authentication (CRL). Importantly, they achieve confidentialitylike secrecy and confidentiality of information by creating a mutual authentication systemwhile taking the semi-trust RSUs into account. The simulations demonstrate that in the EPAM experiment over 107 credentials, the validation time is around 0.157 milliseconds, reducing the authentication delay in VANETs.

Youssef et al [21], proposed a smart contract-based approach as a dependable and relativelysecure solution to address OLSR security threats by incentivizing (rewarding) vehiclecooperation and eliminating redundant detection procedures. The simulation demonstrates how effective their technology is for use in contexts with constrained resources, such as VANET. As the detection method becomes more effective due to the removal of malicious users, the limitedtimeframe and complexity are decreased.

To solve the security and privacy concerns in VANETs, different security techniques have beenput forth by different scientists. This section outlines a few of the previous strategies thataddressed related VANET issues using methods related to the suggested remedy. Ying introducedthe anonymized and compact smart card (ASC) enrolment technique to handle privacy-preservingissues including the authenticity of members and communications sent over the system [22].Regarding communication and processing overhead cost, end-to-end latency, and average packetdrop, VanetMobiSim was used to assess ASC’s efficiency. The simulation revealed that ASCoutperformed other baseline methods and had higher efficiency. However, a significantdisadvantage of ASC is that it increases network computational costs by often updating loginidentification and user passwords.

One-way hashing mechanisms and bitwise exceptional OR (XOR) procedures are used in thedecentralized lightweight authorization and key agreement protocol (LAKAP) that Wazidintroduced for VANETs [23]. The presented lightweight protocol stands out for a few aspects,including the capacity to dynamically add new roadside units to the system after initialization, theprovision of RSU-to-RSU requirements, as well as other capabilities like anonymity andintractability. In addition, the solution demonstrates three methods for establishing authorization:between cars, between a vehicle and its corresponding cluster-head (CHs), as well as betweenCHs and their RSUs. Using Ns2 Simulator 2.35 (NS-2.35) on a desktop with an Intel Xeon E5-1620 v2 processor and 16 GB of RAM offered by the University Malaysia Sarawak, theeffectiveness of the proposed method was evaluated in terms of networks and computationaloverheads, bandwidth, network delay, and packet delivery rate (PDR).According to theinvestigation, there aren’t many expenses associated with transmission and processing when usingthe lightweight authentication and key agreement technique

Rajput presented a hybrid technique for a privacy-preserving authentication mechanism(HEPPA), which blends conditioned anonymously with elements of pseudonym-based and sharedsignature-based techniques [24]. The genuine identification of an adversary may be discoveredduring the monitoring of harmful activities, claim the scientists. With this hybrid strategy,conditional privacy is provided through a straightforward, lightweight identity. A trapdoortechnique offered by the pseudonym enables the identification of rogue networks and theconsequent expulsion of such clients from the networks. For inter-vehicle connectivity, Tangadedeveloped an efficient, customizable, and secrecy authentication (ESPA) framework using ahybrid cryptography methodology [25]. Stage I: V2I pre-authentication; Stage II: V2Vauthorization makes up the two phases of ESPA. Following offline registrations of cars andRSUs, every vehicle’s beacon signal is pre-authenticated by the RSU throughout the transmissionof data to determine whether it is an authorized vehicle or corresponds to one of the network’saccess points.

An intrusion detection system (IDS) based smart black hole attack monitoring system forVANETs was established by the authors in [26]. It also can recognize new attacks (blackholeattack variations). It takes longer and uses more computational power. The authors of [27]suggested combining trust tables with an opportunistic geospatial routing protocol to incorporatea durability measure for vehicle nodes. Unfortunately, their methodology is limited to lowdensity networks with straight-line travel for the car.

Perumal et al [31], introduced the blockchain-based communication architecture for completingthe VANET-based clusters. Here, they have analyzed the latency, and packet delivery ratio, using the rainfall optimization approach. The proposed method is analyzed against different securityattacks. The suggested MCRP-BWSN method seeks to derive from a heterogeneous network anduse a shared memory subsystem and blockchain approach to identify the best routes to theendpoint [32].

Asmaa M.Morsi [33] prominently introduces an effective and secure hybrid clustering networkfor WSNs-based trustworthy mobile node-based malicious node detection model (ESMCH)Using the ESMCH model, we can prevent attacks like the Man-in-the-Middle Attack and theBlack Hole Attack that WSNs are still vulnerable to.

3. THE PROPOSED METHODOLOGY

3.1. Adversary Mode

We believe the suggested paradigm is vulnerable to both internal and external opponents, which could substantially harm how the commute program is designed to operate. In this article, specialized hostile opponents include both foreign adversaries who breach network components and domestic hostile vehicle nodes. In this example, these attacks can be intended to reduce the dependability of the ride-sharing service. However, considering that there are N total system components, we estimate that a sizable portion of the car nodes is secure and reliable. due to the model’s regular dependability checks, the compromised motorized vehicles node cannot be controlled by enemies for a very long time. Due to this characteristic, it is believed that an attacker could only target a small number of vehicles in a short length of time.

a. External Attacks :Even if we assumed that the majority is trustworthy, there is still a risk tha tsome of them may be unscrupulous. Out of N total nodes, prospective miner vehicular nodes are legitimate but suspicious and could also be susceptible to being physically penetrated by adversaries and being opportunities for harmful miners. Such an adversary has control over many vehicle network nodes and can compromise the Nsc final consensus gathering in our scenario. The proposed method’s quality of service may be endangered by exploited miner nodes, which can change or remove activities that should be included in the block.

b. Attacks that defame or antagonize others: This model is designed to detect attacks that defame or lambast others, which indicates that it might produce a fraudulent trust score for the authentic vehicle and publish the transactions to the decentralized system.

c. Tampering Block list Node Table: Dangerous nodes in the network may attempt to add, delete, or edit the prohibited neighbor’s table to compromise the device’s trustworthiness.

d. RSUs will act as an Intruder: During the verification process, it’s possible that a few of the RSUs will act fraudulently or will be in the hands of outside adversaries that want to harm thene works.

We create our model on the hypothesis that there are around 25% of hostile devices inthe system and we construct countermeasures against the blackhole assault, even if we believe that the perpetrators do not manage each of the nodes in the system that isresponsible for the eclipse attempt [24].

3.2. Design Goals

In a VANET system based on the stated adversary model, our goal is to establish a tamper-proofdatabase of trust scores and banned nodes. This system must adhere to the following criticalcriteria to be successful and economical.

a. The proposed methodology should be (1) transparency so that each of the device’s authorizedusers may acquire the same irreversible data, (2) adaptable to handle a very wide variety ofnearby vehicles that connect to the network, (3) impervious to manipulation, ensuring theconfidentiality of the node’s databases and trustworthiness scores that are recorded and (4)Capable of providing tamper-proof information through auditing

c. The proposed system’s preparation and implementation speeds ought to be the equivalent of afew milliseconds to ensure that each transaction can be handled quickly, and an upgraded trustscore can be released to the public to the integrated structure. As a result, the routing delay inVANETs must be reduced.

d. A very important design criterion is that the proposed system’s file storage costs must bewithin an acceptable level.

3.3. System Model

The proposed system has the following entity to do the set of operations securely as clearlyshown in Figure 2.

3.3.1. Registration Authority (RA)

RA is necessary during the registration system and first verification. The RA oversees performingthe operations on the private verification chain. When a car integrates into the network for thevery first time, the interactions contain the data needed for automobile verification. The otherRSUs are permitted to examine and verify the validity of a new vehicle using the authenticatingblockchain. Except for the introductory period and validation, vehicles don’t need to get in touchwith the RA. By doing this, we lessen our reliance on the RA.

3.3.2. Roadside Unit (RSU)

RSUs often have a lot of computational, storage, infrastructure and resources, and therefore areimmovable. RSU receives communications from neighboring vehicles, analyses the reliability of
these communications improves the trust ratings of the automobiles, and broadcasts traffic eventsto the neighborhood. Along with this, RSU plays an important role to monitor and manage thetrust values of all the vehicles. All RSUs collaborate to develop a unified ledger and completeconsensus duties. As a result, the evaluation and update of trust are fully transmitted across theRSUs. As a result, there is no longer any reliance on a centralized system like the RA.

3.3.3. Vehicles

An OBU, a computerized gadget with seamless connectivity, is a part of every vehicle. Here,OBU plays an important role to create a connection between vehicles and RSUs. Vehicles haveless storage, computation, and network connectivity than RSUs do. The closest RSU receives
related data from moving vehicles.

3.3.4. Vehicular Block Chain (VBC)

The essential component of our suggested system is the consortium decentralized system[Consortium Blockchain]. The networks that take part in the consensus on a decentralizednetwork are pre-authorized and they decide how each block is generated. RSU is a pre-authorizedcomponent in this architecture. The ability to add data to the blockchain and take part inconsensus is conferred to RSU. Here, we consider a lightweight vehicle node that may access thedata replicated on the RSU. The RSU’s local storage oversees gathering information sharedthrough other RSUs in addition to data contributed by V2V communication. The issue of mutualunderstanding between both the system’s components is resolved by the consensus algorithm.

i. Blocks: A block is composed of a block header and a block body. The Block header information includes the hash, timestamp, and Merkle root of operations from the preceding block. A collection of trust score notifications that function as transactions published by mobile nodesmakes up the block contents. Inaddition, the body also maintains a table of banned nodes andconsolidated trust rankings.

ii.Transactions (Tx): Records of messages sent, services used, etc. may be a component of each operation in a blockchain-based VANET. In our architecture, a transaction is defined as the transferring tothe closest RSU, which is around 1000 meters away, of the trustworthiness ratings of nearby vehicles.


Figure 2 Consortium Blockchain-based VANET Architecture

Table 1. Notations Used in the Proposed Method


4.PROPOSED SYSTEM METHODOLOGY

In this subsection, we describe the process of general modeling and simulation of our conceptual framework as shown in Figure 3.


Figure 3.Process Flow of the Proposed Method

4.1. Initializing the System

When vehicle and passenger nodes join the blockchain network for the first time, the RA receivesinformation about their names, addresses, Electronic License Plate (ELP) numbers for cars,Personal Identity Numbers for people, and other necessary identification details. The keygeneration unit of RA uses the Elliptic-Curve Diffie-Hellman (ECDH) key setup technique toproduce a public-private pair of keys and assign a pseudo identification, IDVi for vehicle nodes Viand IDPi for passenger units Pi. The RSU generatesa mapping list for each Vi, including IDVi,PKVi, SKVi, and RCVi. The identifying vector of the Vi is formed each time the vehicle re-joinsthe network, progressively raising the renewal count RCvi. Following the verification andacceptance of the PKVi, Vi enters step 2 of system authentication, as shown in Figure 4.

4.2. Authentication

The suggested method’s next step is authentication between the networks of the vehicles so thatthey can share data with one another. When Vehicle A (VA) wants to communicate with VehicleB (VB) on the same network to authenticate its identification, VB will receive a CertA from VA asthe first step in this process. To ensure that the CertA provided at the delivery time and duration isstill valid, VB receives the certification from VA. The certificate would include signatures, VA’spublic key, and the expiration dates for CertA. Prior to verifying VA’s authenticity, VB checks thatCertA has expired. The existence of CertA in the blockchain certificate and whether it has expiredare the two limitations that need to be checked. If both conditions are met, the public key is eithervalid or invalid. Using IDVB, which is VB’s special identification number, RSU first confirms hisauthenticity. RSU ascertains the validity of the IDVB after acquiring VA’s trust value throughTrustBC and delivering it to VB. Even if the IDVB turns out to be false, the VB is still denied. Asshown in Figure 4, after determining the trust value, VB will get in touch with VA to get moredetails before proceeding to the third section.


Figure 4.Authentication Mechanism for the Proposed Method

4.3. Calculation of Trust Score

The next stage of the proposed method begins when the RSU receives MesBC from the VB. Thetrust value of each vehicle in the network is determined at this step. After receiving it, the RSUfirst checks to see if MesBC has been updated since the previous uploads. If MesBC is leftundisturbed, the trust value of VA does not change. RSU, on the other hand, starts figuring out thetrust offset for VA if MesBC is upgraded. If VB and VA had communication, the amended VA ratingis given to RSU. The trust value in TrustBC is changed by RSU. Algorithm 1 displays the trust value computation for the suggested approach.

Algorithm1Calculation of Trust Score

4.4. Block Generation & Mining Process

Block generation and mining process are the following steps in the proposed approach. Althoughit is the simplest operation, it is crucial to the success of the suggested strategy since itincorporates distributed ledger into the system. Moving on to the next RSU in the system requiresrepeating the process of selecting a miner RSU. Once elected as a miner RSU, the minerpublishes its block into the blockchain. Due to distributed ledger technology’s decentralizednature, a miner RSU is frequently elected to manage the system. Choosing a mining RSU ensuresthat data in the blockchain is updated on time.

4.5. Consensus Mechanism

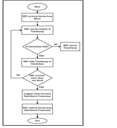
Figure 5 illustrates how RSUs gather their longest blocks from the discarded parts andincorporate them into the distributed consensus when other portions are eliminated. By ensuringthat every RSU in the network is utilizing the same blockchain, this approach ensures precisionand consistency. The verifier networks in our architecture that create and distribute transactionsusing Practical Byzantine Fault Tolerance (PBFT) technology are called authorized RSUs. One ofthe RSUs is the main, or master node and the subordinate RSUs are chosen at random. The leadernode of the car blockchain collects the transaction data supplied to it, generates a Merkle hashcode for the records relevant to the previous block, and safely constructs a block. After a mastercreates a block, it is validated by the following nodes, and using the tyranny of the majority, allreliable nodes work to come to an agreement regarding the system.


Figure 5. Proposed Consensus Mechanisms of the Proposed Method

4.6. Blockchain-based Trust-LEACH Protocol

With the help of the block chain-based Trust-LEACH [34]protocol, the Cluster-Head (CH) of the suggested technique is chosen from the normal nodes. The shortest distance (Di) between base stations and a vehicle’s trust score value are the two factors that determine how the cluster head is created (Xi). When a node satisfies both requirements, it is regarded as a CH; otherwise, the procedure will continue. The random function will be called for the selection of CHs if more than one node satisfies the requirements, as described in Algorithm 2.

4.7. Blacklist Node List

Each RSU updates its local network with the most recent transaction to represent the mosttransaction history. All vehicle nodes in the local system amended the new forbidden node list aswell as the maximum DSN registered. Senders who are waiting for their messages to be deliveredconjecture that the intermediate node sending the Response message might be forbidden. A freshresponse is sent if so. Otherwise, as indicated in Algorithm 3, the found root is utilized totransmit the lead more effectively.

4.8. Typical Scenario of the Proposed Method

The suggested method is used in various traffic situations, such as the use of traffic warningstructures, the tracking of stolen vehicles, the tracking of known and unidentified offenders, andthe detection and management of accidents. Figure 6 depicts the use case scenarios for employingblockchain technology to detect accidents and stolen cars.


Figure 6. Accident detection and Stolen car scenario

5.RESULTS AND DISCUSSIONS

5.1. Simulation Settings

5.1.1. Simulation Setup for VANET

We use the NS-3 simulation program deployed on Virtualized Linux OS using Ubuntu 16.04version containing 12 GB RAM to analyze the effects of insider threats and risks and analyze thesystem performance using the suggested blockchain-based trust score methodology in VANET.

We employed OpenStreetMaps (OSM) [28], which offers free customizable maps around theworld, in our research to simulate real-time streets, intersections, and traffic signals. Whencreating convincing street architecture, OSM considers structures, traffic signals, two-way andfour-way roads, and other factors. We employ the Simulations of Urban Movement platform(SUMO) [29] version 1.23 for vehicle movement. We also change the sources and destinationsfor various nodes such as 2 for 20, 3 for 40 & 60, 4 for 80 as well as 100 for total nodes. Duringthe experiment, these networks delivered and acquired packets of data. The experiment wasconducted was last 180 seconds (3 mins).

5.1.2. Simulation Setup for Blockchain

For enhancing the security of the proposed method, we have used blockchain-based trustmanagement implemented using a laptop with a 2.3 GHz Intel Core i5 and 8 GB of RAM byJAVA. For aggregating trust scores, our model blockchain approach includes V2Icommunications to collect information on trust ratings from moving nodes. We believe that aminimum of 20% of the network’s maximal effectiveness should serve as verification nodeswithin a network with N nodes. As a result, we run each test on 25 nodes in the network or RSUs.The consolidated trust values for each station are determined using a variety of techniques, andthey are distributed throughout the blockchain network together with a list of nodes that havebeen prohibited.

5.2. Performance Evaluation

We primarily focus on the following analysis with some existing methods such as computational cost, time to create a block using consensus mechanisms, and protection from insider attack.

5.2.1. Computational Cost Analysis

In this research, we have used the information created by the NS-3 tool as a feed to theblockchain model-based trusted environment. Data on trust scores produced as an analysis to test was utilized to log events in the transactional group. This information was processed dependingon the initialization of the mining process in our proposed method, and the computation timefordifferent-sized data streams was analyzed by varying the number of nodes in the NS-3 tool aswell as calculating the size of the trust score stored in the transactions is shown in Figure 7. Theproposed method needs 497KB of storage for 100 vehicle nodes. Figure 8 shows that thecomputational time for validation of the trust score, in the proposed methods takes only 0.576


5.2.2. Computational time for Block Creation

In this research, we measure the presented model’s performance in terms of how much time ittakes to create a block with a prohibited node list and obtain PBFT consensus amongst verifierson the status of operations. In this test, 25 validation nodes are used to process various blocks sizeshown in Figure9. The time needed to establish consensus and the overall amount of time neededto create each block is shown in Figure 10. It takes 7.942 seconds to construct a new block basedon 25 verifiers by varying the number of nodes in the vehicle nodes.


5.2.3. Performance of Network Analysis

We executed the simulations frequently utilizing the same architecture, infiltrating 30% faultynodes, to examine whether the efficiency might be optimized by including the developedframework. We first tested it using the conventional Routing protocol, and afterward, we testedthe alternative AODV using a blockchain security framework. It should be noted that all theseattacker nodes may be a solitary black hole attack station that drops messages or several nodesconstructing tunneling that ingest the internet traffic. Without trust and with a 30% attacker nodepresent in the first scenario, it is evident that perhaps the bandwidth utilization in bits per secondand packets throughput significantly decreased, as depicted in Figure 11. From Figures 11 and12, we can be concluded that integrating the suggested model into the VANET system will resultin a large decrease in the packet delivery ratio and an increase in performance in bits per second.


Figure 13 shows that both strategies’ initial network throughput is 0. The cause is that, at initial rounds, no data packet is transmitted. Due to the high volume of packets sent during these rounds,it keeps rising with the number of rounds. Due to full network participation, Trust-LEACH gradually increases the amount of data transferred from regular nodes to BS. Because Trust-LEACH is used to choose CHs, and because there are many active nodes, the throughput is at its highest. As the number of rounds reduces, the amount of data packets grows.


Figure 13. The Proposed Routing Method Network Throughput Analysis


Figure 14. Comparison of packet delivery ratio with the existing LEACH protocol

The packet delivery ratio of the LEACH protocol is analyzed with our proposed blockchainbased trust-LEACH protocol as shown in Figure 14. For 20 nodes, the LEACH protocol cantransfer 42KB per second, meanwhile, our proposed method transfers 75.21KB per second. Thismeans that the proposed method has a high data transfer rate compared to the existing methods.

5.2.4. Security Analysis

To find fraudulent nodes throughout the network, a stringent security investigation is carried out.The authentication mechanism is used only to identify suspicious nodes. The Sybil and MITM attacks are tossed against the network to examine its flexibility. Additionally, the Oyenteapplication [30] is used to analyze whether the sensitive information is safe or not, that is storedon the blockchain-based vehicular network. In the following sections, we are going to discuss theMan-in-the-Middle attack, against our proposed Trust-LEACH routing mechanisms.

5.2.5. MITM Attack Analysis

The MITM (Man In The Middle) assassination attempt, which disrupts the channel’s ongoing conversions, is introduced into the blockchain-based Trust-LEACH mechanism. Theauthentication system of the networks is employed to safeguard the entire network from suchkinds of assaults. Only nodes that have their identities recorded in the blockchain network areallowed to become participants in the vehicle network. Without authorization, they can’t beeligible to communicate in the system, every node is validated at the time of registration itself.Figure 15 demonstrates how the hacker attempts to detect and tamper with the packets receivedduring the conversation. In a MITM attack, the adversary carries out intrusion attempts byaltering the packet header or delivering inaccurate info. Due to malicious activity, the actualpackets are not transmitted whenever data are delivered from surrounding vehicles to CHs andBS respectively. The intruders repeatedly send malicious files in the direction of the destinationnode. The network’s performance diminishes when intrusions are initiated since only fraudulentmessages are delivered to the target point. The network performance is determined following theidentification of intruders via simultaneous registrations and authorization. Whenever the systemis clear of intruders, the system data transfer rate/throughput will increase tragically. The packetdelivery ratio of the proposed method is analyzed against MITM attack nodes in Figure 16.


Figure 15. The Security Analysis Against MITM Attacks


Figure 16. Packet Delivery Ratio Analysis vs MITM Attack

6.CONCLUSIONS

A blockchain-based Trusted LEACH protocol is used in this study’s research to address insiderthreats on the VANET system. The vehicular nodes in this study outsource the extraction activityto the RSUs to speed up block production and make it compatible with the proposed VANETsystem. We use indiscriminate mode to assign a confidence level to nearby vehicular networks.Furthermore, we show how approved RSUs build up the threshold and examine how much blocktime is used for PBFT consensus. The results show that the inclusion of a blockchain-basedVANET increased the network’s throughput and packet transmission rate. It has been shown to bemore effective for information propagation in the VANET by effectively removing the black holeattack nodes.

FUTURE SCOPE & LIMITATIONS

To enhance trust management, provide security against insider assaults and shorten the timeneeded to elect a blockchain node, a zero trust management, and deep learning approaches forVANET’s secure data transmission utilizing the blockchain architecture may be developed in thefuture.

CONFLICTS OF INTEREST

The authors declare no conflict of interest.

REFERENCES

1] Omar Dib, Kei-Leo Brousmiche, Antoine Durand, Eric Thea, Elyes BenHamida, Consortium blockchains: Overview, applications and challenges, Int. J. Adv. Telecommun. 11 (1&2) (2018).
[2] A.Boualouache,S.M.Senouci,andS.Moussaoui,“ASurveyonPseudonym Changing Strategies for Vehicular Ad-Hoc Networks,” IEEECommunicationsSurveysandTutorials,vol.20,no.1,pp.770– 790,2018
[3] D. Moussaoui, M. Feham, B. A. Bensaber, and B. Kadri, “Securing vehicular cloud networks,” International Journal of Electrical and Computer Engineering (IJECE), vol. 9, no. 5, pp. 4154–4162, 2019
[4] Bhoi, S.K.; Khillar, P.M.; Singh, M.;Sahoo, M.M.; Swain, R.R. Arouting protocol for urban vehicular adhoc networks to support non-safety applications. Digital Commun. Networks 2018, 4, 189–199.
[5]Azees, M.; Vijayakumar, P.; Deborah, L.J. Comprehensive survey on security services in vehicular adhoc networks. IETIntell. Transport Syst. 2016, 10, 379–388
[6] Rashmi Patil and Dr. Rekha Patil: Cross Layer Based Congestion Free Route Selection in Vehicular Adhoc Networks. International Journal of Computer Networks & Communications (IJCNC) Vol.14, No.4, July 2022
[7] Rabieh, K.; Mahmoud, M.M.E.A.; Guo, T.N.; Mohamed, M. Cross-layer scheme for detecting large scale colluding Sybilattackin VANETs .In Proceedings of the 2015 IEEE International Conference on Co mmunications,London,UK,8–12June2015.
[8] Zhang, Y.; Zheng, D.; Deng, R.H. Security and privacy in smart health: Efficient policy-hiding attribute-basedaccesscontrol.IEEEInternetThingsJ.2018,5,2130–2145.
[9] Lu, Z.; Qu, G.; Li, Z. A survey on recent advances in vehicular network security, trust, and privacy. IEEE Trans.Intell.Transp.Syst.2019,20,760–776
[10] P.Chinnasamy, P.Deepalakshmi, V. Praveena, K.Rajakumari, P.Hamsagayathri, (2019) “Blockchain Technology: A Step Towards Sustainable Development” International Journal of Innovative Technology and Exploring Engineering (IJITEE), Volume-9 Issue-2S2
[11] Chinnasamy, P., Vinothini, C., Arun Kumar, S., Allwyn Sundarraj, A., Annlin Jeba, S.V., Praveena, V. (2021). Blockchain Technology in Smart-Cities. In: Panda, S.K., Jena, A.K., Swain, S.K., Satapathy, S.C.
(eds) Blockchain Technology: Applications and Challenges. Intelligent Systems Reference Library, vol 203. Springer, Cham. https://doi.org/10.1007/978-3-030-69395-4_11
[12] Ahmed, S. Abdullah, S. Iftikhar, I. Ahmad, S. Ajmal and Q. Hussain, “A Novel Blockchain Based Secured and QoS Aware IoT Vehicular Network in Edge Cloud Computing,” in IEEE Access, vol. 10, pp. 77707-77722, 2022, doi: 10.1109/ACCESS.2022.3192111.
[13] Li Zhang & Jianbo Xu (2022) Blockchain-based anonymous authentication for traffic reporting in VANETs, Connection Science, 34:1, 1038-1065, DOI:10.1080/09540091.2022.2026888
[14] F. Li, Z. Guo, C. Zhang, W. Li and Y. Wang, “ATM: An Active-Detection Trust Mechanism for VANETs Based on Blockchain,” in IEEE Transactions on Vehicular Technology, vol. 70, no. 5, pp. 4011-4021, May 2021, doi: 10.1109/TVT.2021.3050007.
[15] M. Ahmed et al., “A Blockchain-Based Emergency Message Transmission Protocol for Cooperative VANET,” in IEEE Transactions on Intelligent Transportation Systems, doi: 10.1109/TITS.2021.3115245.
[16] S. Son, J. Lee, Y. Park, Y. Park and A. K. Das, “Design of Blockchain-Based Lightweight V2I Handover Authentication Protocol for VANET,” in IEEE Transactions on Network Science and Engineering, vol. 9,
no. 3, pp. 1346-1358, 1 May-June 2022, doi: 10.1109/TNSE.2022.3142287.
[17] L. -Y. Yeh, N. -X. Shen and R. -H. Hwang, “Blockchain-Based Privacy-Preserving and Sustainable Data Query Service Over 5G-VANETs,” in IEEE Transactions on Intelligent Transportation Systems, vol. 23,
no. 9, pp. 15909-15921, Sept. 2022, doi: 10.1109/TITS.2022.3146322.
[18] KR, U. R. Advanced Vehicular Ad-Hoc Network (VANET) technology using Blockchain. International Journal for Research in Applied Science and Engineering Technology, 10(6), 4873–4880.
https://doi.org/10.22214/IJRASET.2022.45086
[19] Jian Wang, Yongxin Liu, Shuteng Niu, Houbing Song, Lightweight blockchain assisted secure routing of swarm UAS networking, Computer Communications, Volume 165, 2021, Pages 131-140,
https://doi.org/10.1016/j.comcom.2020.11.008.
[20] Xia Feng, Qichen Shi, Qingqing Xie, Lu Liu, An Efficient Privacy-preserving Authentication Model based on blockchain for VANETs, Journal of Systems Architecture, Volume 117, 2021, 102158,
https://doi.org/10.1016/j.sysarc.2021.102158.
[21] Youssef Inedjaren, Mohamed Maachaoui, Besma Zeddini, Jean-Pierre Barbot, Blockchain-based distributed management system for trust in VANET, Vehicular Communications, Volume 30, 2021,
100350, https://doi.org/10.1016/j.vehcom.2021.100350.
[22] Ying, B.; Nayak, A. Anonymous and lightweight authentication for secure vehicular networks. IEEE Trans. Veh. Technol. 2017, 66, 10626–10636
[23] Wazid, M.; Das, A.K.; Kumar, N.; Odelu, V.; Reddy, A.G.; Park, K.; Park, Y. Design of lightweight authentication and key agreement protocol for vehicular ad hoc networks. IEEE Access 2017, 5, 1496614980
[24] Rajput, U.; Abbas, F.; Eun, H.; Oh, H. A hybrid approach for efficient privacy-preserving authentication in VANET. IEEE Access 2017, 5, 12014–12030
[25] Tangade, S.; Manvi, S.S. Scalable and privacy-preserving authentication protocol for secure vehicular communications. In Proceedings of the 2016 IEEE International Conference on Advanced Networks and
Telecommunications Systems, Bangalore, India, 6–9 November 2016
[26] Khattab M Ali Alheeti, Anna Gruebler, Klaus D McDonald-Maier, An intru-sion detection system against black hole attacks on the communicationnetwork of self-driving cars, in: 2015 Sixth International
Conference onEmerging Security Technologies (EST), IEEE, 2015, pp. 86–91.
[27] Hanin Almutairi, Samia Chelloug, Hanan Alqarni, Raghda Aljaber, Alyah Alshehri, Dima Alotaish, A new black hole detection scheme for VANETs, in: Proceedings of the 6th International Conference onManagement of Emergent Digital EcoSystems, 2014, pp. 133–138.
[28] http://www.openstreetmap.org last accessed on 19.09.2022.
[29] Michael Behrisch, Laura Bieker, Jakob Erdmann, Daniel Krajzewicz, SUMO–Simulation of urban mobility: an overview, in: Proceedings of SIMUL 2011,the Third International Conference on Advances in System Simulation,ThinkMind, 2011.
[30] https://oyente.tech/ last accessed on 27.09.2022.
[31] Joshi GP, Perumal E, Shankar K, Tariq U, Ahmad T, Ibrahim A. Toward Blockchain-Enabled PrivacyPreserving Data Transmission in Cluster-Based Vehicular Networks. Electronics. 2020; 9(9):1358. https://doi.org/10.3390/electronics9091358
[32] R. Bhavadharini and S. Karthik, “Blockchain enabled metaheuristic cluster based routing model for wireless networks,” Computer Systems Science and Engineering, vol. 44, no.2, pp. 1233–1250, 2023.
[33] Asmaa M.Morsi,, Tamer M. Barakat and Ahmed Ali Nashaat : An Efficient and Secure Malicious Node Detection Model For Wireless Sensor Networks.InternationalJournal of Computer
Networks & Communications (IJCNC) Vol.12, No.1, January 2020
[34] Hariharasudhan, V., and P. Vetrivelan. “VANETs Based Traffic Signals Controlling With Enhanced Security Module (ESM) In Smart Cities.” Indian Journal of Computer Science and Engineering (IJCSE)
Vol. 13 No. 4 Jul-Aug 2022, DOI,10.21817/indjcse/2022/v13i4/221304129

AUTHORS

Hariharasudhan V received a bachelor’s degree inElectronics and Instrumentation Engineering from Bharathiar University, Coimbatore, and a Master’s degree at Embedded Systems and Technology from SRM University, Chennai. Currently, he is working as a Principal Engineering Manager in Johnson Controls, Pune. He has 23 years of rich experience in end-to-end product design & development of embedded system controls the automotive domain & Building Automation Technology. His research interests are Wireless sensor networking, VANETs mobility, Embedded Controls, Cloud computing, Data Science, and IoT.

Dr. Vetrivelan P completed a Bachelor of Engineering from the University of a Master, Chennai, and both Master of Engineering in Embedded Systems Technologies and a Doctor of Philosophy in Information and Communication Engineering from Anna University, Chennai. He is working as a Professor in the School of Electronics Engineering & Assistant Controller of Examinations (ACOE) at Vellore Institute of Technology (VIT), Chennai, India. He has 18.6 years of teaching experience altogether in CSE and ECE Departments in both private Engineering Colleges in Chennai and Private Engineering Universities in Chennai, respectively. His research interests include Wireless Networks, Adhoc and Sensor Networks, VANETs, Embedded Systems, and the Internet of Things (IoT) with Machine Learning

Leave a comment

Information

This entry was posted on June 20, 2023 by .