VHFRP: VIRTUAL HEXAGONAL FRAME ROUTING PROTOCOL FOR WIRELESS SENSOR NETWORK
Savita Jadhav1 and Sangeeta Jadhav2
1 Department of Electronics and Telecommunication Engineering, Dr. D. Y. Patil
Institute of Technology Pimpri, Pune, India
2Department of IT Engineering, Army Institute of Technology, Dhighi, Pune, India
ABSTRACT
As physical and digital worlds become increasingly intertwined, wireless sensor networks are becoming an indispensable technology. A mobile sink may be required for some applications in the sensor field, where incomplete and/or delayed data delivery can lead to inappropriate conclusions. Therefore, latency and packet delivery ratios must be of high quality. In most existing schemes, mobile sinks are used to extend network lifetimes. By partitioning the sensor field into k equal sized frames, the proposed scheme creates a virtual hexagonal structure. Each frame header (FH) is linked together through the creation of a virtual backbone network. Frame headers are assigned to nodes near the centre of each frame. The virtual backbone network enables data collection from members of the frame and delivers it to the mobile sink. The proposed Virtual Hexagonal Frame Routing Protocol (VHFRP) improves throughput by 25%, energy consumption by 30% and delay by 9% as compared with static sink scenario.
KEYWORDS
Hexagonal; Congestion; Dynamic; Routing
1.INTRODUCTION
As an intelligent home, transportation network, precise agriculture, environmental and habitat monitoring, smart industries, and structures, WSNs are adept at managing critical military missions as well as disaster management [1]. Sensing physical parameters of an environment enables the sensor network to supervise and track it. Wireless sensor networks face various challenges such as clustering, node deployment, localization, topology changes, congestion control, power distribution, and data aggregation. An overflow of packet appearance rate results in congestion [2]. A sensor network experiences congestion due to deteriorating radio links, multiple data transmissions over the links, unpredictable traffic densities, and biased data rates. As a result, it is essential to accurately analyze congestion and local contention on the network to maximize link utilization, extend network lifetime, ensure fairness among flows, reduce data loss due to buffer overflows, and reduce network overhead. Network performance is impacted by router node failures.
Wireless sensor networks face the problem of efficient energy consumption. Static sinks are often used more than other nodes in the network since packets are frequently forwarded between nodes near the sink. Frequently forwarding data causes nodes close to sink to die rapidly and lose communication. Dynamic sinks ensure uniform energy distribution throughout the network, extending its lifespan. As the energy of the FH reduces beyond the operating limit, the proposed approach selects the next best alternative FH based on its distance from the frame centre and residual energy, thereby avoiding communication failures. Waiting times in the data transmission process increase when there is a heavy load on the node. Dynamic paths are established among nodes with less traffic when data is being delivered and when the sink is moved. This work aims to 1) update the sink position periodically to the corresponding nodes in order to transmit data, 2) select the best dynamic path to transmit data when a node is experiencing high traffic, and 3) use the mobile sink to increase network throughput.
The organization of this paper is as follows: The second section gives highlights of literature reviewed, the main contribution of this work is presented in section three, the section four presents Virtual Hexagonal Frame Routing Protocol (VHFRP), the fifth section provides results of the work done and section six concludes the paper.
2 .LITERATURE SURVEY
Energy efficiency is a challenge for wireless sensor networks. A static sink promotes frequent packet forwarding, which causes the nodes closest to sinks are more likely to be used than others in the network. Due to this, sink communication is disrupted when the node closest to it dies very quickly. The network’s lifetime is increased due to the spreading of its energy consumption among its nodes resulting from the use of dynamic or mobile sinks. Using Dynamic Hexagonal Grid Routing Protocol, [1] determines the current position of the sink. First, the network is divided into hexagonal grids so that each node knows where the sink is. Moving the mobile sink in the second phase selects the dynamic path or if data transmission is congested. This technique covers large coverage area but it reduces network lifetime as the number of nodes increases.
Energy holes form in the network whenever the node near the sink depletes energy. The mobility of the sink creates a major challenge in reliable and energy efficient data communication towards the sink. The use of mobile sinks requires a new routing protocol that is energy efficient. Increasing packet delivery to mobile sinks in the network is the primary objective [2]. Cluster heads are chosen based on residual energy, distance, and data overhead in Energy Efficient Clustering Scheme (EECS). A finite state machine represents the sensor node in the mobility model, and a Markov model represents the state transition. The EECS algorithm is outer perform by 1.78 times in terms of lifetime and 1.103 times in terms of throughput. EECS algorithm promotes unequal clustering due to its avoidance of energy holes and hot spots. EECS does not support monitoring with multiple sinks and large ROI.
Mobile sinks have become increasingly popular as a way of delivering sensed data because they conserve sensor resources. Due to the need to know the latest location of each node, mobile sinks pose a challenge to data delivery. Flooding the sink’s latest location erodes energy conservation. GCRP minimizes the overhead of updating the mobile sink’s location by utilizing Grid-Cycle Routing Protocol (GCRP) [4]. Grid cell heads (GCHs) are elected for each cell in GCRP, which partitions the sensor field into grid cells. Cycles of four GCHs is formed. Cycles involving border GCHs are referred to as exterior cycles. In addition, there is an interior cycle that involves nonboundary GCHs that connects GCHs of different regions. Through exterior and interior cycles, sinks update the nearest GCH when they stay at one location. It updates the mobile sink’s location with minimum number of message exchange which results in increased data delivery delay.
A novel delay aware energy efficient reliable routing (DA-EERR) [11] technique for data transmission in heterogeneous sensor environment. In order to achieve energy delay balance between sources and sinks, the DA-EERR is developed. Through data aggregation and load balancing, it improves the percentage of successfully received data packets to sink in a large dense network. Due to the small size of a network, the protocol will introduce overhead in the control packets, and also the ring nodes (RNs) will only perform the ring role for a short period of time, leading to degraded network performance. Sparse networks make it impossible to store the latest location of sinks in a close ring. This method achieves balance between energy consumption and end-to-end delay but it is not applicable for large scale dense network having multiple mobile sinks.
An optimal rendezvous points are selected using particle swarm optimization based selection (PSOBS) [16].This can effectively manage the network resources. A Sensor node also receives data packets from other sensors that are used for calculating their weights. PSOBS results in reducing the number of hops, the tour length. Other advanced optimization algorithms can further improve the performance.
Sensor networks are challenged by sink mobility. Throughout the network area, sink positions are continuously propagated to keep all sensor nodes informed of which direction to forward data to. In the network, frequent sink position updates can result in higher energy consumption as well as more collisions. To advertise the position of a mobile sink, the network uses a virtual multi-ring infrastructure [18]. Router node failure may affect the algorithm performance.
There are too many constraints on network operation imposed by existing query-driven data collection schemes. An improved mobile data delivery scheme is presented using QDVGDD [19]. Utilizing a virtual infrastructure, it provides high quality service to mobile sinks with minimal network control overhead but increases the data delivery delay
The hybrid optimization algorithm is used for fast congestion control [24]. In the first phase, a multi-input time-on-task optimization algorithm is used to select appropriate next hop nodes. Three factors are taken into account: 1) event waiting delay, 2) received signal strength (RSS value), and 3) mobility during different time periods. In the second phase, an altered gravitational search algorithm is applied to make energy effective path discovery from source to sink.
With mobile base stations, the study [3] proposes an energy-balancing cluster routing protocol that prolongs the life of the network and balances energy consumption. [5] Proposes two data collection schemes based on multiple mobile sinks, Direct Send and Via Static Gateway. An application with query-driven logic [6] uses the sink to disseminate queries across the network. Inter-cluster communication is driven by the energy balance algorithm [7]. The [8] mitigates the issue of hot spots among sensors, thus extending the lifetime of networks. Using in-node data aggregation, [9] propose a method of reducing correlation intensity without wasting energy by eliminating redundant sensed data. The [10] can reduce data transmission but the total number of transmissions for data collection is high. [12] Proposes a differential evolution and mobile sinkbased energy-efficient clustering protocol. [13] Formulate a shortest path (SP) problem in an interval-valued Pythagorean fuzzy environment. The [14] considers rechargeable sensors to be deployed in the sensing region and employs Maximum Capacity Path (MCP), a dynamic loadbalanced routing scheme for load balancing and prolonging the network’s lifetime. The data collection is done by the sink in a Polling based M/G/1 server model [15]. The hexagon beehives feature where sensor nodes are distributed across a hexagon randomly. This hexagonal is divided into equal clusters based on the radius of the hexagonal in [17]. So it provides a pre-determined path for mobile sinks and covers each cluster with sinks from two different directions. A mobile sink [20] was suggested for dealing with the problem of load balancing and energy consumption. A tree-based clustering approach [21] is proposed using an enhanced flower pollination algorithm to extend the operational lifetime of the network. The [22] provides two efficient algorithms to improve the data-gathering process. In [23], an integration of geographic and hierarchical methods with mobile sink is proposed to decrease energy consumption and increase the network lifetime. WBANs are used in [25] to provide remote monitoring of patient’s health status using congestion detection and control. Some of the techniques are further compared along with advantages and disadvantages as shown in table (1).
3.THE MAIN CONTRIBUTION OF THIS WORK
There are many benefits to deploying mobile sinks. The main contribution is divided in to three steps.
4. VIRTUAL H EXAGONAL F RAME R OUTING P ROTOCOL (VHFRP)
The two phase operation of VHFRP is shown in figure (1). The first network initialization phase is divided into three steps as the division of sensor field in hexagonal structure, the selection of frame head based on distance from centre of frame and residual energy and the formation of virtual structure. The steady state phase is further divided in to three stages as the injection of query packet, the collection of data from member nodes and the establishment of dynamic path for data tra nsmission.
Figure 1. . Working of one round of VHFRP
4.1. Network Initialization Phase
The network is configured into various hexagonal frames, the frame head (FH) is designated dynamically and the virtual hexagonal network is formed in the initialization phase.
4.1.1.Division of Sensor field
For the formation of hexagonal frame the structure as shown in figure (2) is considered where R is the side of hexagon.

Figure 2. Hexagonal structure
4.1.2. Frame Head Selection
The Frame head (FH) is chosen based on the distance to the frame center. A broadcast packet containing ID, distance from the center, and location will be sent by each sensor node in order to share the distance from the frame center. Other nodes compare the received value with their own distance when they receive the packet. Once a minimum distance is received, it sends a JOIN message containing the user’s ID and location. Frame heads appoint themselves by broadcasting HEAD packets if the distance is no minimum. The residual energy Er is also considered for frame head selection where Er = Ei-Et. Ei is the initial energy and Et is the total energy consumed by the node. The hexagonal network formation is shown in figure (3).
Figure 3.The network formation using Hexagonal frame
4.1.3. Virtual Structure Formation
Figure 4 shows the virtual link connection in the network. The main objective is to establish a link between the FHs, for which each FH sends a request message containing its ID and location to the neighbouring FH. In response to the message, the other FHs reply with their location and ID. An FH verifies a neighbouring FH’s join message and set up a link surrounded in six directions. A hexagonal virtual link is formed between each FH of a cluster.
Figure 4.Hexagonal grid infrastructure
4.2. Steady State Phase
The sinks send queries to neighbouring FHs during steady state phase. A sink receives aggregated data as a response to a query. The query transmission from the mobile sink to target node is shown in figure 5.
4.2.1. Query Injection
At the starting of each round, the Dijkstra algorithm is used to calculate the number of hops to reach the destination for every route by the mobile sink that knows the location of every FH. The sinks select the shortest path and inject a QUERY packet containing existing location, predefined path, event type, and target areas to the nearest FHs. In response to receiving the query, the neighbouring FH forwards it via a predetermined path to the FHs in the target areas as shown in figure (5).
Figure 5. Query transmission from the mobile sink to target
4.2.2.Data Collection
The data or information is collected from corresponding member nodes by the FHs in the target area as shown in figure (6). The collected data in a DATA packet contains data, its own frame ID, and destination frame ID. Through the same network path that the query was received, the data is routed to the destination. On data transmission, if the waiting time exceeds the threshold time, the data is transmitted through a dynamic path.
Figure 6. Congested path from the target to the mobile Sink without VHFRP
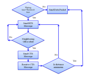
4.2.3. Dynamic Routing
The queue length increases when data packet arrival rates exceed transmission rates, resulting in congestion. When the waiting time exceeds the threshold value, the sensor sends a request for send (RTS) messages to all nearby FHs. When the neighbouring FH receives the RTS message, it checks if it has any other data packets to send. An ideal FH sends a clear to send (CTS) message to the sensor node it requests. A sensor receives a CTS message from its neighbours and sends a DATA packet to the nearest FH. At the same time, if the sink moves, a new QUERY packet is sent to the current neighbouring FH notifying it of the sink’s new location. This data is now shared with the sink’s previous neighbour by the current FH. Once the previous receives this data, it updates the DATA packet with the FH ID of the new neighbour destination and forwards it to the sink’s current neighbour neighbour . Finally, when the DATA packet reaches the current of the sink as shown in figure (7), the aggregated DATA packet is forwarded to the sink. The data transmission flow is mentioned in flo wchart of figure (8) and (9). Figure 7 . Dynamic path from the target to the mobile sink with VHFRP.
Figure 7. Figure 7. Dynamic path from the target to the mobile sink with VHFRP
Figure 8. Flow chart of the Dynamic Routing
Figure 9. Flow chart of the Sink moves to new location
5. RESULTS OF THE WORK DONE: PERFORMANCE ANALYSIS
The work is executed in MATLAB simulation tool with a total of 100 nodes. Additional parameters of the network are explained in Table 2. The performance of the VHFRP technique is compared for static sink and Dynamic sink scenario s figure (10). The data transmission paths from the . The sensor node deployment is shown in three target areas to static sink are shown in figure (11). The mobile Positions of the Sink Node are shown in figure (12). data tr F igure (13) shows ansfer from the target node to the Mobile Sink node. The following graphs show the comparison of results obtained from VHFRP static sink and VHFRP mobile sink techniques.

Average throughput analysis: This is the ratio of the number of packets received at the receiver to the packet transmission delay in the process. Figure (14) shows the throughput analysis of VHFRP using static sink and mobile sink scenarios. Adapting the mobility of sink VHFRP technique gives higher results. There is 25% of increment in throughput when mobile sink method is used.
Figure 9. Figure 14. Packets transmitted from source to sink.
Energy: The total energy consumption can be obtained by adding the energy consumption of the individual nodes used as show in equation (2)
Figure 14. Packets transmitted from source to sink.
n is the number of used nodes, Ei is the energy consumed by individual nodes. The figure (15) shows the energy dissipation analysis and figure (16) gives res idual energy analysis using static and mobile sink scenario. As compared to static sink scenario mobile sink required 30% reduced energy consumption
Figure 15. Energy dissipation analysis
Figure 16. Residual Energy
Delay: It is the time taken to Residual Energy transmit data packet from source to destination as shown in equation 3 and 4.
Where, Sti is the time at which the packet is sent from node i,
Where, Atj is the time at which the packet is received at node j, k represents number of connection that is made between the source and destination. The figure (17) shows total delay analysis for static and mobile scenario. The delay for mobile sink reduces as compared to static sink by 9%.
Figure 17. Delay Analysis
Network lifetime : The network lifetime is defined as the time duration at which 75% of the nodes in the network die or it can also be defined as the time duration at which the residual energy of 75% of the nodes drops to zero. The figure (18) shows dead node analysis and alive node analysis for static and mobile sink are shown in figure (19).
Figure 18. Dead Node Analysis
Figure 19. Alive Node Analysis
6. CONCLUSION
The proposed Virtual Hexagonal Frame Routing Protocol (VHFRP) scheme creates a virtual hexagonal structure by partitioning the sensor field into k equal-sized frames. A virtual backbone network connects each frame header (FH). Every frame includes a header that is assigned to a node near its centre. It allows data to be collected from frame members and delivered to mobile sinks via the virtual backbone network. In case if mobile sink is moved or congestion occurs, the VHFRP offers a dynamic path with minimum delay and overcoming hotspot issues. The new location of the sink is provided only to the necessary FHs, thus reducing energy consumption. The performance of the proposed method is analyzed by comparing it with static sink scenario. The VHFRP improves throughput by 25%, energy consumption by 30% and delay by 9% as compared with static sink scenario.
DECLARATIONS
Ethics approval and consent to participate: Not applicable
Consent for publication: Not applicable
Availability of data and material: Not applicable
Competing interests: Not applicable
Funding: Not applicable
AUTHORS’ CONTRIBUTIONS
Savita Jadhav simulated the work using MATLAB simulator and prepared results analysis. Sangeeta Jadhav has a major contributor in writing the manuscript. All authors read and approved the final manuscript.
CONFLICTS OF INTEREST
The authors declare no conflict of interest
ACKNOWLEDGEMENTS
This work is supported by the Electronics and Telecommunication Engineering Department, Dr. D. Y. Patil Institute of Technology, Pimpri, Pune, India
REFERENCES
[1] Bibin Christopher, V., Jasper, J. DHGRP: Dynamic Hexagonal Grid Routing Protocol with Mobile Sink for Congestion Control in Wireless Sensor Networks. Wireless Pers Commun 112, 2213–2232 (2020). https://doi.org/10.1007/s11277-020-07146-z
[2] Saranya, V., Shankar, S. & Kanagachidambaresan, G.R. Energy Efficient Clustering Scheme (EECS) for Wireless Sensor Network with Mobile Sink. Wireless Pers Commun 100, 1553–1567 (2018). https://doi.org/10.1007/s11277-018-5653-1
[3] Sixu, L., Muqing, W. & Min, Z. Particle swarm optimization and artificial bee colony algorithm for clustering and mobile based software-defined wireless sensor networks. Wireless Netw 28, 16711688 (2022). https://doi.org/10.1007/s11276-022-02925-x
[4] Ayush Agrawal, Vinay SinFH, Shubhra Jain, Rajeev Kumar Gupta, “GCRP: Grid-cycle routing protocol for wireless sensor network with mobile sink,”AEU – International Journal of Electronics and Communications,Volume 94,2018,Pages 1-11,ISSN 14348411,https://doi.org/10.1016/j.aeue.2018.06.036.
[5] Koley, I., Samanta, T. Mobile sink based data collection for energy efficient coordination in wireless sensor network using cooperative game model. Telecommun Syst 71, 377–396 (2019). https://doi.org/10.1007/s11235-018-0507-4
[6] Anand, V., Jain, A., Pattanaik, K.K. et al. Traffic aware field-based routing for wireless sensor networks. Telecommun Syst 71, 475–489 (2019). https://doi.org/10.1007/s11235-018-0519-0
[7] Arora, V.K., Sharma, V. & Sachdeva, M. ACO optimized self-organized tree-based energy balance algorithm for wireless sensor network. J Ambient Intell Human Comput 10, 4963–4975 (2019). https://doi.org/10.1007/s12652-019-01186-5
[8] Jin Wang,Yu Gao,Wei Liu,Wenbing Wu and Se, “An Asynchronous Clustering and Mobile Data Gathering Schema Based on Timer Mechanism in Wireless Sensor Networks”, January 2019,Computers, Materials and Continua
[9] Jan, S.R.U., Jan, M.A., Khan, R. et al. An Energy-Efficient and Congestion Control Data-Driven Approach for Cluster-Based Sensor Network. Mobile Netw Appl 24, 1295–1305 (2019).
[10] Pacharaney, U.S., Gupta, R.K. Clustering and Compressive Data Gathering in Wireless Sensor Network. Wireless Pers Commun 109, 1311–1331 (2019). https://doi.org/10.1007/s11277-01906614-5
[11] Sonam Maurya, Vinod Kumar Jain, Debanjan Roy Chowdhury, Delay aware energy efficient reliable routing for data transmission in heterogeneous mobile sink wireless sensor network, Journal of Network and Computer Applications, Volume 144, 2019, Pages 118-137, ISSN 1084-8045, https://doi.org/10.1016/j.jnca.2019.06.012.
[12] FHosh, N., Prasad, T. & Banerjee, I. Differential Evolution and Mobile Sink Based On-Demand Clustering Protocol for Wireless Sensor Network. Wireless Pers Commun 109, 1875–1895 (2019). https://doi.org/10.1007/s11277-019-06657-8
[13] Enayattabar, M., Ebrahimnejad, A. & Motameni, H. Dijkstra algorithm for shortest path problem under interval-valued Pythagorean fuzzy environment. Complex Intell. Syst. 5, 93–100 (2019). https://doi.org/10.1007/s40747-018-0083-y
[14] Bhushan, Bharat; Sahoo, Gadadhar. “E2SR2: An acknowledgement-based mobile sink routing protocol with rechargeable sensors for wireless sensor networks”,Wireless Networks; New York Vol. 25, Iss. 5, (Jul 2019): 2697-2721. DOI:10.1007/s11276-019-01988-7
[15] Saranya, V., Shankar, S. & Kanagachidambaresan, G.R. Energy Efficient Data Collection Algorithm for Mobile Wireless Sensor Network. Wireless Pers Commun 105, 219–232 (2019). https://doi.org/10.1007/s11277-018-6109-3
[16] Tabibi, S., FHaffari, A. Energy-Efficient Routing Mechanism for Mobile Sink in Wireless Sensor Networks Using Particle Swarm Optimization Algorithm. Wireless Pers Commun 104, 199–216 (2019). https://doi.org/10.1007/s11277-018-6015-8
[17] Amini, S.M., Karimi, A. & Shehnepoor, S.R. Improving Lifetime of Wireless Sensor Network Based on Sinks Mobility and Clustering Routing. Wireless Pers Commun 109, 2011–2024 (2019). https://doi.org/10.1007/s11277-019-06665-8
[18] Ramin Yarinezhad, “Reducing delay and prolonging the lifetime of wireless sensor network using efficient routing protocol based on mobile sink and virtual infrastructure”, Ad Hoc Networks,Volume 84,2019,Pages 42-55,ISSN 1570-8705,https://doi.org/10.1016/j.adhoc.2018.09.016.
[19] Khan, A.W., Bangash, J.I., Ahmed, A. et al. QDVGDD: Query-Driven Virtual Grid based Data Dissemination for wireless sensor networks using single mobile sink. Wireless Netw 25, 241–253 (2019). https://doi.org/10.1007/s11276-017-1552-8
[20] Tabatabaei, S., Rigi, A.M. Reliable Routing Algorithm Based on Clustering and Mobile Sink in Wireless Sensor Networks. Wireless Pers Commun 108, 2541–2558 (2019). https://doi.org/10.1007/s11277-019-06537-1
[21] Mittal, N., SinFH, U. & Salgotra, R. Tree-Based Threshold-Sensitive Energy-Efficient Routing Approach For Wireless Sensor Networks. Wireless Pers Commun 108, 473–492 (2019). https://doi.org/10.1007/s11277-019-06413-y
[22] Kumar, N., Dash, D. Flow based efficient data gathering in wireless sensor network using pathconstrained mobile sink. J Ambient Intell Human Comput 11, 1163–1175 (2020). https://doi.org/10.1007/s12652-019-01245-x
[23] Vahabi, S., Eslaminejad, M. & Dashti, S.E. Integration of geographic and hierarchical routing protocols for energy saving in wireless sensor networks with mobile sink. Wireless Netw 25, 29532961 (2019). https://doi.org/10.1007/s11276-019-02015-5
[24] C. J. Raman, Visumathi James, “FCC: Fast congestion control scheme for wireless sensor networks using hybrid optimal routing algorithm”, Cluster Computing, Springer, vol. 22, 2019,pp. 1270112711.
[25] Sara Ghanavati, Jemal Abawajy and Davood Izadi, “A Congestion Control Scheme Based on Fuzzy Logic in Wireless Body Area Networks”, IEEE 14th International Symposium on Network Computing and Applications, 2015,doi: 10.1109/NCA.2015.38
AUTHORS
Mrs. Savita Sandeep Jadhav has received B.E., M.E (Electronics) from Rajarambapu Institute of Technology, Shivaji University, Kolhapur. She is currently pursuing Ph.D. from Pune University, Dr. D. Y. Patil Institute of Technology, as a research center. She is in the field of Engineering Education for last 16 years. Presently working as Asst. Professor of E & TC Engineering Dept. in Dr. D. Y. Patil Institute of Technology, Pune, India. Published 30 Research papers in National /International Journals/National /International conferences. Her area of research includes Wireless Sensor Network, Bio inspired communication
Dr. (Mrs) Sangeeta Jadhav has received B.E. (Electronics), M.E. (Electronics and Telecommunication) from Govt College of Engg, Pune and Ph.D. (Electronics) from Government Engineering College, Aurangabad, Maharashtra. She is in the field of Engineering Education for last 25 years. Currently she is working as Head of Information Technology at Army Institute of Technology, Pune, Maharashtra. Her research interests are in the area of image and signal processing with special focus on Blind signal processing and Independent component analysis. She has more than 15 publications to her credit published at various international Journals, conferences and seminars