International Journal of Computer Networks & Communications (IJCNC)

AIRCC PUBLISHING CORPORATION

IJNSA 01

Enhancing The WordPress System:From Role To Attribute-Based Access Control

Lifeng Cao, Jia Ying Ou, Amirhossein Chinaei

EECS Department, York University, Toronto, Canada

Abstract


Role-Based Access Control (RBAC) is the most commonly used model on web applications. The advantages of RBAC are the ease of understanding, applying and managing privileges. The static RBAC model cannot alter access permission in real-time without human involvement and therefore the model suffers from increasing false negative (and/or false positive) outcomes. Hence, the Attribute-Based Access Control (ABAC) model has been proposed to introduce dynamicity and minimize human involvement in order to enhance security. WordPress is a very popular Role-Based content management system. To our best knowledge, no solution to merge from RBAC to ABAC model for WordPress applications has been found. Our contribution is a WordPress plug-in that we have developed to build ABAC upon the existing RBAC setups. In this journey, we have investigated various scenarios by studying different application categories to come up with an enhanced automatic model that adds real-time grant and revoke feature to WordPress.

Keywords


Role-Base-Access-Control, Attribute-Base-Access-Control, WordPress, Content Management, Security

1.Introduction


WordPress is a popular free and open source Content Management System (CMS) that uses a legacy Role Based Access Control (RBAC) model to administer the privileges. It is essential to prevent unauthorized users to obtain confidential information and perform privilege escalation that may commit to cybercrime.  How popular is WordPress? Thirty-three percent of the entire internet uses WordPress (cf.Figure 1), it is around 19,500,000 websites[1]. WordPress is used for content listing and blogging. WordPress has been in the market for over ten years, it is used for content listing and blogging.It is known by its ease of use, versatility, themes, and the use of plugins. It is the quickest growing CMS, and it is translated into 40 different languages. There is large number of developers developing plugins for WordPress and the usage of WordPress has been expanded to professional website, e Commerce, Job Board and so on. There are approximately 500 new sites that are built in the top 10 million websites on the internet every day[1]. In addition, there are 17 posts that are published every second on WordPress sites globally. The word “WordPress” is being google searched 37 million times each month [1].

The access control component of WordPress is based on the RBAC model. It assigns permissions to each user who is connected to the network based on their organizational role assignments [2]. The limitation on RBAC is that user’s permission depends on the role of the user only, which is a lack of flexibility. It is a time-consuming process for administrators to create new roles for a certain employee to do a certain task and delete the role after the task is completed. This process often needs to be done in real-time. It also leads to the problem of role explosion when large amounts of roles are being created [3]. This is where Attributed-Based Access Role (ABAC)[4,5]model comes into play. ABAC has been identified to defeat these limitations of RBAC[6,7,8]. ABAC is a model that assigns policies to each user based on the existing attributes of the user instead of the user’s role. Therefore, it is a more adequate solution to handle various factor of situations by using attributes like user role, location, time, administration configuration, and so on [6]. It also offers more flexibility and portability in comparison to RBAC [5,6], which makes it a more suitable access control across organizational domains.

For the already widespread use of WordPress and the trend that many organizations would benefit by adapting the ABAC model [7,9], a plug-in automatically merges RBAC to ABAC seems to be the best solution. A role-based only approach is not wise for data privacy since selecting a role that is too general can lead to potential breaches, and having a lot of specific roles causes a role explosion. For the growing concerns on the limitation of RBAC [6], our proposed approach lies in an attribute-based solution. Our goal is to devise and integrate comprehensive mechanisms towards decentralized privacy-preserved administration models with web-based and implemented by application plug-ins.


Figure 1.[10] WordPress’ Overall Market Share

The main contribution of our work is the design and development of a plug-in for the WordPress application, by studying various application categories. Any existing client of WordPress can use this plug-in to automatically merge from RBAC to ABAC. The assignment of permissions is based on user’s attributes that are retrieved from the employer’s employment database. The plug-in enhances flexibility and security; and, it redefines the role capabilities for each user as needed. The solution that we propose in this paper follows these steps: 1) Layout the roles within the department structure of each organization. 2) Integrate the organization roles to WordPress roles, which is the RBAC model. 3) Merge the RBAC model into ABAC. The solution involves transforming roles in an organization to user attributes [7] in the ABAC model and adds attributes according to database information to automatically grant privileges at the run time together with time constraints-administered by the grantor or system.

We build our solution based on this observation that the ABAC attributes can be put into five categories [11]. Those are user attributes, object attributes, environmental attributes, connection attributes, and administrative attributes. User attributes are attributes of the subjects of the system. Object attributes are the attributes of the resources of the system. Environmental Attributes are attributes derived from the current state of the system’s environment. Connection Attributes that only apply to the current session of use. And administrative attributes are configuration attributes that apply to the whole system and are either manually set by an administrator or by some automated process. These attributes are auto generated based on preset policies, company structure and employee database. In our plug-in, user attributes, object attributes, and environmental attributes are the core ones the solution is based on.

The rest of this paper is organized as follows: Section 2 outlines the previous work and how our work contributes to it. In Section 3, our analysis of the three cases is studied. In Section 4, our approach to merging WordPress application from RBAC to ABAC is presented. In Section 5, a prototype of WordPress plug-in is introduced. Lastly, in Section 6, the benefits of our proposal and future directions are concluded.

2.Literature Review


Various ways of combining RBAC and ABAC models to maintain the advantages and limit the disadvantages have been researched broadly. Kuhn et al [12] proposed a NIST initiative that has introduced three ways to combine the benefits of ABAC and RBAC model. They are Dynamic Roles, Attribute Centric and Role Centric. However, this paper did not provide a comprehensive explanation of the schemes.

For Dynamic Role, Kern et al[13] and Al-Kahtani et al[14] has introduced the solution by using attribute-based rules for automated user-role assignments in large companies to overcome the difficulties in reviewing permission assignments while evaluating the effects of new rules or modification of rules in dynamic role-assignment. However, these solutions only for user attributes, and it does not provide a solution for the role-explosion problem of RBAC.In contrast to our approach, we provide a solution to resolving the role-explosion problem by transferring the user role from RBAC to user attributes in ABAC.

For Role Centric, Jin et al [15] proposed a Role-Centric Attribute-Based Access Control Model (RABAC), this model is an integration of roles and attributes using role-centric methodology. RABAC model extends RBAC with permission filtering policy (PFP). PEP puts constraints to the set of permission base on attributes. This is a useful model in addressing the role-explosion problem, and it is easy for user-role assignment. However, this model is not applicable to systems that change attributes frequently.Our approach is suitable for frequently attribute changing systems.

Rajpoot et al [3]proposed the novel way to maintain the advantages of both RBAC and ABAC model by combining the two models together. In their approach, contextual information was put into consideration during the access control decision-making process. This approach limits the need for creating a large number of roles by providing a fine-grained access control mechanism. In this model, audit for permission requests is simple because it still uses the concept of role-centric. It is comparatively straightforward to view the effects of adding or removing a policy because the policy specification is at the level or role.

Huang et al [16] proposed a model that has two levels: underground and aboveground levels. The aboveground level is RBAC model that is extended with environmental constraints. And the underground level utilizes attribute-based policies to assign user-role and role-permission process. Even though this proposed model uses fine-grained access control, the massive number of role creating causes role explosion problem. Since attribute-based policy is used for user-role, role-permission assignment, it is not simple for auditing and policy visualization. This proposed framework applies the attribute-based policies during the process of establishing available permissions, not afterward, which is different from the paper [3] and paper [15].

Fernandez et al [17] introduced a new strategy on Access Control called: Category-Based Model for ABAC. A similar model called: Dynamic Event-Based model designed by Bertolissiet al [18] also shares this idea. By classifying entities to enhance ABAC into the following classes: categories, principals, actions, identifiers, answers and situation identifiers. Predefined actions are used to generate connections between each entity that is in different categories. Old ABAC system’s policy is translated and against new generated Control based model. Flexibility and extensibility were increased by this model. But simultaneously, the complexity of implementation has significantly increased. These attributes make the reliable, convenient and non-destructive transfer between RBAC to Category-Based Model impossible. In the method that this paper proposed, the easy-installed plug-in can enhance the original WordPress RBAC model to ABAC by a single click.

3. Case Study


In the default WordPress application, there are six roles: Super Administrator, Administrator, Editor, Author, Contributor, and Subscriber. Figure 2 below demonstrates the hierarchy structure of roles in WordPress application [19], the higher the role in the hierarchy, the more permission a role has. The super administrator has all the permissions that the administrator has; the administrator has all the permissions that editor has; the editor has all the permissions that contributor has and contributor has all the permissions that subscriber has.

Figure 2. Hierarchy Structure of Roles in WordPress Application

On typical WordPress installation, Administrator is the most powerful user role. It has the ability of installing, editing and deleting plugins. Most importantly the administrator can modify all the information of each user include password, user name and so on. The Super administrator is only been used on Multisite WordPress installation. It was used to change sites’ global settings. General information about each  role’s capabilities difference is listing in Table 1.

Table 1. WordPress role capability Difference


Three case studies of translating department structure of a company to the RBAC model is illustrated in Section 3.1, 3.2 and 3.3. The information for department structure of the companies is extracted and concluded from the official career website of the company, third-party analytic website and company’s employee profiles on LinkedIn. The following figures are a simplified version of our understanding of how these organizations use WordPress as their blogs and content listing websites. In addition, the problems of each company are compared and described in Section 3.4.

According to the traditional developing structure, large companies usually put the IT department into two different environments: Production and Non-Production environment. The production environment is the environment that is responsive to what customers can view, and the non-production environment is for internal developing and testing purpose, only internal employees can view, edit and delete. The reason for two different environments is to prevent sensitive and unfinished information from leaking and maintain the good reputation of the company. Employees who have access to the non-production environment do not have access to the production environment necessarily.

In the following figures, all the roles are in different shapes. The rectangular shape indicates the role is working in both Non-Production (N-P) and Production (P) environment. The oval shape indicates the role is working in the Non-Production (N-P) environment. The rectangular shape without two angles indicates the role is working in the Production (P) environment. And the triangle shape indicates the role comes from a different department. In all the b figures (3b, 4b, 5b), the extra word with underline is included to indicate the corresponding WordPress role.

4. Microsoft Blog Website Analysis


Figure 3a is an inverted tree that illustrates the Engineering Department Structure of Microsoft Company [20,21,22]. For example, both the Development Manager and Engineering Manager require access in Non-Production and Production environment. The reason is that Development Manager and Engineering Manager are responsible to implement the functions on the website and deploying website from Non-Production environment to Production environment. In contrast, Content Developers’ duty are developing and testing new functions. Therefore, they only need the access to Non- Production environment. By limiting accessibility to the one who needs the permission also helps on protecting the stability of the Production environment. In addition, Marketing Department is separated from the Engineering Department. They are responsible for managing company’s reputation and providing necessary resource to the engineering team. Hence, they do not need any access to the website. And all other roles in the figure only have permissions in the Production environment. This analysis is based on users’ attributes and environmental attributes.

 

Figure 3a. Microsoft Department Structure

Figure 3b illustrates the integration of Microsoft company roles to the WordPress application roles. As we can see, the corresponding role in WordPress for Engineering Manager is an administrator who has the highest authority role in single site WordPress application. In this example, only the engineering department manager has the capability to export the website from Non-Production environment and deploy it into the Production environment. Therefore, the Engineering Manager needs to have an administrator role in both environments with full capabilities. For other roles, the same way of reading the figure applies.


Figure 3b. Integration from Microsoft company role to WordPress role

3.2 Blackberry Blog Website Analysis

Figure 4a is an inverted tree that illustrates the Department Structure of Blackberry Company [23,24]. For example, Product Management Director and Product Development both have access in Non-Production and Production environment. Software Developer only has access to the Non-Production environment. Marketing Department is a separated department from the Engineering department. And all other roles have permissions in the production environment.

Figure 4a. Blackberry Department Structure

Figure 3b illustrates the integration of Blackberry company roles to the WordPress application role. BlackBerry blog is an installation of WordPress Multisite application. The significant difference between Blackberry blog and Microsoft website is that BlackBerry has the multisite setting enabled. There are three sub sites under BlackBerry blog site: Inside BlackBerry Blog, Developer Blog and Help Blog. In this case, Product Management Director is the only person who is assigned to the Super Administrator role to control WordPress sites level settings. All other users will have corresponding user capabilities on each sub site. Those capabilities of the same person in different sub sites might be different. It is time consuming to achieve this complicated setting.


Figure 4b. Integration from Blackberry company role to WordPress Role

3.3.  Bata Style Website Analysis

Figure 5a is an inverted tree that illustrates the Department Structure of Bata Style Websites [25]. For example, Department Manager and IT Manager have access in Non-Production and Production environment. Page Builder only has access to Non- Production environment. And all other roles have permissions in the production environment.

Figure 5a. Bata department Structure

Figure 5b illustrates the integration of Bata Style website roles to WordPress application role. In Bata Style website, WordPress e-Commerce plugin  (Woo Commerce) is installed, which brings a set of brand-new permissions to the website, such as permission of modifying inventory, the permission of changing price and so on. There is two way to assign these special capabilities to users. First, expend the capability of the original users. Secondly, assign the user roles shipped with Woo Commerce plugin.

 

Figure 5b. Integration from Bata company role to WordPress Role

3.4 Problem Formulation

All three cases above have a few common issues when using the RBAC model. Firstly, it is extremely difficult and inefficient for large organizations to manage employee access, especially when it involves a contract, partner with third parties and modernize system [26].For example, Microsoft is a complicated firm, and there are plenty of highly distributed projects to handle simultaneously. If the company assigns roles or shares accounts every time when a user needs additional permissions can lead to insecure of the system.

Secondly, with multisite WordPress application, Super Administrator has the highest permission on all the subsites. For BlackBerry, the owner of the Super Administrator account takes full responsibility on the whole website. The explosion of these accounts has significant security threats on the entire WordPress System.

Thirdly, the original WordPress system is not external user-friendly. For the Bata style website, it is time-consuming to switch roles for an external user for analysing company stocks. Time constraints are extremely essential for an  e-commerce website. In addition, adapting permissions from plugin to traditional WordPress system is also a challenge of user’s explosion problem. To resolve these issues, this paper introduces a general solution against WordPress for all three cases.

4. Method


Before introducing the solution, here are the assumptions:

1.Database information is up to date.

2.Employee Database contains

  • All employee’s relationship.
  • Each employee’s working location, working schedule.
  • Each employee’s travel records (ongoing, pending)
  • Tasks records (ongoing, pending, and completed)

3.Action Audit

In our proposal, we categorized the default permissions of WordPress into two groups, sensitive and generally based on their influences on the website. Table 2 shows the permissions that are responsive at the front end of the website are considered as sensitive permissions, general permissions otherwise. For sensitive permission, requests will be demonstrated in Section 4.1 by following the workflow in Figure 5. For general permission, requests will be demonstrated in Section 4.2 by following the workflow in Figure 6. We also describe an exceptional case in Section 4.3 where an employee requests permission beyond the scope of his/her job by following the workflow in Figure 7.

Table 2.General Permission and sensitive permission


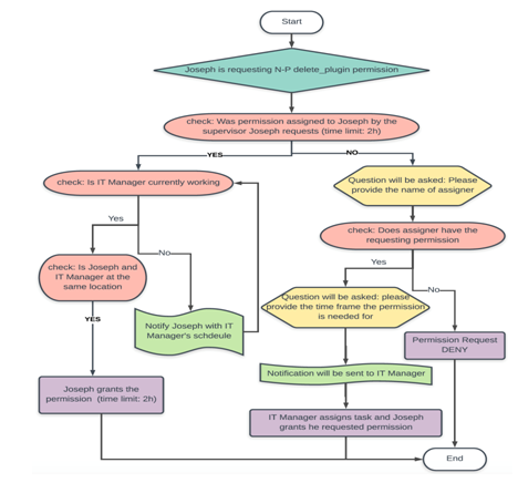
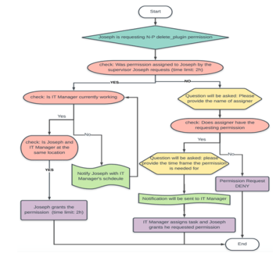
4.1 Sensitive Permission Request

In this example, Joseph is an employee who holds a QA job position for the Bata Style website: batastyle.com. Employee Joseph is requesting for sensitive permission such as delete_plugins. Corresponding to Figure 5, a work flow on the ABAC system for requesting sensitive permission is illustrated. Once Employee Joseph requested the delete_plugins permission in Non-Production environment, the system checks the database record on whether the supervisor (IT Manager in this case) has assigned the task with the requested permission to the employee before.

Situation One:

  1. IT Manager has permission: delete_plugins.
  2. IT Manager has assigned the tasks to Joseph before he requests permission.
  3. IT Manager is currently working or has logged into the system within the last 30 minutes.
  4. Joseph and IT Manager are working at the same location currently.
  5. Joseph grants thedelete_pluginspermission.

Situation Two:

  1. IT Manager has the permission: delete_plugins.
  2. IT Manager has assigned the task to Joseph before he requests permission.
  3. The IT Manager is not currently working.
  4. The system will notify Joseph with IT Manager’s schedule.
  5. Joseph needs to request sensitive permission again when the IT Manager is working.
  6. Joseph grants the delete_plugins permission.

Situation Three:

  1. IT Manager did not assign the task to Joseph before he requests permission.
  2. Assigner has the requested permission.
  3. Notification will be sent to the assigner (IT Manager in this case).
  4. After IT Manager assigns the task to Joseph, Joseph requests for delete_plugins permission again.
  5. Joseph grants the delete_plugins permission.

Situation Four:

  1. IT Manager did not assign the task to Joseph before he requests permission.
  2. Assigner does not have the requested permission.
  3. Permission will be denied
 

Figure 5. workflow on the ABAC system for requesting sensitive permission

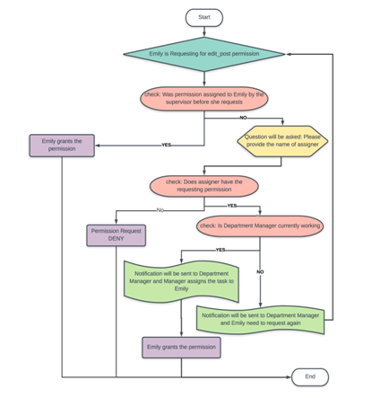
4.2 General Permission Request

In this example, Emily is a designer at Microsoft company. Emily is requesting for general permission. Figure 6 demonstrates a workflow on the ABAC system for requesting general permission. Once Emily has requested the edit_post permission, the system checks the database record on whether the supervisor (Department Manager in this case) has assigned the task with the requested permission to the employee before.

Situation One:

  1. Department Manager has assigned the task Emily  before she requests permission.
  2. Emily grants permission.

Situation Two:

  1. Department Manager did not assign the task to Emily before she requests permission.
  2. Assigner has the requested permission.
  3. Notification is sent to the Department Manager, and information is recorded for audit.
  4. After Department Manager assigns the task to Emily, Emily requests the permission again.
  5. Emily will then grant permission.

Situation Three

  1. Department Manager did not assign the task to Emily before she requests permission.
  2. Assigner does not have the requested permission.
  3. Permission will be denied, information is recorded.

Figure 6. workflow on the ABAC system for requesting general permission

4.3 Out of Scope Permission Request

In this example, Olivia is an employee who holds a Content Contributor job position at Microsoft company. Olivia is requesting general permission. As we can see in Figure 7, it is a workflow on the ABAC system for requesting general permission. Once Olivia has requested the edit_post permission, the system checks the database record on whether the supervisor (Content Author in this case) has assigned the task with the requested permission to the employee before. Content Author did not assign the task to Olivia before Olivia request permission. The person who assigned Olivia the task does not have the requested permission. Permission will be denied.


Figure 7. Workflow on the ABAC System for requesting an out of scope permission

5. Proposed Implementation


Based on section 4, a WordPress Plug-in Prototype implemented based on general WordPress Application. This prototype for WordPress Plug-in is named as Advanced Access Control. These plug-in helps users to assign permissions, request permissions and block suspicious requests based on user behaviours.

For the purpose of illustration, we provide a series of snapshots of this plug-in. By combining the internal wp_users table from WordPress database with the external employee database, the management chain is integrated into WordPress and used by the plug-in (cf.Figure 8). Supervisors can assign tasks with corresponding permissions to employees (cf. Figure 9) by going to Plug-in submenu that is called “Assign Tasks”. (cf. Figure 10)

 

Figure 8. Data for wp_data table, Olivia (Editor) is supervisor of Emily (Author)

Figure 9. Snapshot of plug-in. After selecting Emily as task receiver, Olivia is able to assign the permission and task to Emily. These information is stored in wp_task table

 

Figure 10. Plug-in Submenu – “Assign Tasks”

After task has been successfully assigned, email notification of the assigned task is sent to Emily. Emily is able to see this task in the submenu called “Request Permission”. (cf.Figure 11a)


Figure 11a. Snapshot of plug-in, Emily’s task

At this point, Emily do not have permission to edit other author’s post (cf.Figure 12b).


Figure 12b. Do not have edit option on Hello World post which written by admin

If the permission request form submitted by Emily passed the following three checks as shown in Figure 13. Permission is granted to Emily for a fix length of hours.

 

Figure 13. Snapshot of the plug-in, (a). no task was assigned to Emily that requires remove_user permission and none of the tasks was assigned by admin, permission request denied. (b). Emily should not request permission for an unreasonable length of time (c). test passed and permission is assigned to Emily for 2 hours.

After Emily has received the permission, she is able to edit admin’s post for 2 hours. If she signs back in after 2 hours, permission is no longer available. (cf.Figure 14).


Figure 14. Emily is able to edit the post by clicking the “Edit” or “Quick Edit” button

6. Overview Of Code


In this Section, an overview of the code for implementation of the plugin is showed to provide a brief explanation of some core functions. There are three files and one new table was created for the plugin: abac.php, assign_permission.php, request_permission.php and a task table. There are three main functions for implementation: assign_task() function, assign Permission() function, and check_permission_expire() function.

In Figure 15, it is a screenshot of the abac.php file, it was used to register the plugin with original WordPress system.

In Figure 16, it is a screenshot of the assign_permission.php file, line 41 to 74 introduces the assign_task() function. The assign_task() is responsible to validate the input information and insert the data into the task table.

In Figure 17, it is a screenshot of the from request_permission.php file, line 112 to 130 introduces the assignPermission() function. The assignPermission() function is called when an user is trying to request for permission.

In addition, a monitoring function is needed in the WordPress default file named function.php. Function.php is the first function file that triggered after login. The main purpose of this function is to remove permission from user after the requested time limit.


Figure 15. Pseudo code of file abac.php


Figure 16. Pseudo code of file assign_permission.php


Figure 17. Pseudo code of file request_permission.php

7. Conclusion


In this paper, a novel extension from RBAC to ABAC model is proposed to take advantages of both models in the WordPress content management system. Our approach preserves the benefits of keeping the original roles for easy immigration from old to a new environment and maintaining the easiness of management. On the other hand, by using attribute-based policies, not only we avoid the role explosion problem, but we also minimize the need for human involvement in real time. This automation addresses the problem of false negative (and/or false positive) decisions that occur for unavailability of human at real-time. Hence, data security in WordPress is increased significantly. The installation of this plug-in is simple. Interested readers may download it from this link (http://www.cse.yorku.ca/~ahchinaei/WP-plug-in). Our future work will be introducing unsupervised learning on understanding third parties’ policies and auto generating additional policies for comprehensive permission constraint.

8. Future Works


There are several directions that can apply for future work. The first one is to extend the proposed model by adapting the employees’ database. In the proposed model, we have made an assumption for the database at the beginning of Section 4, but we did not get into the detail on how to create, maintain and update the database. In the future, we can delve deep into constructing a database to boost the accuracy of the information that is stored, so that the proposed model can be advanced into a higher level of security.

The second direction is to introduce machine learning. In the proposed model, ABAC has resolved the limitation of RBAC, but the problem for managing a large set of attributes of the ABAC model is not solved. In the future, we can use unsupervised learning task, we can predict users’ behaviour using the attributes so that the proposed model can analyse and autogenerate policies for a more comprehensive permission constraint.

The third direction is to integrate other systems that are using RBAC to ABAC model, just like the proposed model. Examples of systems that are using RBAC are the open source PHP-based online e-commerce solution that is called Open Cart; the platform of creating a free website that is called Wix; the integrated stack of cloud application and platform service that is called Oracle. In the future, we can provide solutions to integrate these systems into ABAC model to enhance security.

References


[1]K. K, “WordPress Stats: Your Ultimate List of WordPress Statistics (Data, Studies, Facts – Even the Little-Known),” codeinwp, 2019. [Online]. Available: https://www.codeinwp.com/blog/wordpress-statistics/.

[2]D. Ferraiolo, R. Sandhu, S. L. Gavrila and R. D. Kuhn, “Proposed NIST Standard for Role-Based Access Control,” ACM Transactions on Information and System Security , vol. 4, pp. 224-274, 2001.

[3]Q. M. Rajpoot, C. D. Jensen and R. Krishnan, “Attributes Enhanced Role-Based Access Control Model,” Trust, Privacy and Security in Digital Business, pp. 3-17, 2015.

[4]V. C. Hu, D. Ferraiolo, R. Kuhn, A. R. Friedman, A. J. Lang, M. M. Cogdell, A. Schnitzer, K. Sandlin, R. Miller and K. Scarfone, “Guide to Attribute Based Access Control (ABAC) Definition and Considerations(Draft),” NIST Special Publication 800(2013), p. 162, 2013.

[5]V. C. Hu, R. Kuhn, D. F. Ferraiolo and J. Voas, “Attribute-Based Access Control,” Artech House Information Security and Privacy, vol. 48, no. 2, pp. 85-88, 2015.

[6]X. Jin, R. Krishnan and R. Sandhu, “A Unified Attribute-Based Access Control Model Covering DAC, MAC AND RBAC,” In Data and Applications Security and Privacy XXVI. Springer, pp. 41-55, 2012.

[7]E. Coyne and T. R. Weil, “ABAC and RBAC: Scalable, Flexible, and Auditable Acess Management,” IT Professional, vol. 15, no. 3, pp. 14-16, 2013.

[8]E. Yuan and J. Tong, “Attributed Based Access Control (ABAC) for Web Services,” In: International Conference on Web Services, IEEE, 2005.

[9]B. Gunjan, A. Vijayalakshmi, V. Jaideep and S. Shamik, “Enabling the Deployment of ABAC Policies in RBAC Systems,” Data Appl Secur Priv XXXII(2018), pp. 51-68, 2018.

[10]“Market Share Statistics (2011-2019) Kinsta,” Kinsta, 2019. [Online]. Available: https://kinsta.com/wordpress-market-share/.

[11]D. Servos and S. L. Osborn, “Current Research and Open Problems in Attribute-Based Access Control,” Forthcoming article in ACM Computing Survey (CSUR), vol. 49, no. 4, p. Article No. 65, 2017.

[12]R. D. Kuhn, E. J. Coyne and T. R. Weil, “Adding Attributes to Role-Based Access Control,” IEEE Computer, vol. 43, no. 6, pp. 79-81, 2010.

[13]A. Kern and C. Walhorn, “Rule Support for Role-Based Access Control,” 10th ACM Symposium on Access Control Models and Technologies, 2005.

[14]M. A. Al-Kahtani and R. Sandhu, “A model for attribute-based user-role assignment,” 18th Annual Computer Security Applications Conference, 2002. Proceedings., 2002.

[15]X. Jin, R. Sandhu and R. Krishnan, “RABAC: Role-Centric Attribute-Based Access Control,” In Proceedings of the 6th International Conference on Mathematical Methods, Models and Architectures for Computer Network Security. Springer, pp. 84-96, 2012.

[16]J. Huang, D. M. Nicol, J. H. Huh and R. Bobba, “A Framework Integrating Attribute-Based Policies into Role-Based Access Control,” Proceedings of the 17th ACM symposium on Access Control Models and Technologies, pp. 187-196, 2012.

[17]M. Fernandez and B. M. Thuraisingham, “A Category-Based Model for ABAC,” 18 Proceedings of the Third ACM Workshop on Attribute-Based Access Control, vol. 21, no. 3, pp. 32-34, 2018.

[18]C. Bertolissi, M. Fernandez and S. Barker, “Dynamic event-based access control as term rewriting,” Proceedings of the 21st annual IFIP WG 11.3 working conference on Data and applications security, pp. 195-210, 2007.

[19]“Roles and Capabilities << WordPress Codex,” WordPress.ORG, 2019. [Online]. Available: https://codex.wordpress.org/Roles_and_Capabilities.

[20]“Careers at Microsoft | Microsoft jobs,” Microsoft, 2019. [Online]. Available: https://careers.microsoft.com/us/en.

[21]“Microsoft | Departments,” Research Gate, 2019. [Online]. Available: https://www.researchgate.net/institution/Microsoft/departments.

[22]“Microsoft Jobs | Linkedin,” Linkedin, 2019. [Online]. Available: https://www.linkedin.com/company/microsoft/jobs/.

[23]“BlackBerry Ltd (BB.TO) People,” Reuters, 2019. [Online]. Available: https://www.reuters.com/finance/stocks/company-officers/BB.TO.

[24]“BlackBerry Jobs – BlackBerry Careers,” BlackBerry, 2019. [Online]. Available: https://ca.blackberry.com/company/careers.

[25]“Bata Salaries,” Glassdoor, 2019. [Online]. Available: https://www.glassdoor.ca/Salary/Bata-Salaries-E16097.htm.

[26]B. Fisher, N. Brickman, S. Jha, S. Weeks, T. Kolovos and P. Burden, “Attribute Based Access Control,” In: NIST Special Publication 1800-3, 2017.

Leave a comment

Information

This entry was posted on June 11, 2019 by .