International Journal of Computer Networks & Communications (IJCNC)

AIRCC PUBLISHING CORPORATION

IJCNC-07

Low Cost Design and Implementation for HAS Using Multifunctional Wi-Fi

Mohammad Al Rawajbeh

Al Zaytoonah University of Jordan, Faculty of Science and Information Technology, Jordan.

Abstract


Smart home technology nowadays became more popular and wide spread world around. The communication network’s appropriate coverage, flexibility and low cost made the Wi-Fi technology one of the strongest choices in this field. The main purpose of this paper is to propose a simple, flexible and low cost design of controlling home appliances and connecting other hardware using Wi-Fi network. The ability of exploiting this design and implementation in different environment and possibility of integration with other modern technology are considered the main benefit of the proposed design. The proposed system provides connecting and controlling all available devices inside home using many sensors and actuators. The monitoring process achieved by appropriate installed software on regular user computer or handheld device.

Keywords


Wi-Fi, Smart Home, Wireless Sensor Networks, WLAN, Home Monitoring, HAS.

1.Introduction


The wireless communication technology and their standards have been widely used nowadays. They bringing a fundamental changes to data networking, telecommunication, and is making integrated networks a reality. There are a lot of standards and protocols for these technologies such as wireless personal area network(WPAN), satellite communications, wireless local area networks(WLAN), wireless wide area networks(WWAN). The variation of communication protocols and their applications made these standard work as catalyst to change our life. [1].

The wide use and popularity of (WPAN) are achieved due to possibility of interconnecting devices within a relatively small area, reachable by person. For example infrared, ZigBee, and Bluetooth providing WPAN for interconnection devices to each other and support its applications.

Last decades, WPAN became the fundamental technology that made a revolution in home automation concepts. Where this concept involves the control and automation of the different home  functions such as lighting, heating, ventilation, security etc. [2].

Modern homes automation systems consists of sensors and devices connected to the central device.  The central device is used to control the other devices and appliance in home using a proper software with user interface. Different standards of WPAN such as ZigBee, Bluetooth and sensors devices are considered for sensor network application for the cost and efficient use of energy. In this domain, Wi-Fi can play a significant role offering an integration of IP-network with existing home network infrastructure. The wide use Wi-Fi network in home automation offers several advantages such as more efficient mobility, cost saving and wide deployment of such systems in different environment as building, factories, and hospitals and educational environments. The home automation market is in 2015 predicted to have a market value over 10 billion US$ by the year 2020.

1.2 Literal Survey

Several researches and projects have been proposed and implemented with different approaches to realizing home automation, since the home automation became an attractive field for various technologies. Consequently, the management systems for such places are concentrating on control and optimizing the services in these homes and facilitating living with more comfort, security, low power consumption, and saving money and efforts [3,4]. Furthermore, smart homes are developed to integrate new technologies and designs in order to bring a sense of well-being and high quality of life to its users [5, 6].

The various environments automation and control systems based on wireless technology are used more and more frequently now days. They provide more comfort when employed when wires cannot be used. Zigbee is one of the most popular standards that used in Wireless Sensor Networks for building home automation systems due to low power consumption and low cost, furthermore, the support of various network configuration [7, 8, and 9]. The different standards from manufacturers and their focus on their own proprietary networking protocols produced a new challenges with interoperability.[9]. In several projects, for remotely control X-10 compliance transmitter and receivers through the powerline that already exist At home, the X-10 is used in [10]. This technology is mainly used for application such as lighting, security sensor networks du to limitations in low speed and data rate. In [11]. The survey conducted that many types of networks can use different kinds of technologies  with more complex applications, which can gain a high speed data rate. But the more complex infrastructure and applications means more cost for setup and maintenance in such networks as depicted in fig 1.

1

Figure 1. HAS rate-cost [11]

Another key element that occupied a significant area in home automation environment is the sensor networks. Sensor networks are typically consists of high number of sensing nodes, communicating in a wireless multi-hop fashion. A. Special nodes (sinks) are usually employed to gather results. Wireless sensor networks (WSNs) may provide various useful data from different kinds of areas. Such networks may use for military, health care, home automation, and surveillance purposes. Wireless Sensor Technologies are entering. Recently, offers many opportunities for research and development. Consequently, it decease the costs of ownership, increasing the technology of smaller sensing devices and achieving high level in radio frequency technology and digital circuits [12].But this type of networks is faced several challenges related to the short range, security reliability and resources issues [13].

Now days, the wireless technologies is reached their glamour since they are used in different aspect of our life, everywhere and anytime. The declining of resources and the progress in technological advances combination will be the main drivers for maintaining smart homes [14]. Increasing the number last decade of users who use the Wireless Local Area Network (WLAN), wide spread use of Wi Fi technology and the popularity of internet gateways at homes will make these technologies a strong candidate in home automation domain [15]. Wireless fidelity (Wi-Fi) includes IEEE 802.11a/b/g standards for wireless local area networks (WLAN). Wi-Fi allows the users to use the Internet at broadband speeds when connected to an access point (AP) or in ad-hoc mode. The IEEE 802.11 architecture involves different components that interact with each other in order to provide a wireless LAN that supports station mobility transparently to upper layers [16, 17].

In [18]. The author reviewed and analyzed a wide range of network technologies that are mostly used in home automation systems, and conducted that “To construct a smart home, the infrastructure, composed of these technologies, needs to integrated”, but the existence of many standards in the market disturb the growth and evolution in this domain. In [19]author proposed a design and implementation of new controlling and monitoring system that used Wi-Fi technology as a network infrastructure topology to connect its parts. Design provides an appropriate interface to the sensors and actuators of the desired environment and provides scalability and flexibility that can manage many hardware interfaces as long as it exists on the range of the Wi-Fi network coverage

1.3. Problem Statement

The deployment and efficient use of home automation systems encounter a several problems. These problems related to different aspects of system design and implementation. At first coming the problem of ownership cost. Deployment and wide use of such system have to be inexpensive especially from the side of communication network. On the other side, the nature of home environment and the deployment of appliances require high scalability due to the dynamic topology of existing network and the needs for expanding the nodes and spreading them in home environment.

The wide spread use of cellular technology and the smart hand held phones which didn’t require a wire are changed the base requirements of home automation system. The majority of smart phone users are seeking to be able to monitor and interact with their systems from anywhere and whenever.

2.Methodology


The heterogeneity of different home technologies as mentioned in previous section is considered as the main problem of developing a compatible, scalable and flexible home automation system. So, the proposed methodology is based on using a wide rage used and compatible communication technologies.

The proposed methodology is aim to achieve a system that perform a several functions and services that provide homes with needed facilities, and the user’s demands can be achieved.

The main functions that the proposed system is intended to achieve are:

  • Home Security and monitoring
  • Power consumption
  • Distance control
  • Increasing home comfort.

Regarding to the mentioned functions that the system have to obtained, the system must be able to control the following devices:

  • Door and windows lock
  • Light status
  • Camera
  • Buzzer
  • Ventilation and cooling systems

The proposed methodology of multi functional Wi-Fi based system is consists of two main module, hardware module and application module. These modules will cooperate with each other to perform the needed tasks since the proposed system consists of operation tasks and control tasks. These tasks have to basic for simplicity and ease of implementation.
The presented system architecture as depicted in fig 2, shows that the core hardware components of this system is the micro controller (PIC MCU). The micro controller performs all the functions that are related to the control of home environment through the dispersed different functional sensors in home. The wireless fidelity is being achieved through the Wi-Fi module. The computer interface is being performed using VB.net language. In addition to that, an amount of sensors are being used to be controlled and logged to the PC via the Wi-Fi module.

2

Figure 2: Proposed System Architecture

The main hardware requirements used to design the system are the microcontroller that provides the control and perform the processing task for the whole system, force sensor, smoke detector, temperature sensor, dedicated Wi-Fi module, camera, GSM, Keypad and LCD, PC, and network router.

Once the system on the personal computer turned on and the power turned on for the microcontroller, the microcontroller starts collecting information and logging from the connected sensors in the system environments and updates the measurements to the personal computer systems that are logging the measurements.

The system on the PC ask for the value each specific time period chosen based on the application and how the importance of the changes in the input value over the time, the microcontroller sends the value over the RS232 port to the Wi-Fly module which send it to the connected router, now the router send the data for the PC system which on or / off the alarm based on the critical constant value selected to the application.

2.1 Hardware Module

The core component in hardware module is the microcontroller (PIC MCU). This component is responsible for all processing tasks and control in the system. Arduino Mega 2560 microcontroller has 54 digital input/output pins (of which 15 can be used as PWM outputs), 16 analogy inputs, 4 UARTs (hardware serial ports), a 16 MHz crystal oscillator, a USB connection, a power jack, an ICSP header, and a reset button.

Furthermore, Arduino can be connected to a computer with USP cable or powered by AC-to-DC adapter or battery to

The wireless fidelity can be achieved by using the Wi-Fi module. In proposed system, ESP8266 module is choosed for low cost and power consumption. ESP8266 Wi Fi Module is a self-contained SOC with integrated TCP/IP protocol stack that can give any microcontroller access to your Wi Fi network.

ESP8266 Pinouts are:Vcc -power supply 3.3 v, Gnd – Ground, RST- reset, CH-PD-Chip power Down- Connected to 3.3V, Rx-Receive, Tx – Transmit, GPIO 0- Normal mode for HIGH Programming Mode for LOW, GPIO 2 General purpose 2. The ESP8266 is presented in Fig 3.

3

Figure 3: Wi-Fi Module Based on ESP8266.

The main characteristics of ESP8266 module that made it the preferred choice are:

  • The ability of sending it ATcommands from a computer via an USB to serial adapter. This is mostly useful for testing and setup.
  • Interfacing with an Arduino or any other microcontroller and using this board as a peripheral.
  • Programming the module directly and use its GPIO pins to talk to your sensors, eliminating the need for a second controller. [14, 15].

However, using such type of Wi Fi model required taking in consideration the power problem which faces the interconnection with Mega 2560, since Arduino Mega2560 work in 5vwhile ESP8266 Wi Fi Module works in 3.3V. To solve such problem, a voltage divider circuit to provide Wi Fi Module with needed voltage from Arduino.

To achieve all needed data and performing services in smart home, a several types of sensors are used.  A temperature  sensor, light sensors, detect sensors and IR sensor.

2.1.1 Others Required  Hardware

For other functions, such as security and monitoring purposes, we can equipped the system with Web camera to monitor the moved objects through the home environment, buzzer for emergency situations, servomotor to open and close windows and doors automatically. The temperature sensors will connected to sense the variation of temperature and therefor switching the FAN or AC on and off depending on the home environment temperature. GSM (Global System for Mobile communication) allows an Arduino board to the internet, for sending and receiving SMS, and making voice calls using the GSM library. GSM is an international standard and considered as a second generation for mobile communication. A SIM card from communication service provider is needed too. In this project, the main purpose of GSM is to send and receive messages only. Keypad and LCD can be used for entering predetermined code and displaying the status of entrance operations, these equipment is used for security purposes. The system hardware components design is depicted in Fig 4.

4

Figure.4: The Interconnected Hardware Components of Proposed System

2.2 The Software Module.

The software for proposed system is consist of two parts: the microcontroller software and the application software which will reside on the PC or server to collect and display the data from hardware devices, camera and sensors.

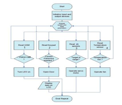
The micro controller software is coordinated by a 32-bit ESP8266 system-on-chip running a firmware written in C++ programming language. The main function of microcontroller software is collection the data from sensors and applying the appropriate action for the actuators. The flow chart in Fig 5 shows the program installed on the Arduino and how it works.

2.2.1 Application Software

The server application software package for the proposed home automation system, is the VB.net running on windows OS. The server application software can be accessed from internal network or from internet if the server has real IP on the internet. The server application software is responsible of setup, configuration, maintain the whole home automation system. The server uses a database in order to keep log of home automation system components for future monitoring.

3.Implementation And Testing


The communication process, sending or receiving accomplished by the Wi-Fi technology using the router and the Wi-Fly module and the PC, this provide flexibility and mobility for the control and monitor the environment which used the multi functions Wi-Fi based presented system.

The PC system communicates with the Wi-Fi CAM throw the router. Both are using route to send and receive the streaming video an images to control and monitor the objects selected. The system develops a sequential transmitting of the logged data from sensors and camera to the network router continuously through the Wi-Fi module. Through the dedicated Wi-Fi, the system is supplied by the internet and the data is being logged and transmitted through the same Wi-Fi too. In addition to that, the camera system is connected though the same Wi-Fi system achieving different various functions though the same wireless connection system.

In addition to existing of Wi Fi CAM, the security is achieved by the keypad and LCD on home entrance where a password is required to open main door by actuator/servomotor. Furthermore, the outside door may open through GSM message which the owner may send from mobile device and perform a distance control to home entrance or receiving warning message in case of three failed tries to logging legally through the keypad.
The existence of light sensors usefulness is appeared in switching the light in home and around ON/OFF depending on time, environment case and warning events alarms. The controlled use of light for sure is contributing to minimize the consumption of light and limiting use only for needed cases.

Temperature sensors are controlled through the microcontroller by implementing the needed signal for switching the AC or fan ON/OFF regarding to in advanced stored value. This process need continuously measurement and provide PC system with last measurement each time period. The real picture of the proposed system hardware is presented in Fig 6.

5

Figure 5: Flow Chart of Arduino Software

6

Figure 6: The Real Picture of Proposed System Hardware

The accuracy of system handling multi-functional tasks should be very accurate and the system handling precision is the criteria of the system performance along the different working conditions and measurements types. The sensors and camera system control, in addition to the measurement is the task of the dedicated presented system, which should be performed in high precision and reliability.

The achieved high connectivity and flexibilty for sure regading to the characteristics of Wi Fi against other technologies. It know that the Wi Fi  technology is operating with high data rate, theoritically 54 Mbps, practically 11Mbps. It is a high data rate comparing with home automation systems that using other technologies such as Bluetooth which has a low data rate, about 1Mbps or ZigBee where  its data rate around 250 Kbps. Furthermore the Wi Fi is wide area coverage comparing with other technologies, it can reach 600 ft.  Some home systems offered more than one technology in one systems such as Bluetooth and ZigBee or with Wi Fi technology. In such cases the system will suffer from the coexistence problem and interferences which effect the connectivity and reliability of system, since most of these technologies operate on the same frequency range. For example, the coexistence of Wi Fi with ZigBee will effect the throughput of ZigBee for 10% as minimum

7

Figure 7: Results of connectivity duty cycle at different conditions

8

Figure 8: The Main Design Screen of Presented System

4.Conclusion


The proposed system has been experimentally proved to work correctly by connecting and testing the system in different environments, which will give a flexibility and elasticity for the system.  That make the system fit for different environments for control and monitor based in the great Wi-Fi technology. Wi-Fi is ubiquitous in these market segments, and as the backbone to the internet, it is the easiest and cleanest choice for controlling the home.

The proposed system achieved the target to control, monitor, security, and cost effective design, the proposed design provide better form for scalability and flexibility comparing with other designs. In addition, using such system, several benefits are achieved like, reduction of installation cost, since a single Wi Fi system can accomplish many functions with minimal hardware setup. In addition, the presented system is easy deployment, installation, and coverage. Wireless nodes can be mounted almost anywhere. Wireless technology such as Wi Fi can help to enlarge the coverage area, deployment, and reconfiguration. Since most home is equipped with Wi Fi , the optimal way for consumers to add functionality to the home is to add Wi-Fi endpoints. Whether sensors , security systems, or locks, they all can be connected via Wi-Fi.

Flexibility, installation, and maintenance are considered the main requirements for developing home automation systems, since most of different types of existing systems are suffering from the diversity of standards and the problems related to coexistence of different types of technology which complicate the configuration and the deployment of such systems. Such problems appear when using ZigBee with Bluetooth, or ZigBee with Wi-Fi in the same system.

5.Acknowledgment


Author thanks Al Zaytoonah University of Jordan, for supporting this research.

Future work


For connecting more devices and achieving an advance services, cloud technology is proposed to be the target for the future work to migrate the proposed system with this technology

References


[1]       Vijay, K. G (2007) Wireless communications and networking, San Francisco, CA 9411, Morgan Kaufmann Publishers is an imprint of Elsevier.

[2]       https://en.wikipedia.org/wiki/Home_automation

[3]       Lodha R, Gupta S, Harshil Jain H,Narula.H (2015) Bluetooth Smart based Attendance Management System. Procedia Computer Science 45 ( 2015 ), International Conference on Advanced Computing Technologies and Applications (ICACTA-2015), 524 – 527

[4]       Gayathri N, ,Vineeth V.V, Radhika N (2015) A Novel Approach In Demand Side Management For Smart Home. Procedia Technology 21 (2015), SMART GRID Technologies, August 6-8, pp 526 – 532

[5]       Buys, L, Barnett, K R, Miller E. & Bailey, C. (2005), Smart housing and social sustainability: learning from the residents of Queensland’s Research House. Australian Journal of Emerging Technologies and Society, 3(1), 43-57.

[6]       Demiris,G,& Hensel,  B. (2009),Smart homes for patients at the end of life J. Housing Elderly 23 (1–2),106–115.  http://dx.doi.org/10.1080/02763890802665049.

[7]       Graham C.(2009), Conformity, Engineer’s Reference Guide; 14:178-181.

[8]       Zigbee Alliance: Zigbee Vision for the Home, (2006): Zigbee Wireless Home Automation. Zigbee Whitepaper

[9]       Zigbee Alliance: Zigbee Enables Smart Buildings of the Future Today,(2007). Zigbee Whitepaper

[10]     Valtchev,D,& Frankov,I., (2002), Service gateway architecture for a smart home, IEEE Communications Magazine. 40(4) 126–132. http://dx.doi.org/10.1109/35.995862

[11]     Toschi G M, Campos L P, Cugnasca C E.(2017), Home automation networks: A survey. Computer Standards & Interfaces 50 (2017) 42–54

[12]     Zhu J, (2010), Development of an Application-Oriented Wireless Communication Networks Course for Engineering technology program, The Technology Interface Journal, 10(3), https://www.researchgate.net/publication/228803225_Development_of_an_Application-Oriented_Wireless_Communication_Networks_Course_for_Engineering_Technology_Program

[13]     Alamri, A., Ansari, W.S., Hassan, M.M., Hossain, M.S., Alelaiwi, A.,& Hossain, M.A,(2013), A survey on sensor-Cloud: Architecture, applications, and approaches, Int. J. Distributed  Sensor Networks (l )1-18.

[14]     Andrew, C, A & NSW, I. (2012) SMART HOME: Possibilities for independent living “(part 1/2) Independent living, 28(3), 16-18.

[15]     Tozlu,S,  Senel, M,  Mao,W. & Keshavarzian, A (2012)  Wi-Fi Enabled Sensors for Internet of Things: A Practical Approach”, IEEE Communications magazine, June, 134-143.

[16]     James F. Kurose & Keith W. Ross (2005).A Top-down Approach Featuring the Internet. Addison Wesley; 3rd edition.

[17]     Porcino, D, & Hirt, H. (2003) Ultra-wideband radio technology: Potential and challenges ahead, Communication         Magazine, IEEE, .41(7), 66-74.

[18]     Toschi, G.M, Campos, L.B, & Cugnasca, C.E 2017) Home automation networks: A survey. Computer Standards & Interfaces 50 .42–54.

[19]     Al Rawajbeh, M. & Haboush, A (2015) Advanced Object Monitoring Using Wireless Sensors Network”. Procedia Computer Science (65) International Conference on Communication, Management and Information Technology (ICCMIT) Czech-Prague, April 20-22 2015.pp17 – 24.

Author

Dr. Mohammad Al Rawajbeh is an associate professor at the Computer Network Department, Faculty of Science and Information Technology, AL Zaytoonah University of Jordan. Received the High Diploma Degree in Computer Technology from Yarmouk University, Jordan in 1991. Received B.SC and Master Degree in computers and networks From Kharkov National Polytechnic University, Ukraine from 1992-1996. Obtained his Ph.D. degree in Computer Network Management from Kharkov National University of Radio-Electronic, Ukraine. His research interests are in the fields of network management, performance evaluation, and internet technology. He has more than 18 published articles in International Journals and Conferences.