ENERGY AWARE ROUTING METRIC FOR EFFICIENT DATA TRANSMISSION IN LOW-POWER AND LOSSY NETWORKS
Sabrina Mokrani1, Tassadit Sadoun1, Ahmed Lallal1, Malika Belkadi1, Jaime Lloret2, Rachida Aoudjit1, 1Mouloud Mammeri University of Tizi-Ouzou, Algeria, 2Universitat Politecnica de Valencia, Spain
ABSTRACT
Routing is an important element of network communication that enables data transmission between network devices. This process depends on a routing protocol, which assesses and selects the best route for data communication from source to destination using routing metrics. Consequently, the network’s performance is directly impacted by the routing metric selection. Therefore, the choice of a routing metric directly influences the performance of the network. For example, an inadequate routing metric can increase data packet loss, latency, and energy consumption. In this study, we recognise the importance of routing metrics. For instance, the Expected Transmission Count (ETX) is a good measure of link quality. It estimates the transmission count required for successful communication. However, even though ETX is effective in terms of link reliability measurement, it fails to consider the consumed energy during communication. Yet, every data transmission consumes energy because a path with high reliability can still consume a lot of energy due to its length. For this reason, we propose Energy Aware_ ETX (EA_ETX), an enhanced form of ETX, which considers both link quality and energy consumption during communication. We integrate this proposed routing metric in the Routing Protocol for Low-Power and Lossy Networks (RPL) and propose an objective function, which is labelled OF_EA_ETX. We conducted simulations in Contiki Cooja and compared the results of OF_EA_ETX with the predefined objective functions of RPL (MRHOF and OF0). The results demonstrate that our approach outperforms OF0 and MRHOF, respectively, by reducing energy consumption by 11.29% to 28.48%, minimising end-to-end delay by 2.08% to 21.58%, and improving packet delivery ratio by 16.67% to 36.13%.
KEYWORDS
Reliability. Energy efficiency. Routing Protocol. Routing metrics. Expected Transmission Count. Internet of Things.
1. INTRODUCTION
Throughout the evolution of Internet of Things (IoT) networks, routing data efficiently has remained an issue. The growth in the number of wireless devices, which is projected to exceed 50 billion devices by the end of 2030 [1], continues to make this challenge relevant in current IoT deployments and applications. In this case, ensuring that data transmission is effective in such networks depends mainly on the use of reliable routing protocols. This aspect is critically important in Low-Power and Lossy Networks (LLNs) [2], a basic networking environment for most IoT deployments, which is characterized by devices with limited resources, especially when it comes to processing power, memory, and energy. Beyond these hardware limitations, LLNs also face communication issues such as short transmission range and low bandwidth. These network conditions can lead to high latency, packet loss, and, most importantly, more energy use. Therefore, routing protocols must prioritize both energy efficiency and reliability.
One of the routing protocols that was proposed to respond to the requirements of LLNs is the Routing Protocol for Low-Power and Lossy Networks (RPL) [3]. This protocol was first introduced by the Internet Engineering Task Force (IETF) and is now a standard for IoT applications. RPL structures the network using a Destination-Oriented Directed Acyclic Graph (DODAG) topology, which allows the data to flow either upward or downward between the nodes and the root (sink) because it handles bidirectional traffic patterns. To establish and sustain the DODAG, RPL uses ICMPv6 control messages, which are DIO (DODAG Information Object), DIS (DODAG Information Solicitation), DAO (Destination Advertisement Object) and DAO-ACK (DAO-Acknowledgement) messages. The DIO messages hold the information of the DODAG to help nodes join the network. The DIS messages are delivered by nodes to request DIOs. The DAO messages are for downward routing, and the DAO-ACK messages acknowledge DAO receipt. RPL relies on an objective Function (OF) for the formation of the DODAG by guiding the process of parent selection. This OF can be defined as a structured framework of predefined rules and algorithms that manage the functioning of RPL. First, it determines which routing metrics or constraints will be considered to evaluate paths (routes) and ensure that the routing decisions meet the network’s needs and performance goals. For each node, the Rank value is computed based on the chosen routing metric; this value measures the node’s proximity to the root. Through the parent selection process, a node can select a parent that has a smaller Rank value than its own. The IETF defined two standard objective functions that can be customized, which are OF0 (Objective Function Zero) [4] and MRHOF (Minimum Rank with Hysteresis Objective Function) [5].
The flexibility of the predefined OFs ensures that RPL can be adapted to various applications. Indeed, RPL was used in many deployments [6-11], including smart grid, healthcare, agricultural, industrial, and healthcare applications. Within the Agricultural IoT networks (AIoT), ensuring a prolonged network lifetime is challenging. Therefore, to avoid the early depletion of the energy of nodes in AIoT, an enhanced RPL labeled Energy-aware Grid-based Data Aggregation Scheme (EGDAS-RPL) was introduced [6]. The protocol divided the network into grids of the same size, where a Grid Head (GH) node is selected within each grid based on a probabilistic approach. Similarly, a solution designed for incorporating IoT systems in agriculture was proposed [7]. In order to monitor and manage agricultural farms effectively, the proposed framework used different sensor measurements, communication technologies, and decision-making mechanisms. This study relied on RPL and proved the advantages of using RPL in both static and mobile network scenarios. To improve network reliability and energy efficiency, an Adaptive Objective Function (AOF) was developed [8] and applied in a smart agriculture case study. It adapted the objective function of RPL to respond to changing network conditions and application needs. In Industrial IoT (IIoT) scenarios aligned with Industry 4.0 demands, a study was conducted on the joining time behavior of TSCH (Time Slotted Channel Hopping) and RPL [9]. Therefore, an analytical approach was proposed to model and characterize the synchronization and the joining procedures for network deployment optimization. The model can analyze how new nodes synchronize through listening and then join the RPL topology via control message exchanges. In smart grid environments, where quick and reliable communication is essential, a Fast Routing Recovery mechanism (FRR) was proposed [10] to reduce the convergence time of RPL. The approach focused on speeding up the process of establishing paths and quickly restoring connectivity after failures. For healthcare applications, a reliable mobility management framework called RM-RPL was introduced [11], which improves the performance of RPL in mobile scenarios by adding a loop prevention mechanism.
Beyond the applications of RPL in various scenarios, numerous studies [6][13–17] have focused on improving the performance of RPL for different goals, such as improving reliability, energy efficiency, network stability, etc. In these enhanced versions of RPL, the Expected Transmission Count (ETX) [12], which estimates link reliability by measuring the transmission count needed for successful communication, is the frequently used routing metric. For example, in EGDASRPL [6], ETX is used to determine the best GH parent node within each grid. In [13], Adaptive Control of Transmission Power in RPL (ACTOR) was introduced, a mechanism designed to optimize energy consumption by dynamically adjusting the transmission power of nodes. ETX was employed to evaluate link quality and guide the adjustment of transmission power. In [14], a supervised machine learning-based approach was proposed. Their machine learning model enabled better routing decisions, which dynamically adjusted ETX values based on current network conditions and past transmission behavior. In [15], an intelligent learning automatabased objective function was developed. The system employed learning automata to iteratively adjust ETX values in order to adapt to the network conditions.In [16], a stable path selection algorithm was introduced to enhance network lifetime by reducing preferred parent changes, control overhead, and energy consumption. In [17], a Multi-Constraints Adaptive Link Quality Index (MALQI)-based mobile RPL protocol was proposed. The approach used ETX together with adaptive Received Signal Strength Indicator (RSSI) in the objective function to improve best parent selection and support reliable communication in mobile LLN scenarios.These previous studies underlined the ongoing use of the ETX routing metric, which urged us to analyze its efficiency and limitations, as well as to study the importance of routing metrics and their impact. In LLNS, when evaluating and selecting the optimal paths for data routing, it is important to choose the appropriate routing metric, as it impacts network reliability, latency, and energy efficiency. Therefore, an inadequate routing metric can lead to suboptimal paths and ultimately result in increased energy consumption, data packet loss, and network instability. While ETX can be a strong indicator of link quality and effective for measuring reliability, it does not account for the energy consumed during communication. Every data transmission consumes energy; a path with high reliability can still consume a lot of energy because of its length. This limitation in ETX highlights the need for a routing metric capable of ensuring both reliable communication and optimized energy consumption. For this reason, we propose the Energy Aware_ETX (EA_ETX) routing metric, an improvement of ETX, which takes into account both energy consumption and link quality during communication. We integrated this proposed routing metric in RPL, where we propose a new objective function labeled OF_EA_ETX with a new Rank calculation and a modified parent selection process using this proposed routing metric. We conducted simulations in Contiki Cooja and compared the results of OF_EA_ETX with the predefined objective functions of RPL (MRHOF and OF0), focusing on Packet Delivery Ratio (PDR), energy consumption, and end-to-end delay.
The organization of this paper is as follows. Section 2 examines recent enhancements to the ETX routing metric. Section 3 outlines our proposed solution in detail. Section 4 describes the integration of this approach within the RPL protocol. Section 5 evaluates its performance through simulations. Finally, Section 6 summarizes our conclusions and suggests future directions for research.
2. RELATED WORK
Routing metrics are important in identifying the optimal paths for data routing in wireless networks. The strength of this path depends mostly on the efficiency of the link routing metric. Selecting an optimal path requires careful consideration of various link characteristics that influence the performance of the network. The routing metric gets more accurate the more characteristics are taken into account. Among these characteristics, link quality stands out as one of the most important attributes to be analyzed. The most popular link routing metric used throughout the years is the minimum hop count. It prioritizes paths with the fewest hops. However, it neglects other characteristics of the path like the loss ratio, which can cause a lot of retransmissions within the network. To address this, De Couto et al. [12] proposed the ETX routing metric that measures the number of retransmissions needed for successful communication. ETX can be a good indicator of link quality, but it also comes with a lot of shortcomings that researchers are still trying to overcome.
Draves et al. [18] were among the first to improve ETX by offering the Expected Transmission Time (ETT), which takes into account the bandwidth and the loss rate. The authors addressed the problems encountered with conventional routing metrics like hop count and ETX in multi-radio, multi-hop wireless mesh networks. They claimed that ETX does not take into consideration link bandwidth or intra-flow interference, which can influence the performance of the network with multiple radios and channels. They first introduced ETT. However, even though ETT performs better than ETX, it still doesn’t consider the diversity of the channels. To overcome this, they proposed Weighted Cumulative ETT (WCETT), which adds a penalty for using the same channel multiple times. This approach improved throughput and load distribution. Nonetheless, WCETT favors longer paths with lower interference, which will potentially increase energy consumption. Following up on that, Koksal and Balakrishnan [19] focused on the challenge of routing in wireless mesh networks with highly variable link qualities. They pointed out that ETX does not effectively capture the variations that occur in wireless links. To address this, they introduced modified ETX (mETX) and Effective Number of Transmissions (ENT). These two suggested routing metrics consider the probe size and incorporate both the average link quality values and the standard deviation, allowing them to better reflect physical layer variations. mETX improved ETX by adding how often bits get corrupted during transmissions. ENT built on mETX but also added a limit on how many times a packet can be retransmitted. The results demonstrated that these routing metrics improved end-to-end and PDR. However, both metrics require detailed bitlevel information, which increases the complexity of implementation, leading to higher processing and energy costs.
ETX does not consider link interference, so Ashraf et al. [20] introduced the Expected Link Performance (ELP) to address that. ELP employs link traffic and information about link quality to estimate link performance in a mesh network, which results in selecting paths that are not just reliable but also less congested. Their simulation results showed improvements in throughput and reduced delays compared to ETX. However, this routing metric was only tested in single-radio environments, which limits its applicability in modern multi-radio mesh networks. In the same network scenario, power ETX was proposed by Malnar et al. [21] to adapt to dynamic link changes by incorporating the received signal power as a parameter. The evaluation results showed good throughput and reduced end-to-end delay compared to ETX. Boushaba et al. [22] introduced Source-Based Routing (SBR) aimed at improving path selection in wireless mesh networks. Unlike traditional distributed routing methods, where each node makes local decisions, this approach gives the decision to the source node, allowing it to establish complete paths based on global network knowledge. SBR used intraflow and interflow interferences along with gateway loads to enhance the overall performance of the network. This approach showed superior performance in end-to-end delay, throughput, and loss ratio compared to ETX. However, because the source node is responsible for computing and storing multiple paths, this can lead to increased processing and memory usage at the source.
Bindel et al. [23] introduced F-ETX, which offers a new approach that measures link quality through the use of four-link state estimators. This method demonstrated better accuracy and reliability in estimating link quality compared to ETX. However, while F-ETX showed encouraging results in terms of responsiveness and accuracy, it has not yet been validated through simulation in a routing protocol. Tall et al. [24] designed worst-case ETX (W-ETX) for data collection, which chooses high-quality links to efficiently transfer data and can handle queue overflow more effectively. This routing metric outperformed ETX in terms of the number of transmission efforts and PDR. However, this approach is only tested in convergecast scenarios. Sanmartin et al. [25] introduced SIGMA-ETX, which combines the hop count routing metric with ETX. This approach calculates the optimal path by considering the variability of the ETX values among nodes. This approach adds information about link quality variation and stability over time, which helps avoid unstable paths and reduces packet loss caused by sudden link degradation. The evaluation of SIGMA-ETX revealed its efficiency over ETX in terms of PDR, end-to-end delay, and energy consumption. However, this approach still struggles with long hop issues, and in some cases, it shows an increase in energy consumption.
To overcome overhead issues in ad hoc networks, Jevtic and Malnar [26] proposed three routing metrics with the goal of minimizing overhead. L-ETX reduces probe size by removing extra fields, maintaining ETX reliability with lower control overhead. LR-ETX further lightens L-ETX by only using reverse probe information, avoiding the need to calculate forward probabilities. PLR-ETX adds RSSI to LR-ETX for quicker adjustment to changes in link quality. When compared to ETX and hop count, the evaluation results showed significant improvements in terms of throughput, end-to-end delay, and PDR. However, further tuning of parameters is still required, especially in terms of energy. Boukerche et al. [27] introduced E3TX, which incorporates two parameters, battery voltage and RSSI. Simulation results demonstrated that E3TX improved network lifetime and maintained reliable data delivery. Nevertheless, it does not consider the distance between nodes.
Upon thorough analysis of these previous studies that are summarized in Table 1, it became evident that researchers are still very interested in addressing the shortcomings of ETX while proposing improvements. Despite the efforts made by authors to refine ETX, they have mostly focused on throughput, bandwidth, interference, and end-to-end delay, overlooking the aspect of energy consumption. This neglect can carry considerable consequences in LLNs, potentially risking the energy efficiency of the network. Also, it is important to note that the energy consumed during data communication is essential to consider while selecting a path for transferring data. Indeed, the distance between nodes, the data transfer rate, the amount of data transmitted, and the signal strength all affect the consumption of energy during data communication. Therefore, a path with high reliability can, in fact, consume a lot of energy due to these factors. In this paper, we took the initiative to improve the ETX routing metric so that it considers the energy consumed during communication based on distance, with the goal to both reliability and energy efficiency in routing. We offer a routing metric labeled EA_ETX, which is a version of ETX that takesinto account the energy consumed during data communication, along with link quality. We also integrated this routing metric in RPL for the parent selection process and proposed an objective function denoted as OF_EA_ETX, with a novel Rank computation.
Table 1 : Routing metrics overview.


3. PROPOSED APPROACH
In this section, we begin by detailing the ETX routing metric, and then we present our proposed routing metric. ETX is founded on the concept of PDR; it is referred to as the count of transmissions necessary for a data packet to achieve successful delivery over a wireless link, as depicted in equation.

Using the notation for forward PDR and for reverse PDR. These represent the probability of a successful packet reception at one communicating extremity for forward PDR and at the other communicating extremity for reverse PDR.
The values of and are obtained by regularly delivering packets to neighbouring nodes, with the count of received packets during the recent period being recorded upon reception. The accuracy of this broadcasting approach is greatly impacted by the size, the quantity, and the transmission rate of the packets that are called probe packets.
In order to measure energy during communication, we adopt and integrate into RPL a model for communication unit energy consumption [28]. This model can provide us with an estimation of the energy that would be needed to send k bits of data packet at a distance d. Figure 1 illustrates the main units of this model. The Transmitter Unit takes care of the power amplification and the radio integrated circuit technology, while the Receiver Unit is in control of radio electronics.

Figure 1 Radio Energy Model.
The Transmitter Unit is composed of two main subunits:
Thus, the energy that would be needed to send a packet of size k bits at a distance dbetween two devices is given in equation (2).

where Eelec the electronic energy employed is based on the modulation, digital encoding, filtering, and signal spreading. εfs , and εmp are the amplification factors. When d ≤ d0 , the attenuation is moderate, so
Eamp = εmp. d0is the threshold distance, and can be calculated by √ εfs εmp , d 2 is for a free space channel and d 4 is for a multi-path channel.
The Receiver Unit consists of a single main component:

Based on equations (2) and (3), we can define the total energy consumed during communication, covering both transmission and reception, as shown by equation (4).
ECtx_rx (k, d) = Etx (k, d) + Erx (k)(4)
To enhance ETX so that it considers energy consumption during communication, we propose EA_ETX (Energy Aware_ETX), and it is specified in equation (5).

WhereECtx_rx ET isan energy ratio that representsthe energy depletion of the node;this determines the energy status of the node. is the energy consumed during the communications, it represents the amount of energy the node has used so far for the communications, and signifies the total energy capacity of a node; it is a constant value representing the maximum amount of energy the node can store.
The range of ECtx_rx ET isalways between 0 and 1, as the energy consumed during communication can never exceed the total energy capacity of the node. When a node has just initiated its energy usage, this value starts at 0, indicating that a significant portion of its energy remains unexploited. Contrariwise, as the node’s energy consumption during transmission increases, the energy level gradually approaches 1, signifying that the node is nearing the limit of its energy resources. This means that the node with the lowest EA_ETX would provide both a reliable and energy-efficient link.
The following scenarios illustrate how this routing metric behaves when aiming to select paths regarding their reliability and energy efficiency:
A reliable path with low energy consumption: In this case, a reliable path that doesn’t consume much energy results in a naturally low productof ETX ∗ energy ratio, which leads to a low EA_ETX value. This path will be favoured during the path selection process.
A reliable path with high energy consumption: If there is a large distance between the nodes, even when the path is reliable, it will require high energy use for communication, which could rapidly deplete the node’s energy resources and compromise communication over time. As a result, the EA_ETX value rises, penalising the path due to its energy impact.
An unreliable path with low energy consumption: This link might seem advantageous due to its low initial energy cost. However, its poor reliability leads to frequent retransmission, which gradually increases energy consumption. Thus, even if the initial energy cost is low, the accumulation of retransmissions results in significant energy consumption in the long term.
An unreliable path with high energy consumption: This is the worst-case scenario, where an unreliable path (with many retransmissions) uses a lot of energy as well. In this case, EA_ETX approaches 1, indicating that the path is highly disadvantageous. This pathwill not be selected to prevent rapid energy depletion of the node early on.
4. IMPLEMENTATION OF THE PROPOSED APPROACH
In this section, we detail the implementation of this proposed routing metric to test its performance compared to the standard ETX routing metric.
The integration of the proposed routing metric into RPL relies on adapting the protocol’s objective function in order to guide both the Rank calculation and the parent selection process. In this context, we developed a new objective function, OF_EA_ETX, which aims to select the best parents that prioritise energy-efficient paths while ensuring reliable communication.
The OF_EA_ETX objective function is based on the following two principles. First, transforming the EA_ETX routing metric value into a new Rank value, allowing the evaluation of a node’s proximity to the root. Second, favouring parents that offer better reliability and reduced energy cost by adjusting their selection corresponding to network conditions in order to establish the DODAG topology.
4.1.Rank computation in OF_EA_ETX
The Rank of a node Nd, denoted as, signifies its estimated proximity to the DODAG root. The node Nd determines its Rank by considering not only the Rank of its potential parent Np but also the Rank augmentation value (IncF) computed with equation (6). The IncF value is computed based on the proposed routing metric and the default Min Hop Rank Increase (MHRI), which is set to 256. This standard MHRI value denotes the minimum elevation in Rank between a node and any of its parent nodes, as shown in equation (7). The details of the rank computation are shown in Algorithm 1. The DODAG root is initialised with a BASE_RANK value of 128, which represents the starting point of the DODAG and helps differentiate the root from other nodes. All the other nodes are initialised with an INFINITE_RANK value (0xFFFF), indicating that they are not yet connected to the DODAG.


4.2.Parent Selection Process In OF_EA_ETX
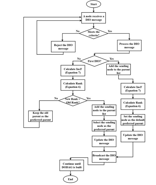
As already mentioned, the DODAG formation relies on the parent selection process that establishes the paths between the nodes. The process starts with the root periodically broadcasting DIO messages to all its nearby nodes. This message covers the essential information for the formation and the maintenance of the DODAG, including the Rank value. The node inspects the DIO’s validity and compliance with the protocol-defined criteria upon its reception. The malformed DIO messages or those that do not meet the required conditions of the protocol are discarded.
If the message is accepted, the node checks if this is its initial DIO message reception. If so, the sender’s address is registered as the default preferred parent in the node’s parent list. Then, it computes its own Rank using Equation (6) and updates the DIO message with the new information before broadcasting it to the network. Otherwise, if the node is already a part of the DODAG, it recalculates its Rank using the information from the sender node, then compares the new Rank with its current Rank. If the new Rank is better than the previous one, meaning it is lower, the node will be selected as the new preferred parent, and an updated DIO will be broadcast. In the other case, the node will keep its current preferred parent and will not transmit a new DIO message.
This process is repeated by all neighbouring nodes until a leaf node is reached, andtherefore, the DODAG is constructed. We summarised the parent selection process in Figure 2.

5. PERFORMANCE EVALUATION
To evaluate our proposal, we deployed three routing scenarios: the first one based on our proposed routing approach using the objective function OF_EA_ETX. The second scenariouses the standard version of RPL with the MRHOF objective function, which integrates the ETX routing metric. The third scenario uses the standard version of RPL with the OF0 objective function, which integrates the hop count routing metric.
5.1. Simulation Configuration
The experiments were performed using the Cooja simulator [29] over a duration of one hour. Sky Mote nodes were deployed over an area of 100 m × 100 m, with node densities ranging from 10 to 100 nodes, including one root node. The Sky Mote is equipped with an MSP430 microcontroller (16-bit RISC architecture operating at 8 MHz), 10 KB of RAM, 1 MB of EEPROM and 48 KB of flash memory. For wireless communication, it uses a CC2420 radio chip in compliance with the IEEE 802.15.4 standard, which operates at 2.4 GHz and supports a data rate of 250 kbps. The experimental configuration details are outlined in Table 2.

5.2. Result And Discussion
We evaluated our approach OF_EA_ETX compared to OF0and MRHOF in terms of reliability measured by the PDR, energy efficiency assessed by the energy consumption and latency determined by the end-to-end delay.
5.2.1. Reliability
The reliability of our OF_EA_ETX is evaluated through the PDR, which determines the percentage of data packets that have arrived at their destination compared to the total number of packets sent. A high PDR indicates a robust and stable network.
The simulation results illustrated in Figure 3 and Table 3 show that the objective function OF_EA_ETX presents a higher PDR in comparison to the objective functions OF0 and MRHOF. Indeed, OF_EA_ETX surpasses OF0 by 36.13% and MRHOF by 16.67%.In OF0, paths are selected solely based on the number of hops, which can lead to choosing paths with unstable or poor-quality links. In MRHOF, although link quality is considered using ETX, the selected paths may consume a lot of energy, which can lead to premature disconnection of depleted nodes. OF_EA_ETX overcomes these limitations by selecting paths that take into account the reliability of the links (as in ETX) but also by avoiding paths that consume a lot of energy, thus ensuring better network stability. This approach minimises packet loss due to unexpected disconnections and thus improves the overall PDR.
Table 3: PDR simulation’s results.


Figure 3: Packet Delivery Ratio vs Number of Nodes.
5.2.2. Energy Efficiency
Energy efficiency is assessed by the average energy consumption, which is the sum of the energy consumption in the four main phases:
The results obtained in Figure 4 and Table 4 show that the average energy consumption of OF_EA_ETX is significantly lower compared to the objective functions OF0 and MRHOF. Indeed, OF_EA_ETX reduces energy consumption by 28.48% compared to OF0 and by 11.29% compared to MRHOF.OF0, which only considers the number of hops, risks choosing unreliable paths, which may increase the number of retransmissions and thus consume more energy for these retransmissions. MRHOF, which is based on ETX, prioritises links offering the lowest retransmission rate. Although this method improves reliability, it does not take into account the energy of communication. As a result, the selected paths may consume more energy. Frequent retransmissions are a major source of energy waste. Since OF_EA_ETX selects links that are both reliable and energy-efficient, there are fewer packet losses due to node disconnections and fewer unnecessary retransmissions due to poor link quality. Additionally, this approach promotes low-power communication by choosing paths where the distances between nodes allow for emitting with less energy. This further reduces overall energy consumption
Table 4: Energy consumption simulation results.



Figure 4: Average Energy Consumption vs Number of Nodes.
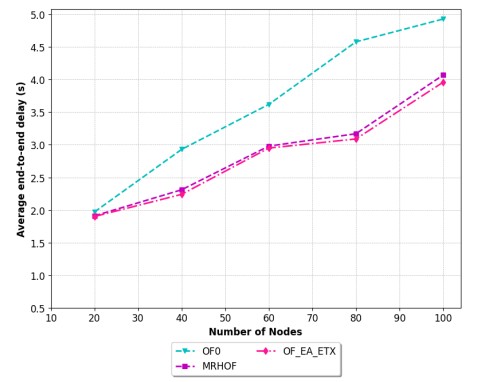
5.2.3. Latency
Latency is measured using the average end-to-end delaymetric, which represents the total time elapsed between the sending and receiving of a packet. A lower latency indicates a faster and more efficient transmission within the network.
The simulation results illustrated in Figure 5 and Table 5show that OF_EA_ETX improves the transmission delay by 21.58% compared to OF0 and by 2.08% compared to MRHOF.In OF0, paths are selected based on the number of hops, which can lead to unstable paths prone to packet loss. These losses lead to frequent retransmissions, significantly increasing latency. In MRHOF, paths are selected based on link quality, thereby reducing the number of retransmissions and consequently, latency. However, MRHOF fails to consider the energy consumption during communication, which can lead to paths with nodes prone to unexpected disconnections. These failures require frequent adjustments to the topology, which can temporarily increase the packet transmission time. OF_EA_ETX improves latency compared to OF0 and MRHOF by integrating reliability and energy efficiency. The decrease in the number of retransmissions leads to smoother packet transmission. Moreover, by avoiding paths that use a lot of energy, OF_EA_ETX limits interruptions caused by the depletion of energy of the nodes, thus maintaining a more stable network. However, the latency of OF_EA_ETX is improved by 2.08% compared to MRHOF because both methods incorporate ETX to optimize link reliability.
Table 5: Average end-to-end delay simulation results.


Figure 5: Average end-to-end delay vs Number of nodes.
6. CONCLUSION
In this study, we emphasised the necessity of choosing adequate routing metrics in optimising the network performance. The conventional Expected Transmission Count (ETX) routing metric prioritises path reliability, but it overlooks energy efficiency in data communication. Therefore, we proposed the Energy-Aware Expected Transmission Count (EA_ETX) routing metric, which addresses this gap by considering both energy efficiency and reliability. We also integrated this proposed approach within RPL, a well-known and used standard routing protocol in Low-Power and Lossy Networks (LLNs) for Internet of Things (IoT) applications. We introduced the objective function OF_EA_ETX with a new Rank computation and a modified parent selection process using the proposed routing metric.
The experimental results reveal that OF_EA_ETX outperforms OF0, which relies on the hop count routing metric and MRHOF, which employs the ETX routing metric, particularly in terms of energy consumption, packet delivery ratio and end-to-end delay. While the proposed routing metric has shown encouraging results in simulation, several directions can be explored to further validate and enhance its applicability. First, the current evaluation was conducted under simulation using Contiki Cooja. In upcoming work, we aim to implement and test the proposed routing metric on physical IoT hardware testbeds to assess its performance under real-world conditions, including radio interference and mobility. Second, since RPL is used across various IoT applications, we plan to test the proposed approach in context-specific scenarios like smart agriculture or industrial monitoring, where energy constraints and communication reliability are critical. Third, we also plan to conduct a thorough comparison with other relevant approaches to further validate our approach and identify potential improvements.
CONFLICTS OF INTEREST
The authors declare no conflict of interest
References
1. Shehu Yalli, J., Hasan, M. H., & Badawi, A. A. (2024). “Internet of Things (IoT): Origins, Embedded Technologies, Smart Applications, and Its Growth in the Last Decade,” in IEEE Access, vol. 12, pp. 91357-91382. https://doi.org/10.1109/ACCESS.2024.3418995.
2. J. W. Hui and D. E. Culler, “Extending IP to Low-Power, Wireless Personal Area Networks,” in IEEE Internet Computing, vol. 12, no. 4, pp. 37-45, July-Aug. 2008, https://doi.org/10.1109/MIC.2008.79.
3. Brandt, A., Vasseur, J., Hui, J., Pister, K., Thubert, P., Levis, P., Struik, R., Kelsey, R., Winter, T. (2012) ’RPL: IPv6 Routing Protocol for Low-Power and Lossy Networks’, IETF Secretariat, Fremont, CA, USA: RFC 6550.
4. P. Thubert, “Objective Function Zero for the Routing Protocol for Low-Power and Lossy Networks (RPL),” RFC 6552, IETF, pp. 1-13, March 2012.
5. O. Gnawali and P. Levis, “The Minimum Rank with Hysteresis Objective Function,” RFC 6719, IETF, pp. 1-13, September 2012.
6. Sennan, Sankar & Srinivasan, P. &Luhach, Ashish &Ramasubbareddy, Somula & Chilamkurti, Naveen. (2020). Energy-aware Grid-based Data Aggregation Scheme in Routing Protocol for Agricultural Internet of Things. Sustainable Computing: Informatics and Systems. 28. 100422. https://doi.org/10.1016/j.suscom.2020.100422.
7. Atalla, Shadi &Tarapiah, Saed & Gawanmeh, Amjad &Daradkeh, Mohammad & Mukhtar, Husameldin& Himeur, Yassine & Mansoor, Wathiq & Hashim, Kamarul &Daadoo, Motaz. (2023). IoT-Enabled Precision Agriculture: Developing an Ecosystem for Optimised Crop Management. Information. 14. 205. https://doi.org/10.3390/info14040205.
8. Wakili, Abubakar & Bakkali, Sara. (2024). AOF: An Adaptive Algorithm for Enhancing RPL Objective Function in Smart Agricultural IoT Networks. International Journal of Intelligent Networks. 5. https://doi.org/10.1016/j.ijin.2024.09.001.
9. Vera-Pérez, José& Silvestre-Blanes, Javier & Sempere-Payá, Víctor. (2021). TSCH and RPL Joining Time Model for Industrial Wireless Sensor Networks. Sensors. 21. 3904. https://doi.org/10.3390/s21113904.
10.Heck, G. C., Quispe, A. A., da Fonseca, P. H., Junior, O. S., Hexsel, R. A., & Albini, L. C. (2025). FRR: A Fast Routing Recovery mechanism minimising network formation time in smart grids. International Journal of Electrical Power & Energy Systems, 164, 110364. https://doi.org/10.1016/j.ijepes.2024.110364.
11.Seyfollahi, A., Mainuddin, M., Taami, T., & Ghaffari, A. (2024). RM-RPL: reliable mobility management framework for RPL-based IoT systems. Cluster Computing, 27(4), 4449-4468. 12.Douglas S. J. De Couto, Daniel Aguayo, John Bicket, and Robert Morris. 2003. A high-throughput path metric for multi-hop wireless routing. Proceedings of the 9th annual international conference on Mobile computing and networking (MobiCom ’03). Association for Computing Machinery, New York, NY, USA, 134–146. https://doi.org/10.1145/938985.939000.
13.Rabet, I., Fotouhi, H., Alves, M., Vahabi, M., & Björkman, M. (2024). ACTOR: Adaptive control of transmission power in RPL. Sensors, 24(7), 2330.
14.Senouci, Oussama & Benaouda, Nadjib. (2025). Supervised machine learning-based ETX optimisation for energy-efficient routing in IoT-enabled WSNs. Ad Hoc Networks. 178. 103972. https://doi.org/10.1016/j.adhoc.2025.103972.
15.Saleem, A., Afzal, M. K., Ateeq, M., Kim, S. W., & Bin Zikria, Y. (2020). Intelligent learning automata-based objective function in RPL for IoT. Sustainable Cities and Society, 59, 102234.
16.M. A. Boukhobza, M. Rouissat, M. Belkheir, A. Mokaddem, and P. Lorenz. “A NOVEL STABLE PATH SELECTION ALGORITHM FOR ENHANCING QOS AND NETWORK LIFETIME IN RPLCONTIKIBASED IOT NETWORKS,” International Journal of Computer Networks & Communications (IJCNC), vol. 17, no. 1, January 2025. https://doi.org/10.5121/ijcnc.2025.17103
17.Sneha, K., and B. G. Prasad. “MULTI-CONSTRAINTS ADAPTIVE LINK QUALITY INDEX BASED MOBILE-RPL ROUTING PROTOCOL FOR LOW POWER LOSSY NETWORKS ”International Journal of Computer Networks & Communications (IJCNC), vol. 10, no. 5, September 2018.https://doi.org/10.5121/ijcnc.2018.10503
18.Richard Draves, Jitendra Padhye, and Brian Zill. 2004. Routing in multi-radio, multi-hop wireless mesh networks. Proceedings of the 10th annual international conference on Mobile computing and networking (MobiCom ’04). Association for Computing Machinery, New York, NY, USA, 114–128. https://doi.org/10.1145/1023720.1023732
19.C. E. Koksal and H. Balakrishnan, “Quality-Aware Routing Metrics for Time-Varying Wireless Mesh Networks,” in IEEE Journal on Selected Areas in Communications, vol. 24, no. 11, pp. 1984-1994, Nov. 2006, https://doi.org/10.1109/JSAC.2006.8816374
20.U. Ashraf, S. Abdellatif and G. Juanole, “An Interference and Link-Quality Aware Routing Metric for Wireless Mesh Networks,” 2008 IEEE 68th Vehicular Technology Conference, Calgary, AB, Canada, 2008, pp. 1-5, https://doi.org/10.1109/VETECF.2008.17
21.Malnar, M., Neskovic, N. &Neskovic, A. Novel power-based routing metrics for multi-channel multiinterface wireless mesh networks. Wireless Netw 20, 41–51 (2014). https://doi.org/10.1007/s11276- 013-0587-8
22.M. Boushaba, A. Hafid, and M. Gendreau, ‘‘Source-based routing in wireless mesh networks,’’ IEEE Syst. J., vol. 10, no. 1, pp. 262–270, March 2016, https://doi.org/10.1109/JSYST.2014.2317453 23.S. Bindel, S. Chaumette, and B. Hilt, ‘‘F-ETX: A predictive link state estimator for mobile networks,’’ ICST Trans. Mobile Commun. Appl., vol. 2, no. 7, pp. 1–16, Jun. 2016, http://dx.doi.org/10.4108/eai.20-6-2016.15151
24.H. Tall, G. Chalhoub, and M. Misson, ‘‘W-ETX: Worst-case expected transmission count routing protocol for convergecast WSNs,’’ in Proc. IFIP/IEEE Int. Conf. Perform. Eval. Modelling Wired Wireless Networks. Toulouse, France, Sep. 2018, pp. 1–6, https://doi.org/10.23919/PEMWN.2018.8548801
25.P. Sanmartin, A. Rojas, L. Fernandez, K. Avila, D. Jabba, and S. Valle, ‘‘Sigma routing metric for RPL protocol,’’ Sensors, vol. 18, no. 4, p. 1277, Apr. 2018. Accessed: Aug. 6, 2019. https://doi.org/10.3390/s18041277
26.N. J. Jevtic and M. Z. Malnar, “Novel ETX-Based Metrics for Overhead Reduction in Dynamic Ad Hoc Networks,” IEEE Access, vol. 7, pp. 116490–116504, 2019, https://doi.org/10.1109/ACCESS.2019.293619
27.R. Ye, A. Boukerche, H. Wang, X. Zhou, and B. Yan, “E3TX: an energy-efficient expected transmission count routing decision strategy for wireless sensor networks,” Wireless Netw, vol. 24, no. 7, pp. 2483–2496, Oct. 2018, https://doi.org/10.1007/s11276-017-1483-4
28.W. R. Heinzelman, A. Chandrakasan and H. Balakrishnan, “Energy-efficient communication protocol for wireless microsensor networks,” Proceedings of the 33rd Annual Hawaii International Conference on System Sciences, Maui, HI, USA, 2000, pp. 10 pp. vol.2-, https://doi.org/10.1109/HICSS.2000.926982 29.Thomson, C., Romdhani, I., Al-Dubai, A., Qasem, M., Ghaleb, B., &Wadhaj, I. 2016. Cooja Simulator Manual. Edinburgh: Edinburgh Napier University.
AUTHORS
Dr Sabrina Mokrani is an Assistant Professor in the Department of Computer Science at the University of Tizi Ouzou, Algeria. She obtained her PhD in 2025, focusingon addressing the challenges of energy efficiency, limited resources, and Quality of Service on the Internet of Things. Her research interests cover bio-inspired algorithms, routing solutions, Artificial Intelligenceand Machine Learning.
Dr Tassadit Sadoun received the Master’s degree in Networks, Mobility, and Embedded Systems in 2020 and the PhD degree in Computer Science in 2025 from Mouloud Mammeri University of Tizi-Ouzou. Her research interests include nextgeneration wireless communications, routing protocols for IoT, multi-RAT transmission, bio-inspired algorithmsand machine learning.
Ahmed Lallal holds a Master’s degree in Networks, Mobility, and Embedded Systems from Mouloud Mammeri University of Tizi-Ouzou, where he is currently pursuing his PhD in Computer Science. He is a research member at the LARI laboratory. His research focuses on drone-based exploration, obstacle avoidance, bio-inspired algorithms, routing protocols and IoT applications in intelligent networking systems.
Prof. Malika Belkadi is a faculty member at Mouloud Mammeri University of TiziOuzou. She earned her PhD in Computer Science and is a research member at the LARI laboratory. Her work focuses on next-generation wireless systems, IoT protocols, and the application of machine learning in communication networks.
Prof. Jaime Lloret Mauri received his B.Sc. and M.Sc. degrees in Physics in 1997 and his B.Sc. and M.Sc. degrees in Electronic Engineering in 2003. He obtained his PhD (Dr Ing.) in Telecommunication Engineering in 2006. His research interests include computer networks, wireless sensor networks, Internet of Things, and multimedia communications. He has authored more than 1000 research papers in international journals and conferences (over 600 indexed in JCR), 15 books, and 15 patents. He has led several national and European research projects and has served in leadership roles within the IEEE Communications Society. He has been included in Stanford University’s list of the world’s top 2% scientists since 2019.
Prof. Rachida AOUDJIT is a professor at Mouloud Mammeri University of Tizi Ouzou. She received her PhD in Computer Science from UMMTO University, Algeria. She is currently a research member at the LARI laboratory. Her current research areas cover Mobile and Wireless networks, Vehicular networks, Security, IoT and Smart Agriculture, Artificial Intelligence